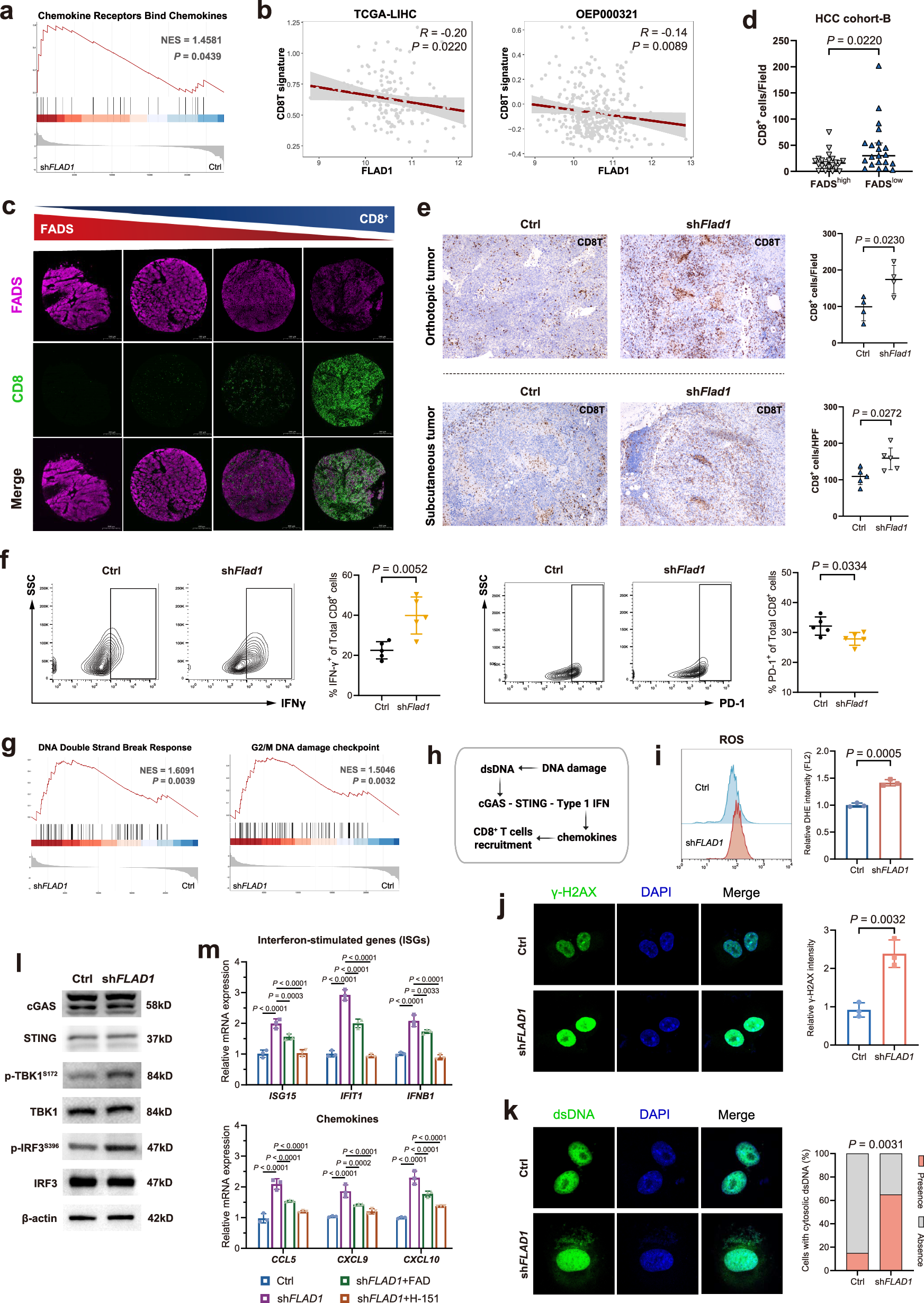
Fig. 4: FADS inactivates the cGAS-STING pathway to impede CD8+ T cell recruitment.

a Gene set enrichment analysis showing upregulation of the “Chemokine receptors bind chemokines” pathway in Hep3B cells following FADS knockdown. b Correlation analyses between FLAD1 expression and CD8⁺ T cell signature scores in TCGA-LIHC and OEP000321 datasets. c, d Representative images of FADS and CD8 staining in tumors from Cohort-B (c), and quantification of CD8⁺ T cell density (n = 42 patients) (d). FADS expression level was stratified by median H-score (high vs. low). e Representative images of CD8 staining in orthotopic and subcutaneous Hepa1-6 tumors, and quantification of CD8⁺ T cell density in orthotopic tumors (n = 4 per group) and subcutaneous tumors (n = 5 per group). f Percentages of IFN-γ+ and PD-1+ cells among CD8+ T cells in subcutaneous Hepa1-6 tumors (n = 5 per group), as determined by flow cytometry. g Upregulation of “DNA double-strand break response” and “DNA damage checkpoint” pathways in Hep3B cells following FADS knockdown. h Schematic illustration of DNA damage-induced cGAS-STING pathway activation. i Reactive oxygen species (ROS) levels in Hep3B cells (n = 3 biological replicates). j Representative immunofluorescence (IF) images and quantitative analysis of γH2AX staining in Hep3B cells (n = 3 biological replicates). k Representative IF images and qualitative analysis of double-stranded DNA (dsDNA) staining in Hep3B cells (n = 20 biological replicates). l Western blots showing the expression of key proteins in the cGAS-STING pathway in Hep3B cells (n = 3 independent experiments). m Relative mRNA levels of interferon-stimulated genes (ISG15, IFIT1, IFNB1) and chemokines (CCL5, CXCL9, CXCL10) in Hep3B cells (n = 3 biological replicates). FAD, 20 µM for 48 h; H-151 (STING inhibitor), 1 μM for 12 h. Data are presented as mean ± SD (e, f, i, j, m) or median with interquartile ranges (d). P-values were calculated using unpaired two-sided Student’s t test (e, f, i, j, m), two-sided Wilcoxon rank-sum test (d), Fisher’s exact test (k), and Spearman’s rank correlation (b). Source data are provided as a Source Data file.