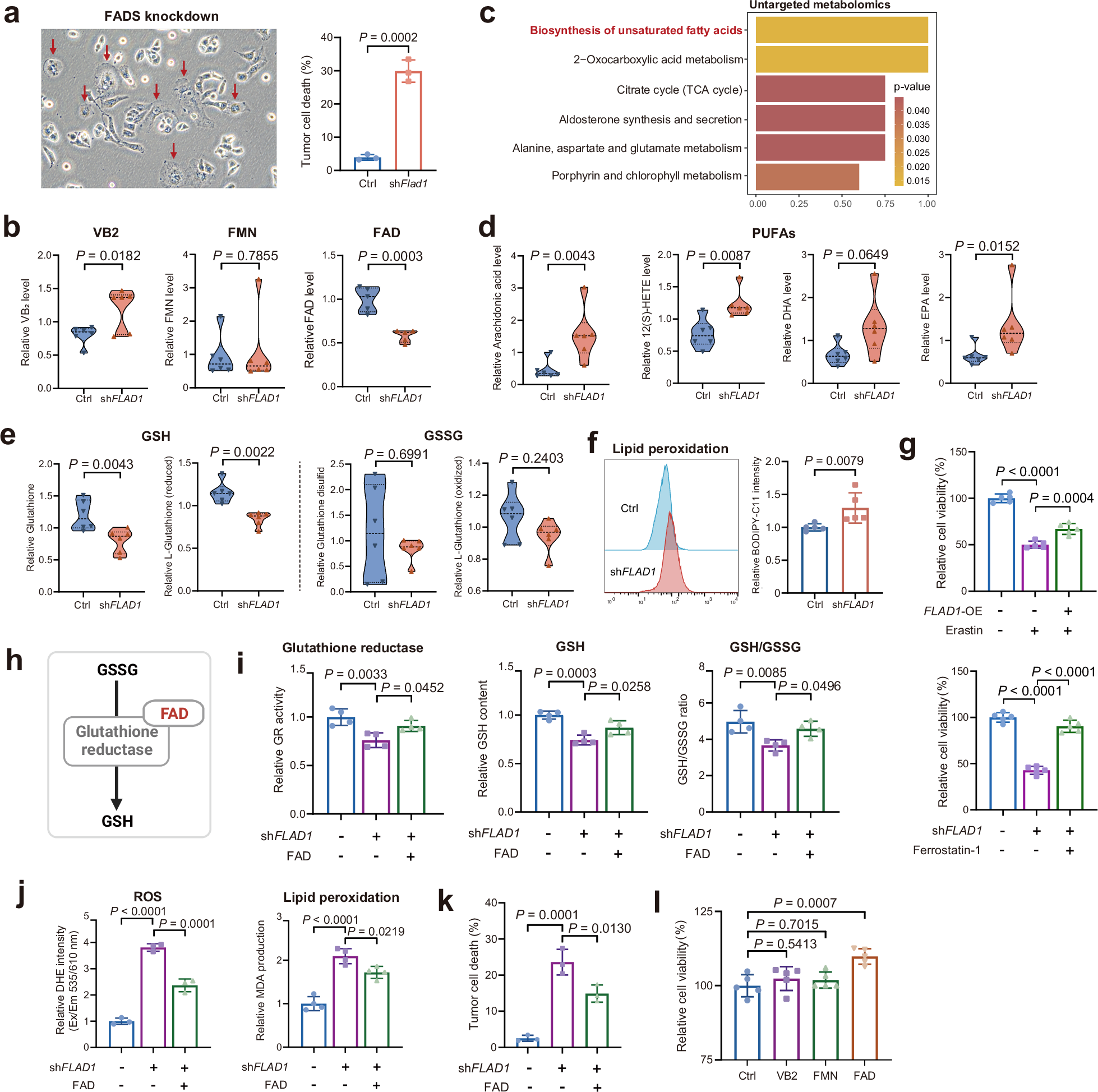
Fig. 5: FADS produce FAD to inhibit ferroptosis.

a Representative image of cell death in Hepa1-6 cells following Fads knockdown (n = 3 biological replicates). The percentage of dead cells (7-AAD+) were analyzed via flow cytometry. b Relative intracellular levels of VB2, FMN, and FAD in Hep3B cells. VB2 and FMN detected by untargeted metabolomics (n = 6 biological replicates); FAD measured by a fluorescence probe (n = 5 biological replicates). c KEGG enrichment analysis of differentially expressed metabolites in Hep3B cells (Ctrl vs. shFLAD1). d Relative intracellular levels of arachidonic acid, 12(S)-HETE, docosahexaenoic acid (DHA), and eicosapentaenoic acid (EPA) in Hep3B cells detected in untargeted metabolomics (n = 6 biological replicates). e Relative intracellular levels of glutathione (GSH) and oxidized glutathione (GSSG) in Hep3B cells, assessed by untargeted metabolomics (n = 6 biological replicates). f Lipid peroxidation in Hep3B cells, detected using BODIPY 581/591 C11 via flow cytometry (n = 5 biological replicates). g Cell viability of Hep3B cells with FADS overexpression treated with Erastin (20 μM), or with FADS knockdown treated with Ferrostatin-1 (10 μM), as determined by CCK-8 assay (n = 5 biological replicates). h Schematic illustration of FAD serving as a coenzyme to assist glutathione reductase (GR) in converting GSSG to GSH. i GR activity, GSH levels, and GSH/GSSG ratio in Hep3B cells (n = 4 biological replicates). FAD, 20 µM for 48 h. j Levels of ROS and lipid peroxidation in Hep3B cells (n = 3 biological replicates). FAD, 20 µM for 48 h. k Percentage of dead cells (7-AAD+) in Hep3B cells following indicated treatments (n = 3 biological replicates). FAD, 20 µM for 48 h. l Hep3B cells with FADS-knockdown treated with VB2 (10 µM), FMN (10 µM), FAD (10 µM), or PBS (Ctrl) for 48 h, followed by CCK-8 assay (n = 5 biological replicates). Data are presented as mean ± SD (a, f, g, i, j, k, l) or median with interquartile ranges (b, d, e). P-values were calculated using unpaired two-sided Student’s t test (a, b, f, g, i, j, k, l), and two-sided Wilcoxon rank-sum test (d, e, f). Source data are provided as a Source Data file.