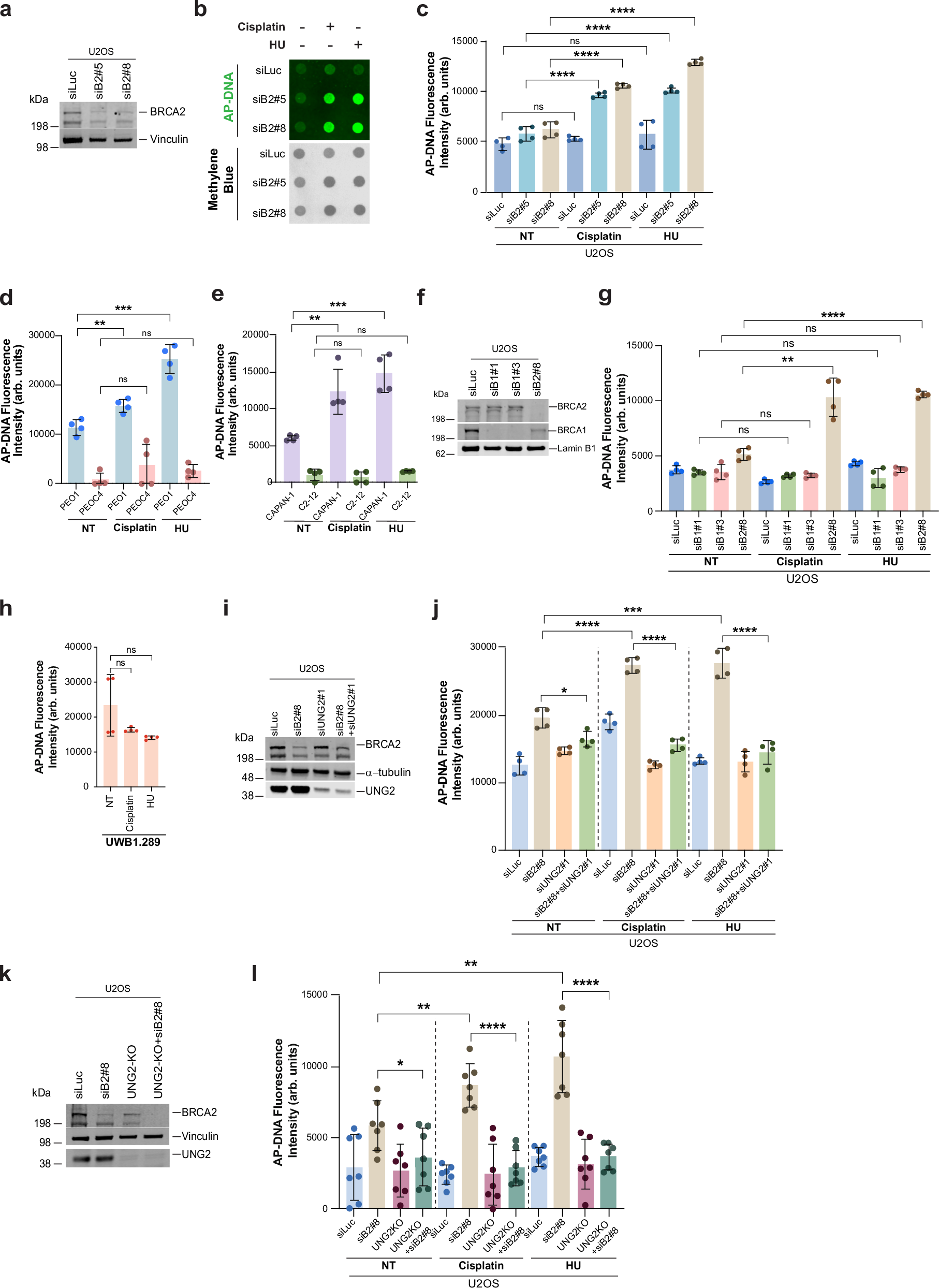
Fig. 3: UNG2-driven uracil removal induces abasic site accumulation in BRCA2-deficient cells upon replication stress.
From: BRCA2 deficiency and replication stress drive APOBEC3-Mediated genomic instability

a Western blot of BRCA2 in U2OS cells transfected with two independent BRCA2 siRNAs (siB2#5 or siB2#8); vinculin is the loading control. b Dot blot detection of abasic sites (AP-DNA) in U2OS cells transfected with siLuc (control) or siBRCA2 siRNAs and then untreated (NT) or treated with cisplatin (50 µM, 1 h, 24 h recovery) or HU (2 mM, 30 h). Methylene blue served as the loading control. One of four independent experiments is shown. c Quantification of AP-DNA intensity normalized to methylene blue. Fluorescence intensity is plotted as arbitrary (arb.) units. Data are mean ± SD, n = 4 independent experiments. Statistical significance was determined by an unpaired, two-tailed Student’s t test. ****p ≤ 0.0001; ns = not significant. d, e Quantification of AP-DNA intensity in PEO1/PEOC4 (d) or CAPAN-1/C2-12 (e) cells, treated as in (b). Mean ± SD of n = 4 independent experiments are plotted. Statistical significance was determined by an unpaired, two-tailed Student’s t test. ***p ≤ 0.001; **p ≤ 0.01; ns = not significant. f Western blot of BRCA2 and BRCA1 after siRNA; LaminB1 is a control. g Quantification of AP-DNA intensity in cells transfected with the indicated siRNAs, treated as in (b). Data from mean ± SD, n = 4 independent experiments. Statistical significance determined by un-paired two-tailed Student’s t test. ****p ≤ 0.0001; **p ≤ 0.01; ns=not significant. h Quantification of AP-DNA intensity in BRCA1 mutant UWB1.289 cells after cisplatin or HU. Data from mean ± SD, n = 4 independent experiments. Statistical significance was determined as described for (g). i Western blot of BRCA2 and UNG2 after siRNA; α-tubulin is the loading control. j Quantification of AP-DNA intensity in U2OS cells transfected with indicated siRNAs, treated as in (b). Data are mean ± SD of n = 4 independent experiments. Statistical significance was determined as described for (g). k Western blot of BRCA2 and UNG2 in U2OS or UNG2-KO U2OS cells after siRNA. l Quantification of AP-DNA intensity after treatment with cisplatin and HU as described in (b). Data from mean ± SD of n = 7 independent experiments. Statistical significance was determined as described in (g). Western blot images presented represent ≥ 3 blots with similar results. Source data are provided as a Source Data file.