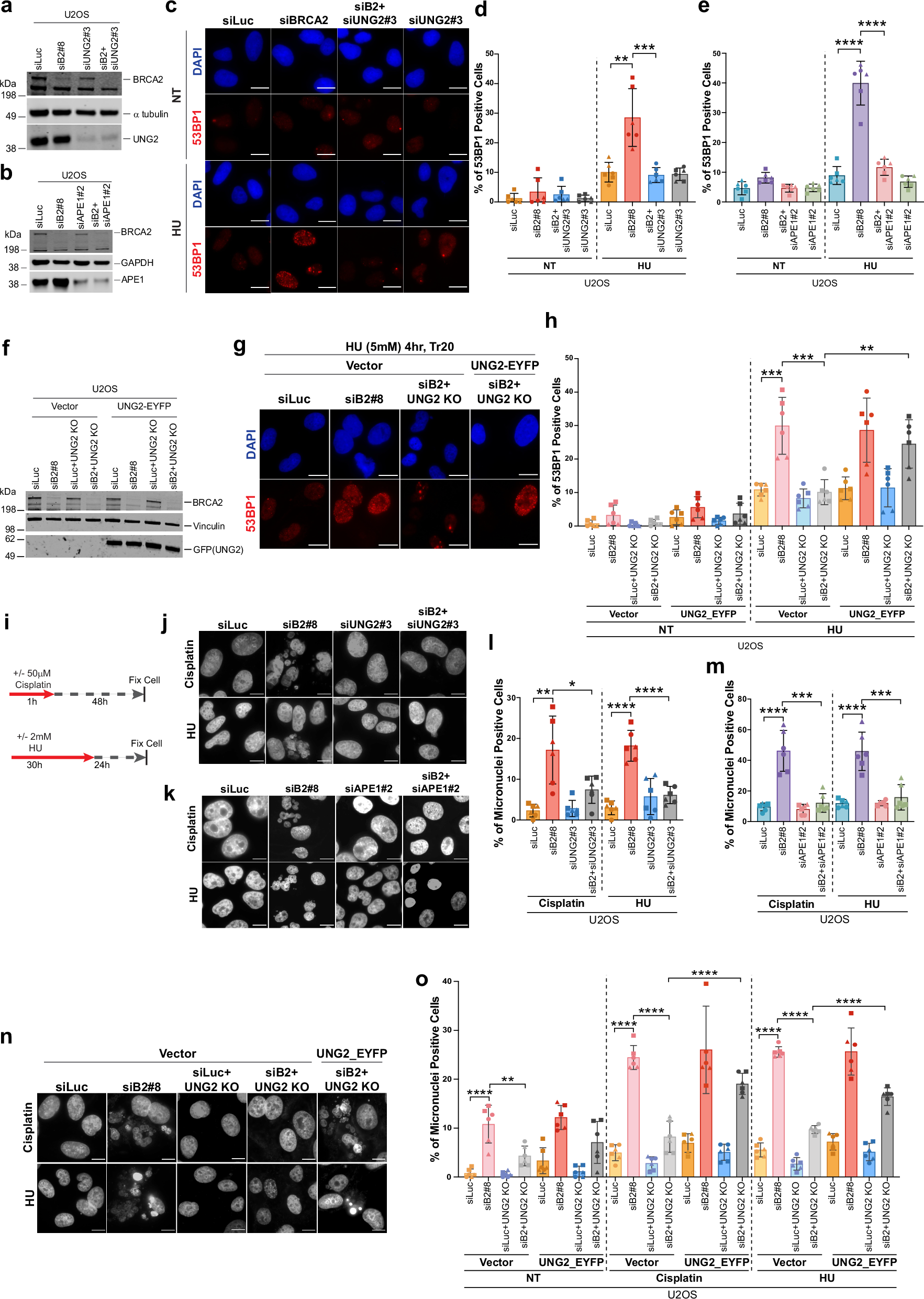
Fig. 4: UNG2 and APE1 drive genomic instability in BRCA2-deficient cells.
From: BRCA2 deficiency and replication stress drive APOBEC3-Mediated genomic instability

a, b Western blots of BRCA2 with UNG2 (a) or APE1 (b) in U2OS cells transfected with indicated siRNAs; α-tubulin (a) or GAPDH (b) is the loading control. c Representative images of 53BP1 immunostaining in U2OS cells transfected with the indicated siRNAs, treated with HU (5 mM, 4 h), followed by 18 h recovery. Scale bar represents 20 µm. d, e Quantification of 53BP1-positive cells showing S-phase specific foci pattern (see Supplementary Fig. 4e). Data are mean ± SD of n = 3 independent experiments, each with two technical replicates (> 200 cells/replicate). f Western blot of BRCA2 and GFP (UNG2-EYFP) in U2OS or UNG2-KO U2OS cells transfected with the indicated siRNAs. Samples collected 72 h post siRNA transfection. Vinculin is the loading control. g Representative images of 53BP1 immunostaining in cells treated as in (f). Scale bar represents 20 µm. h Quantification of 53BP1 positive cells with S-phase specific foci pattern. Data are mean ± SD of n = 3 independent experiments, each with two technical replicates (> 200 cells/replicate). i Treatment schematic for cisplatin or HU treatment in U2OS cells analyzed for micronuclei formation. j, k Representative images of micronuclei in U2OS cells transfected with the indicated siRNAs and treated with cisplatin and HU. Scale bar represents 20 µm. l, m Quantification of micronuclei positive cells. Data are mean ± SD of n = 3 independent experiments with two technical replicates (150–200 cells/replicate). n Representative images of micronuclei in U2OS or UNG2-KO U2OS cells transfected with the indicated siRNAs, followed by transfection with vector or UNG2-EYFP. Cells were treated with cisplatin and HU as in (i). Scale bar represents 20 µm. o Quantification of micronuclei positive cells for (n). Data are shown as mean ± SD of n = 3 independent experiments with two technical replicates each. For all the graphs presented here, statistical significance was determined by an un-paired two-tailed Student’s t test. ****p ≤ 0.0001; ***p ≤ 0.001; **p ≤ 0.01; *p ≤ 0.05; ns: not significant p > 0.05. Western blot images presented here are representative of three or more western blots with similar results. Source data are provided as a Source Data file.