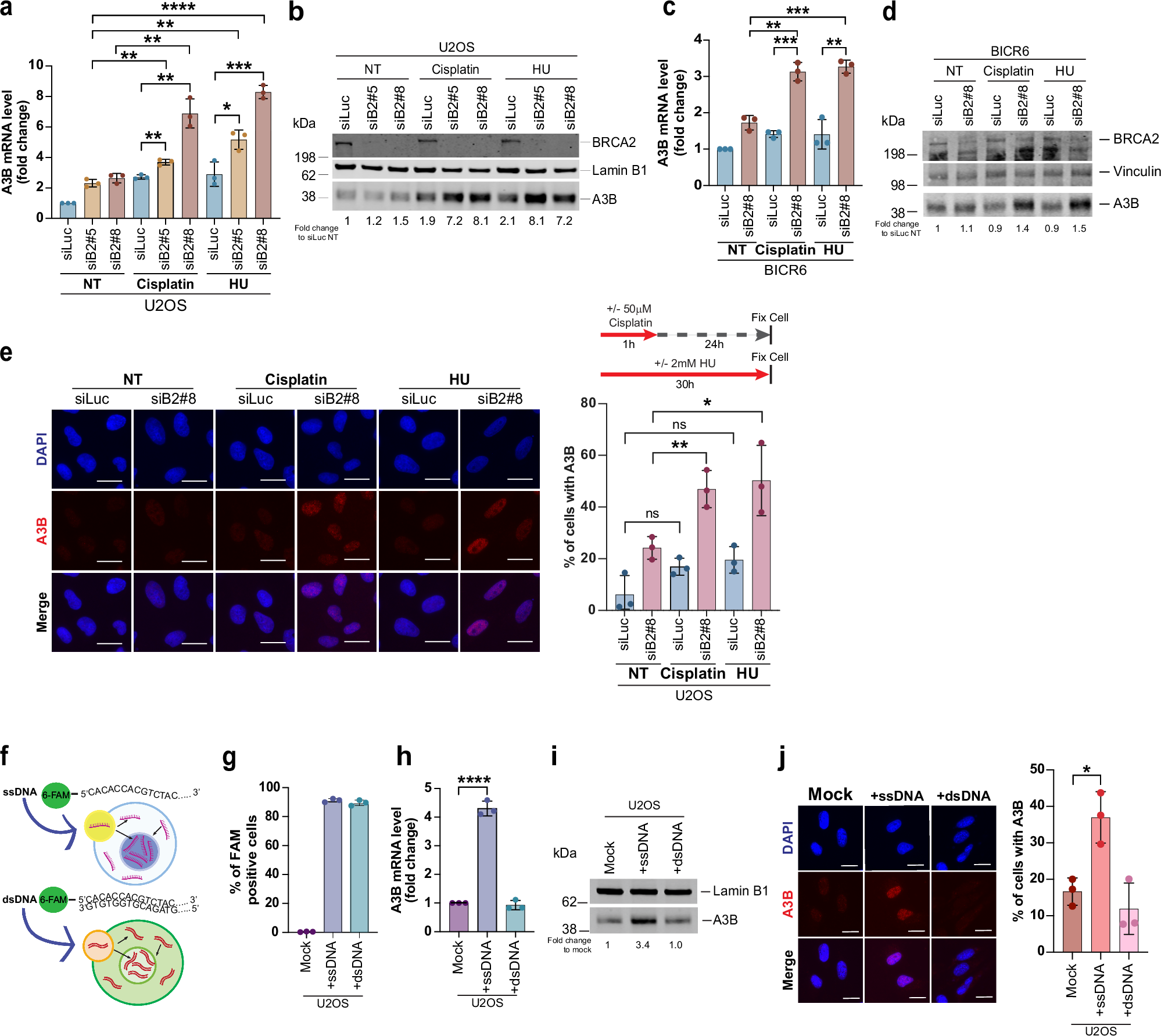
Fig. 7: A3B expression is induced by replication stress and ssDNA.
From: BRCA2 deficiency and replication stress drive APOBEC3-Mediated genomic instability

a qRT-PCR of A3B mRNA in U2OS cells transfected with indicated siRNAs and treated with cisplatin (50 µM, 1 h, 24 h recovery) or HU (2 mM, 30 h). Data is generated from n = 3 biological replicates; mean ± SD (n = 3). Statistical significance was determined by an un-paired two-tailed Student’s t test. ****p ≤ 0.0001; ***p ≤ 0.001; **p ≤ 0.01. b Western blot of BRCA2 and A3B in U2OS cells transfected with the indicated siRNAs and treated with cisplatin or HU as described in (a). LaminB1 is the loading control. One of three independent experiments is presented. A3B expression is normalized to loading control prior to fold change compared to siLuc untreated (NT). c qRT-PCR of A3B mRNA in BICR6 cells transfected with indicated siRNAs and treated with cisplatin or HU. Data presentation and statistical quantification is as described in (a). d Western blot of BRCA2 and A3B in BICR6 cells described in (c). Vinculin is the loading control. Fold change is calculated as described in (b). e Left: Representative images of A3B immunostaining in U2OS cells transfected with indicated siRNAs and treated with cisplatin or HU. Scale bar represents 20 µm. (Right) Percentage of A3B-positive cells. Data are shown as mean ± SD of n = 3 independent experiments; > 200 cells/replicate. Statistical significance was determined by an un-paired two-tailed Student’s t test. **p ≤ 0.01; *p ≤ 0.05; ns, not significant. f Schematic of 6-FAM-tagged ssDNA or dsDNA (65nt). g FACS analysis of FAM-positive U2OS cells transfected with ssDNA or dsDNA (65nt) for 24 h. h qRT-PCR of A3B mRNA in U2OS cells transfected with 2.07 nM ssDNA or dsDNA for 24 h. Data are mean ± SD of n = 3 biological replicates. Statistical significance was determined as in (e). ****p ≤ 0.0001 (i) Western blot of A3B in nuclear extracts of U2OS cells treated as in (h). Lamin B1 is the loading control. Fold change is calculated as described in (b). j Left: Representative A3B immunostaining in U2OS cells transfected with mock, ssDNA, or dsDNA for 24 h. Scale bar represents 20 µm. Right: Percentage of A3B positive cells. Statistical significance was as described in (e). *p ≤ 0.05. Western blot images presented represent ≥ 3 western blots with similar results. Source data provided as a Source Data file.