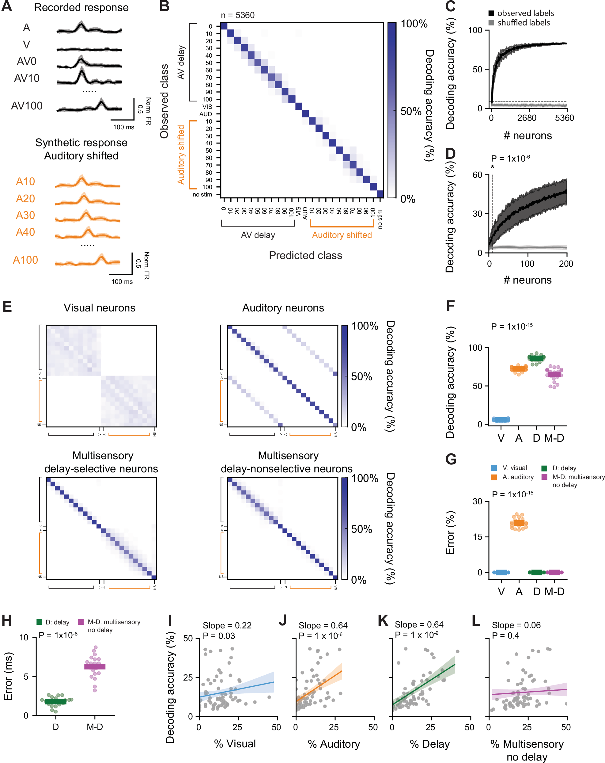
Fig. 4: Population encoding of audiovisual delay in the superior colliculus.
From: Functional specialisation of multisensory temporal integration in the mouse superior colliculus

A Example trials used to train a support vector machine (SVM) classifier. Neuronal responses aligned to the auditory stimulation during multisensory trials (orange traces) were included as a control for the classification of the timing of auditory stimulation. Responses are represented as mean values ± SEM. B Confusion matrix obtained from linear classification of AV delay trials using 5360 neurons. Auditory trials shifted in time are included in the classification (orange labels). C Mean decoding accuracy of linear classifier for AV delay trials as a function of number of neurons included in the classifier (black). The classifier trained on shuffled labels is shown in grey. The shaded area represents the standard deviation over 20 repetitions. The dotted line represents chance level. D Decoding accuracy plotted as in (C), for up to 200 neurons across 200 iterations. The dotted line represents the number of neurons necessary to achieve higher than chance performance. N = 9, P value from a two-sided Wilcoxon signed-rank test. E Same as B for 200 neurons randomly sampled from visual (V), auditory (A), delay-selective (D) or multisensory non delay-selective (M-D) neurons. F Mean decoding accuracy calculated from the confusion matrices in E. P value from a two-sided Kruskal–Wallis test. G Misclassification error rate (%) between AV delay trials and synthetic shifted auditory trials calculated for 200 randomly sampled neurons from different neuronal subpopulations. P value from a two-sided Kruskal–Wallis test. H Misclassification error (ms) for 200 randomly sampled D and M-D neurons for classifiers only trained in AV delay trials. P value from a two-sided Kruskal–Wallis test. I–L Linear decoders were obtained from individual recordings with at least 25 neurons. Partial dependence plots show mean classifier decoding accuracy as a function of the percentage of visual (I), auditory (J), delay-selective (K) and multisensory delay-nonselective (L) neurons. The bold line represents the fitted regression (mean predicted values). The gray area denotes the 95% confidence interval. Dots indicate values from individual recordings, P values from two-sided linear mixed model. An 80% training and 20% testing split with 5-fold cross-validation was applied across all SVM implementations. All confusion matrices shown and the analysis of decoding accuracy and error correspond to the test set.