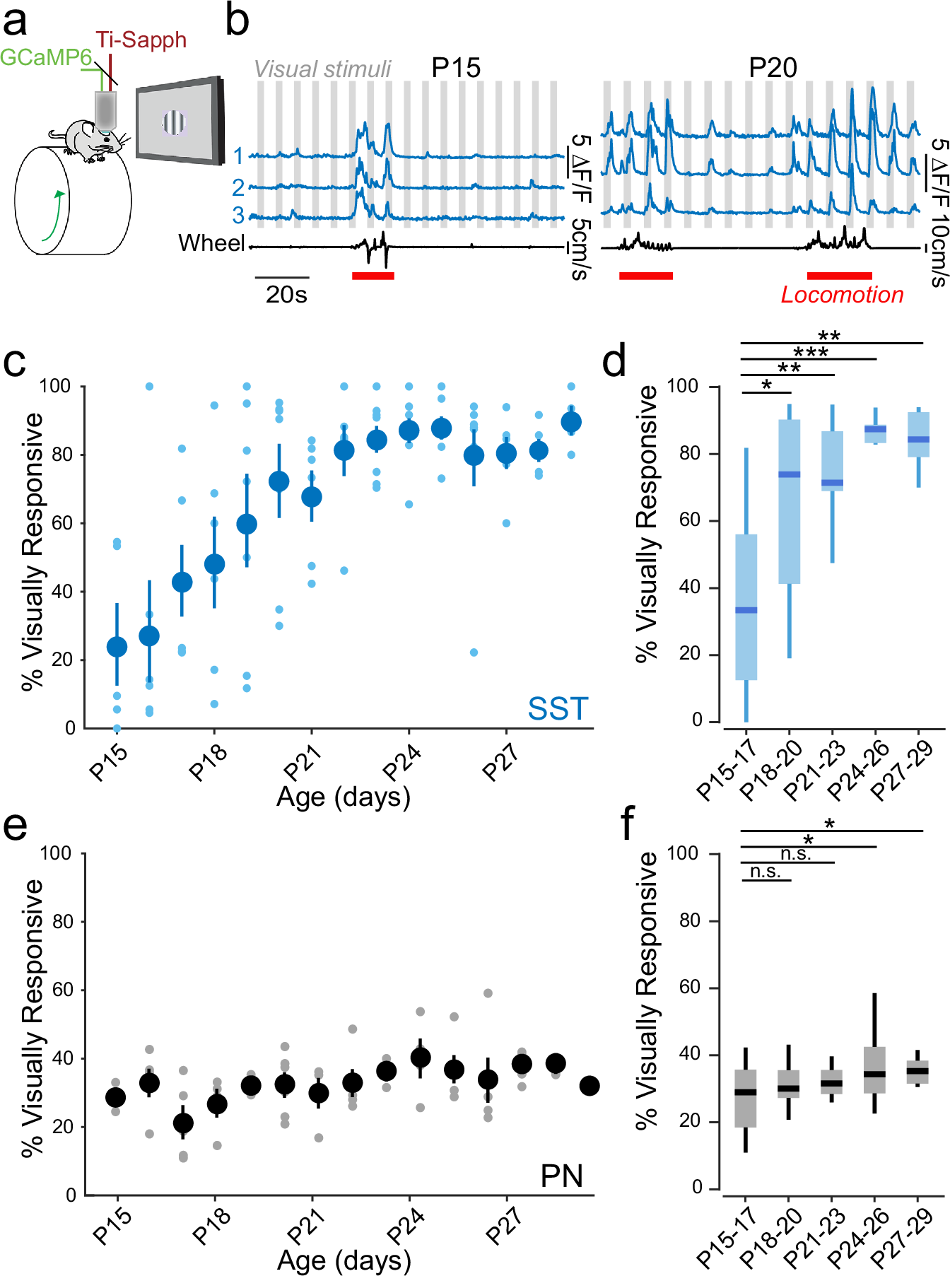
Fig. 1: Visual sensitivity in SST-INs emerges following eye opening.
From: Delayed integration of somatostatin interneurons into visual circuits

a Schematic of the in vivo 2-photon imaging configuration. b Left: Ca2+ traces of three example P15 SST-INs (blue) recorded during the presentation of visual stimuli (gray) and wheel speed tracking (black) to identify locomotion bouts (red). Right: Ca2+ traces of three example P20 SST-INs. c Proportion of SST-INs that were visually responsive at each age. Large dark circles represent mean values, and small light circles represent individual animals. Vertical lines show SEM. d Boxplots of the values in (c), aggregated into 3-day age groups (P15–17: n = 217 cells, 7 mice; P18–20: n = 184 cells, 8 mice; P21–23: n = 211 cells, 9 mice; P24–26: n = 230 cells, 10 mice; P27–29: n = 139 cells, 6 mice). The central mark indicates the median, box boundaries indicate the 25th and 75th percentiles, and the whiskers indicate the range of the data. e, f Same as in (c, d) but for PNs (P15–17: n = 3301 cells, 6 mice; P18–20: n = 2791 cells, 7 mice; P21–23: n = 2425 cells, 6 mice; P24–26: n = 3638 cells, 6 mice; P27–29: n = 2099 cells, 6 mice). *p < 0.05, **p < 0.01, ***p < 0.001, all statistics calculated with a 0/1 inflated beta mixed-effects regression model with age as a fixed effect and mouse as a random effect.