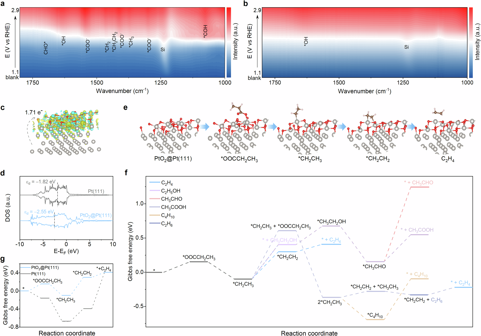
Fig. 4: Structure-activity relationship determined by operando ATR-SEIRAS and DFT calculations.

Operando ATR-SEIRA spectra of np-Pt in the electrolyte a with and b without 2.0 M PA during positive potential scanning. c Differential charge density distribution of PtO2@Pt(111). Yellow and cyan contours represent charge accumulation and depletion, respectively. d The projected DOS of Pt(111) and PtO2@Pt(111). e Configurations of various reactive species over PtO2@Pt(111) following the non-Kolbe pathway toward C2H4. f Gibbs free energy diagrams of PA decarboxylation to various products over PtO2@Pt(111). g Gibbs free energy diagrams of PA decarboxylation to C2H4 via the non-Kolbe pathway over Pt(111) and PtO2@Pt(111). Source data are provided as a Source data file.