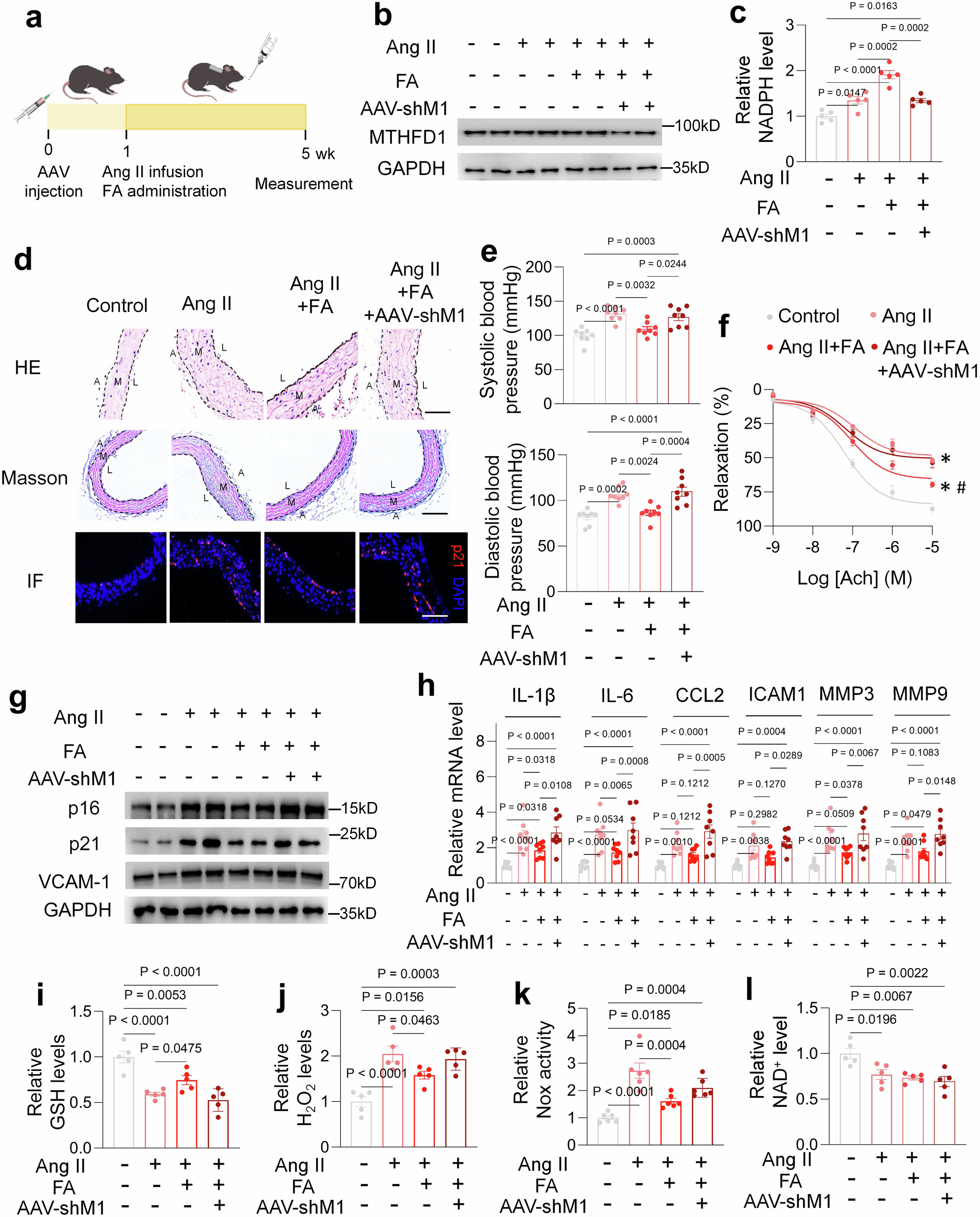
Fig. 7: Folic acid abrogated Ang II-induced vascular aging via elevating NADPH metabolism.
From: Elevating cytosolic NADPH metabolism in endothelial cells ameliorates vascular aging

a Schematic demonstration of the experimental procedure. b MTHFD1 protein levels in thoracic aorta from mice with or without Ang II, FA and shM1 overexpression. c NADPH levels in thoracic aorta from mice with or without Ang II, FA and shM1 overexpression. n = 5 mice. d Representative images of HE (upper), Masson (middle) and p21 immunofluorescence (lower) in thoracic aorta from mice with or without Ang II, FA and shM1 overexpression. A: adventitia, M: media, L: lumen. e Systolic (upper) and diastolic (lower) pressure in mice with or without Ang II, FA and shM1 overexpression. n = 8 mice. Scale bar: 50 μm for upper and lower, 100 μm for middle. f Relaxation activity of thoracic aorta from mice with or without Ang II, FA and shM1 overexpression. n = 5 mice. *p < 0.0001 vs control group, #p < 0.0001 vs Ang II group. g p16, p21 and VCAM-1 protein levels in thoracic aorta from mice with or without Ang II, FA and shM1 overexpression. h RT-PCR analysis of IL-1β, IL-6, CCL2, ICAM1, MMP3 and MMP9 mRNA levels in thoracic aorta from mice with or without Ang II, FA and shM1 overexpression. n = 8 mice. GSH (i), H2O2 (j), Nox activity (k) and NAD+ (l) levels in thoracic aorta from mice with or without Ang II, FA and shM1 overexpression. n = 5 mice for (i, j, l), 6 mice for (k). Data are presented as mean values ± SEM. Statistical significance was assessed by Two-way ANOVA followed by Holm-Å Ãdák’s multiple comparisons test (h), One-way ANOVA followed by Tukey’s multiple comparisons test (c, e, l), Holm-Å Ãdák’s multiple comparisons test (i–k).