Fig. 2: CHD1 forms condensates through the C-terminal IDR.
From: Condensation-dependent interactome of a chromatin remodeler underlies tumor suppressor activities

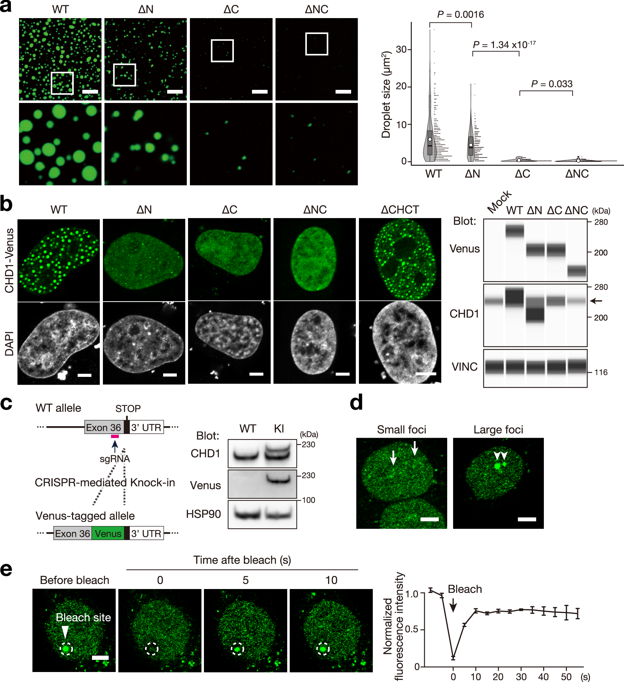
a Droplet assay of CHD1–Venus proteins (1 µM) highlighting the crucial role of the C-terminal IDR in condensation. Scale bars, 20 µm. Condensates within the 1.125 × 10−2 mm2 area, obtained from three independently prepared dishes, were analyzed and visualized using violin plots with boxplots, illustrating the mean, median, interquartile range, and 10th–90th percentiles denoted by white circles, black bars, grey boxes, and thin black lines, respectively. The size of each condensate was plotted as a dot on the right and analyzed using unpaired two tailed Student’s t-test. b Confocal images of HeLa cells expressing exogenous CHD1–Venus, demonstrating that the C-terminus IDR is crucial for nuclear condensate formation (left). Fluorescence localization patterns were consistent across three independent experiments. Scale bars, 5 µm. Western blot analysis performed using the Wes system (ProteinSimple), with anti-Vinculin (VINC) as the loading control (right). The CHD1-Venus variants were expressed at comparable levels to each other, and all exhibit elevated expression compared to endogenous CHD1 (indicated by the arrow). Note that the CHD1 antibody targets a C-terminal epitope, meaning it does not detect the CHD1∆C or CHD1∆NC variants. c Schematic illustrating the strategy for CHD1WT–Venus knock-in (KI) HeLa cell generation (left). Western blot analysis of CHD1 and Venus in CHD1WT–Venus KI HeLa cells, with anti-HSP90 used as loading control (right). KI band was consistently observed in three independent Western blot experiments. d Confocal images of CHD1WT–Venus KI HeLa cells. Arrows indicate small condensates, while arrowheads indicate large condensates ( > 1 µm in diameter). Small and large condensates are observed within the nucleoplasm and nucleolus, respectively. Scale bars, 5 µm. e Confocal images of Spot-FRAP analysis on CHD1WT–Venus KI HeLa cells (left panel). Scale bar, 5 µm. FRAP signal in the bleached area before and after bleaching (right panel). Data are presented as the mean ± SEM, n = 3 independent experiments. Source data are provided as a Source Data file.