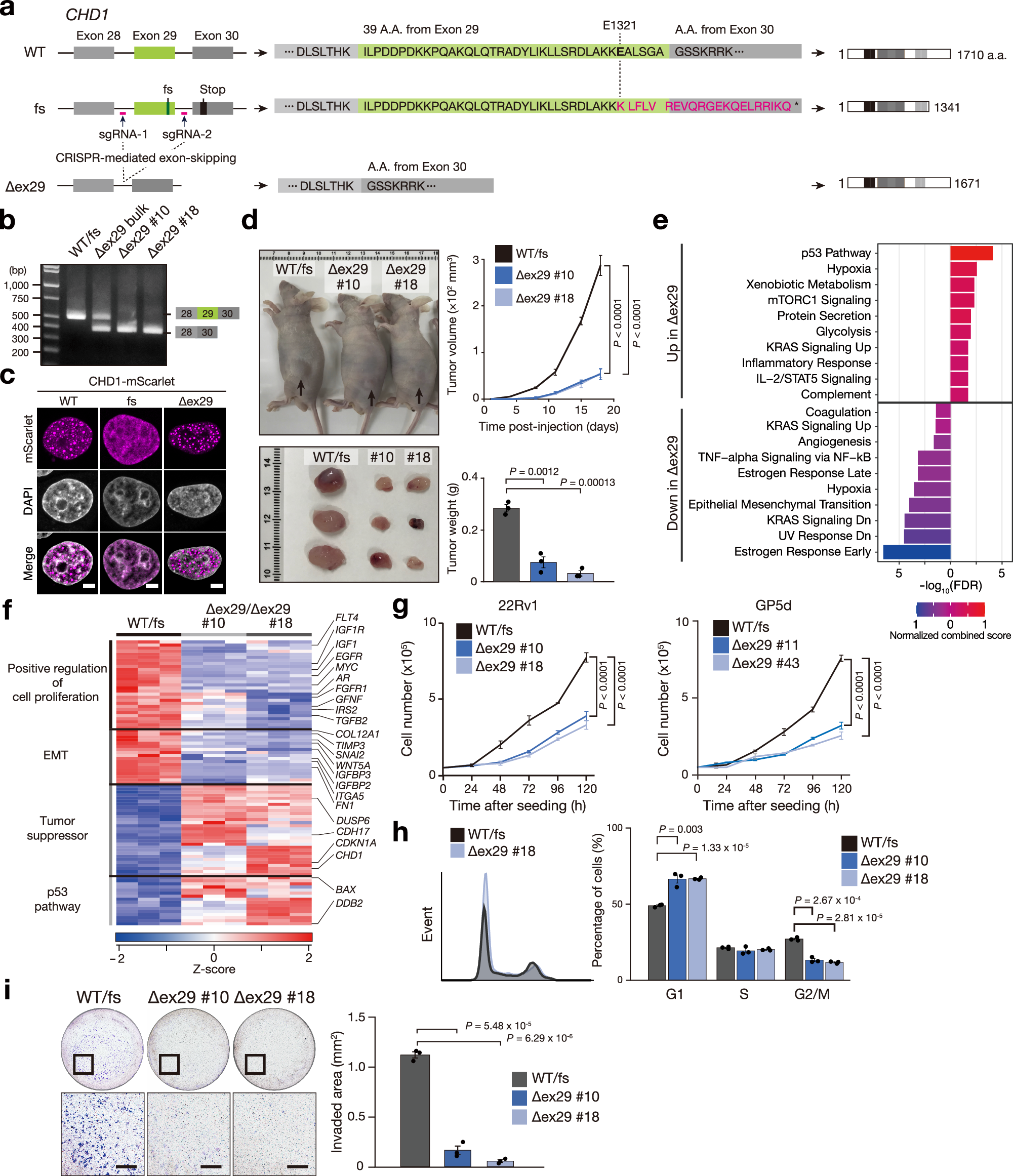
Fig. 6: The C-terminal IDR is essential for tumor suppression.
From: Condensation-dependent interactome of a chromatin remodeler underlies tumor suppressor activities

a Schematic of CRISPR/Cas9-mediated exon 29 skipping to restore the C–terminus of CHD1. A deletion of exon 29 results in the loss of 39 amino acids, 28 of which are part of the DNA-binding domain. b RT-PCR analysis of CHD1 mRNA exhibiting exon 29 skipping in 22Rv1 cells, with consistent results accross three independent experiments. WT/fs: parental 22Rv1 cells harboring wild-type and frameshift (fs) alleles. Δex29: 22Rv1 cells treated with CRISPR/Cas9-mediated exon 29 skipping. c, Confocal images of HeLa cells expressing exogenous CHD1WT–, CHD1E1321fs–, or CHD1∆ex29–mScarlet, demonstrating nuclear condensation of CHD1WT and CHDΔex29, but not CHD1E1321fs. Fluorescence localization patterns were consistent across three independent experiments. Scale bars, 5 μm. d Subcutaneous tumor growth of WT/fs 22Rv1 cells with sgRNA nontargeting control and Δex29/Δex29 clones in athymic nude mice (n = 3). The right panel presents tumor volume (upper) and weight (lower) as the mean ± SEM from three independent experiments. Tumor volume and weight were analyzed using two-way ANOVA and unpaired two-tailed Student’s t-test, respectively. e Enrichment analyses performed using Enrichr on DEGs. The top 10 enriched MSigDB Hallmark 2020 gene sets depict up-regulated or down-regulated DEGs in Δex29/∆ex29 clones compared to WT/fs cells. f Heat map displaying the gene expression profiles in WT/fs cells and Δex29/∆ex29 clones. Tumor suppressor and p53 pathway genes were upregulated, while cell proliferation and EMT-related genes were downregulated. Gene categories and selected genes are indicated on the left and right, respectively. g The growth curves of WT/fs cells and Δex29/∆ex29 clones were measured in 22Rv1 (left) and GP5d cells (right). Mean ± SEM (n = 3 independent experiments); two-way ANOVA. h A representative histogram illustrating the cell cycle analysis in WT/fs cells and Δex29/∆ex29 clones (left) and phase quantification (right). Mean ± SEM (n = 3 independent experiment); unpaired two-tailed Student’s t-test. i Representative micrographs displaying invaded cells in the transwell invasion assay (left) and the quantitative measurement of the invaded area (right). Scale bars, 500 μm. Mean ± SEM (n = 3 independent experiments); unpaired two-tailed Student’s t-test. Source data are provided as a Source Data file.