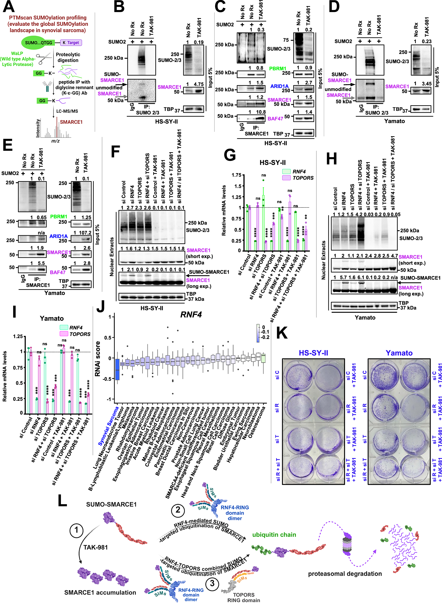
Fig. 2: TAK-981 de-SUMOylates SMARCE1, preventing its proteasomal degradation.

A Illustration depicting PTMscan SUMOylation profiling. B SUMO-2/3 complexes from untreated (No Rx) or TAK-981 treated (100 nM, 36 h) HS-SY-II cells were immunoprecipitated following transfection with exogenous SUMO2 and 36 h treatment with 100 nM of TAK-981 (or untreated cells; No Rx). Black arrow indicates SUMOylated SMARCE1. Gray arrow indicates unmodified SMARCE1 (see also Supplementary Fig. 2E). B shares the same western blots for SUMO-2/3 and TBP with Supplementary Fig. 2D. C SMARCE1 complexes were immunoprecipitated from HS-SY-II cells, following the same treatment as in (B). D Same as in (B), for Yamato cells. D shares the same western blots for SUMO-2/3 and TBP with Supplementary Fig. 2E. E Same as in (C), for Yamato cells. F HS-SY-II cells were transfected with siControl, siRNF4, siTOPORS or the siRNF4/siTOPORS, followed by treatment with 100 nM of TAK-981 for 36 h (or no treatment; No Rx) and nuclear lysates were probed with the indicated antibodies. G HS-SY-II cells from F) were analyzed by qPCR for RNF4 and TOPORS abundance. Data are values relative to the control sample and normalized to ACTB; n = 3 biological replicates; data are values + SEM. Unpaired two-tailed t tests comparing each sample with siControl. H Same as (F), for Yamato cells. I same as (G) for Yamato cells. J DepMap consortium RNAi screen data for shRNAs targeting RNF4 among 666 cancer cell lines. The RNAi score quantifies the impact of knocking down of a gene on the viability of a cell line, with more negative scores indicating a stronger dependency on the targeted gene. The boxplots indicate median and interquartile range. The whiskers extend to the minimum and to the maximum values excluding outliers. K HS-SY-II (left) and Yamato cells (right) were transfected and treated as indicated and stained with crystal violet (siR: siRNF4; siC: siControl; siT: siTOPORS). L Model of SUMO-SMARCE1 protein processing. (1) TAK-981 blocks SUMOylation and protects SMARCE1 from proteasomal degradation. (2) RNF4 tags ubiquitinated SUMO-SMARCE1. (3) In some SS cell lines, TOPORS together with RNF4 induces greater SUMO-SMARCE1 ubiquitination and proteasomal degradation. The illustrations were created in BioRender. Floros, K. (2025). Exact p values and source data can be found in the Source Data.