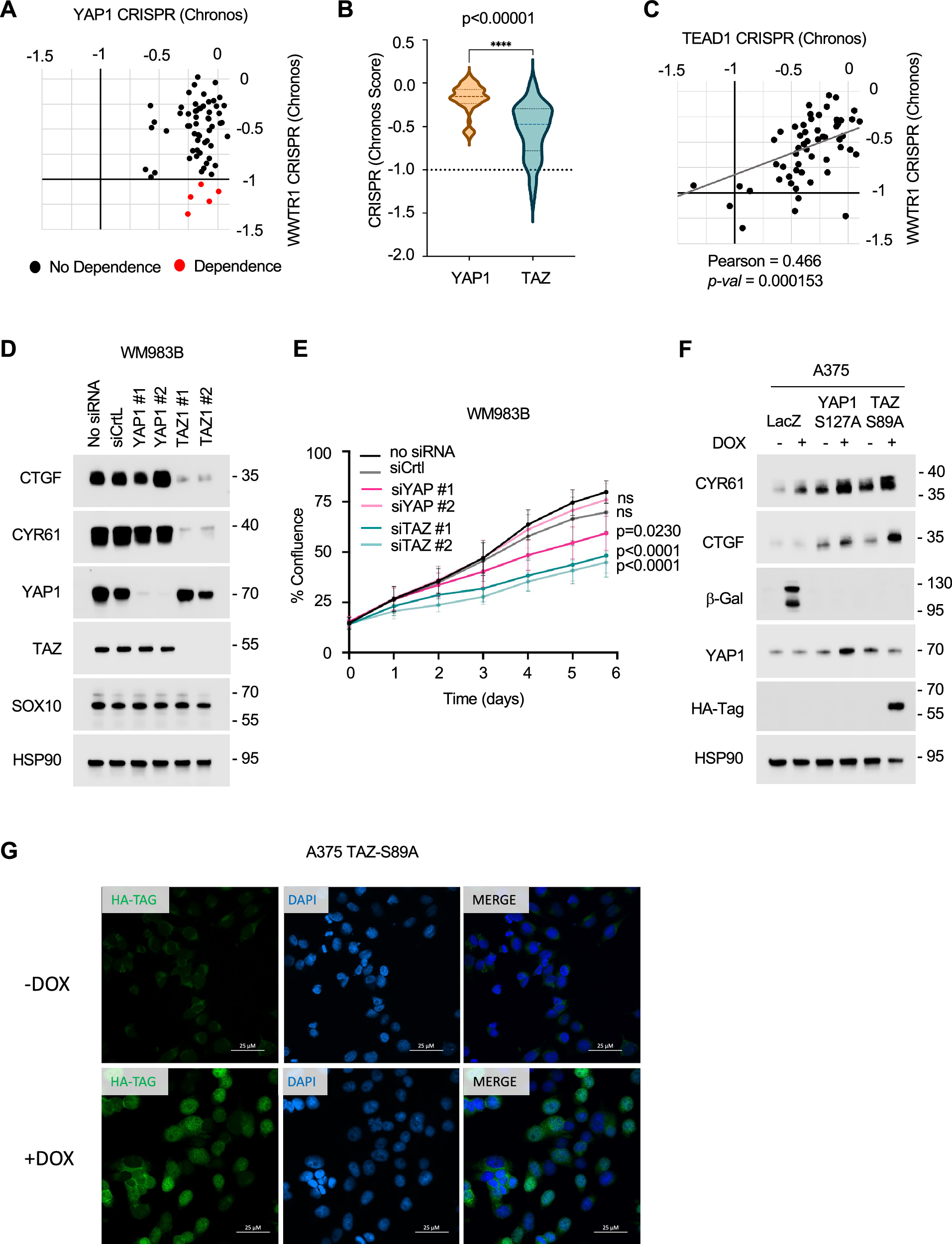
Fig. 3: TAZ dependency in melanoma.

A Scatter plot showing WWTR1 and YAP1 Chronos CRISPR gene dependency scores for melanoma cell lines (n = 62) data obtained from DepMap. Red dots indicate cell lines (n = 5) predicted to have dependence (Chronos score < -1) on WWTR1 for survival. B Violin plot showing WWTR1 and YAP1 Chronos CRISPR gene dependency scores for melanoma cell lines data obtained from DepMap. p < 0.0001 Two-tailed unpaired t-test. C Scatter plot showing WWTR1 and TEAD1 Chronos CRISPR gene dependency scores for melanoma cell lines (n = 62) data obtained from DepMap. Pearson’s correlation analysis and Welch Two Sample two-tailed t-test. D WM983B cells were treated with reagent alone (-), non-targeting control siRNA, siYAP1, or siTAZ for 72 hrs. Cells were lysed and lysates analyzed by Western blotting with the antibodies indicated. E WM983B cells were treated with reagent alone (no siRNA), non-targeting control siRNA, or siRNAs to either YAP1 or TAZ. Cells were imaged using IncuCyte Live Cell Analysis System. Shown is the mean ± SEM percent plate coverage from three independent experiments. p values from two-tailed one-way ANOVA of Area Under the Curve (AUC) analysis. ns = not significant. Source Data are available. F Doxcycline (DOX) inducible A375 LacZ, A375 YAP-S127A, and A375 TAZ-S89A cells were treated -/+ 100 ng/mL doxycycline for 48 hrs. Cell lysates were analyzed by Western blotting with the antibodies indicated. The experiment was repeated independently three times with similar results. G Immunofluorescence images of A375 HA-TAZ-S89A, cells stained for HA (green) and DAPI (blue). The experiment was performed independently three times and representative images are shown. Scale bar, 25 μm.