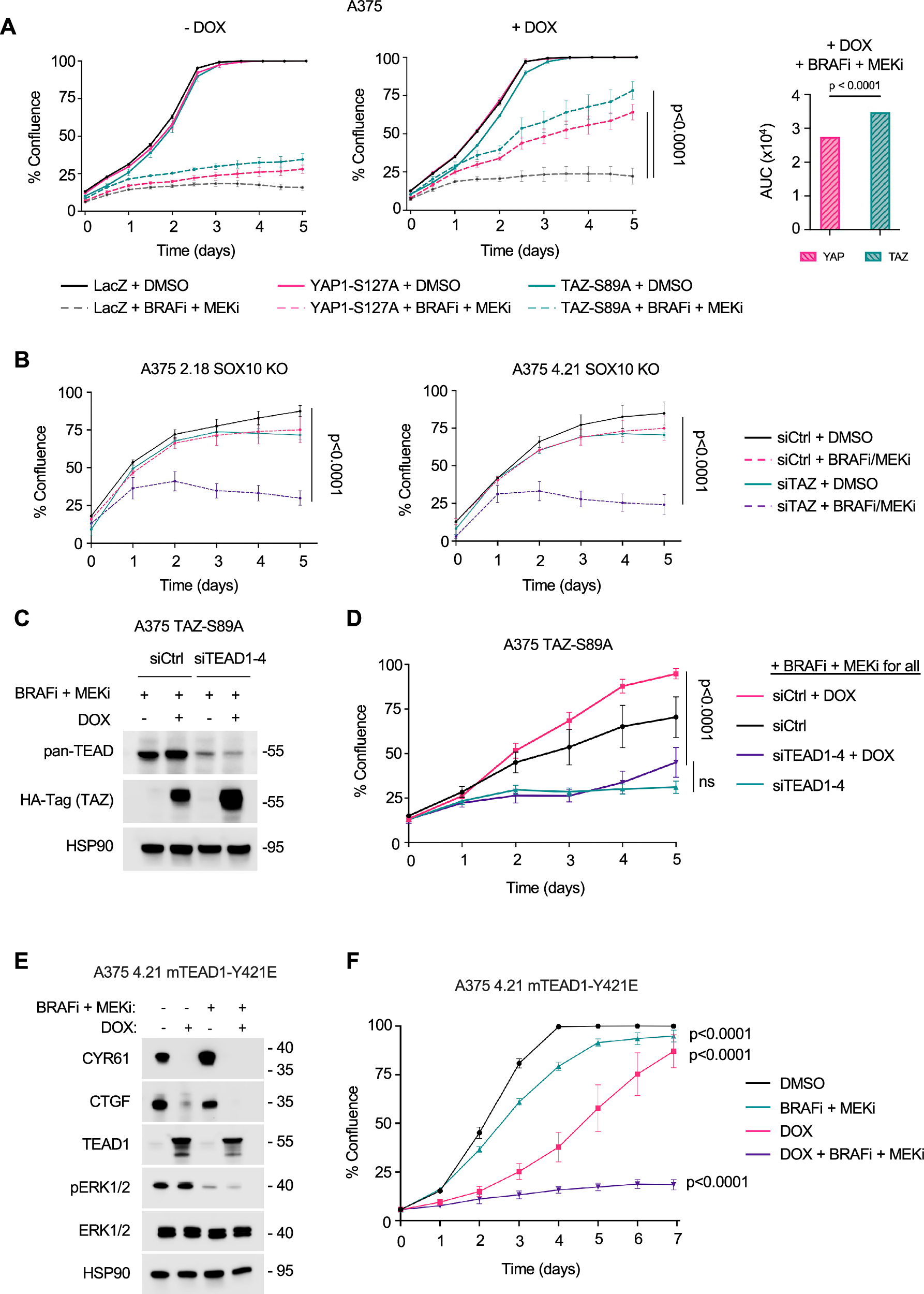
Fig. 4: TAZ is required for TEAD signaling.

A A375 LacZ, A375 YAP1-S127A, and A375 TAZ-S89A cells were induced with 100 ng/mL of doxycycline (DOX) and treated with either 1 µM PLX4270, 35 nM PD-0325901 or vehicle control. Cells were imaged using IncuCyte Live Cell Analysis System. Treatment was renewed every 48-72 hrs. Shown is the mean ± SEM from three independent experiments. Statistics are one-way ANOVA of AUC analysis. Source Data are available. B 2.18 SOX10 KO and 4.21 SOX10 KO cells were treated with a non-targeting control siRNA, TAZ siRNA, 1 µM PLX4270 and 35 nM PD-0325901, or both TAZ siRNA and 1 µM PLX4270 and 35 nM PD-0325901. Cells were imaged using IncuCyte Live Cell Analysis System. Shown is the mean ± SEM percent plate coverage from three independent experiments. p values from one-way ANOVA of AUC analysis. Source Data are available. C A375 TAZ-S89A cells were induced with -/+ 100 ng/mL doxycycline and treated with -/+ 1 µM PLX4270 and 35 nM PD0325901, or vehicle control for 72 hrs following the knockdown of TEADs 1-4. Cell lysates were analyzed by Western blotting with the antibodies indicated. D A375 TAZ-S89A cells were induced with 100 ng/mL of doxycycline and subsequently treated with 1 µM PLX4270 and 35 nM PD0325901, or vehicle control -/+ siRNAs for TEADS 1-4. Cells were imaged using IncuCyte Live Cell Analysis System. Treatment was renewed every 48 hrs. Shown is the mean ± SEM from three independent experiments. ****p < 0.0001 one-way ANOVA of AUC analysis. ns = not significant. Source Data are available. E A375 4.21 mTEAD-Y421E cells were induced with -/+ 100 ng/mL doxycycline and treated with -/+ 1 µM PLX4270 and 35 nM PD0325901, or vehicle control for 24 hrs. Cell lysates were analyzed by Western blotting with the antibodies indicated. F A375 4.21 mTEAD-Y421E cells were induced with 100 ng/mL of doxycycline and subsequently treated with 1 µM PLX4270 and 35 nM PD0325901, or vehicle control. Cells were imaged using IncuCyte Live Cell Analysis System. Treatment was renewed every 48 hrs. Shown is the mean ± SEM from three independent experiments. ****p < 0.0001 one-way ANOVA of AUC analysis. Source Data are available.