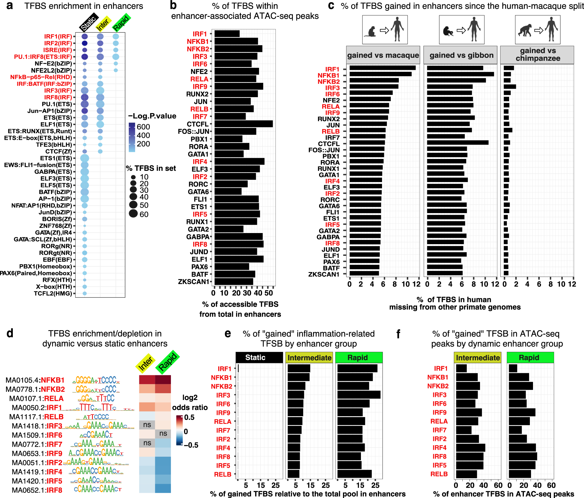
Fig. 2: Evolution of the enhancer regulatory lexicon.

a Transcription factor binding sites (TFBS) from the HOMER ChIP–seq motif collection significantly enriched in distinct enhancer groups, as assessed by HOMER’s hypergeometric motif enrichment test. Shown are TFBS with P < 0.01, ≥ 5% sequences with motif, and fold change ≥ 10. Inflammation-related TFBS are highlighted in red throughout. b Proportion of enhancer TFBS fully embedded in the enhancer-localized immune-cell ATAC-seq peaks. c Proportion of enhancer TFBS mapping to genomic gaps in macaque (RheMac10), gibbon (NomLeu3), or chimpanzee (PanTro6), relative to the total number of corresponding motifs in enhancers. d Enrichment/depletion of NF-κB and IRF family motifs in intermediate and rapid enhancers relative to static assessed by two-sided χ² test. e Proportion of TFBS matching macaque genomic gaps relative to total TFBS in each enhancer group. f Proportion of enhancer TFBS fully embedded in the immune-cell ATAC-seq peaks located within dynamic enhancer groups. “Inter” represents intermediate enhancers throughout. Primate icons are created in BioRender. Zueva, E. (2025) https://BioRender.com/8d7b1bb. Source data are provided as a Source Data file.