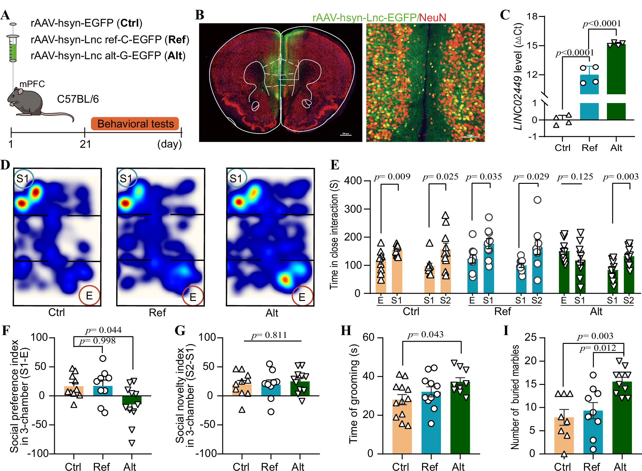
Fig. 2: Behavioral experiment results in mice overexpressing lncRNA LINC02449.

A Schematic of recombinant adeno-associated virus (rAAV) injection and experimental paradigm. B Representative images of rAAV-hsyn-LINC02449-EGFP expression in the medial prefrontal cortex (mPFC) of C57BL/6 J mice. The green signal represents EGFP, while the red signal indicates NeuN + cells. Scale bars represent 500 μm (left) and 100 μm (right). C Relative expression levels of LINC02449 in the mPFC of mice overexpressing the LINC02449 reference allele (Ref; n = 4) or the LINC02449 alternative allele (Alt; n = 4), compared to control mice (Ctrl; n = 4), shown as delta delta Ct values from four Ctrl, Ref, and Alt mice. D Representative images of the three-chamber test, comparing a chamber with the first introduced stranger mouse (S1) versus the empty cage (E). E Time spent in close interaction in the three-chamber test, comparing time spent in the chamber with the first introduced stranger mouse (S1) versus the empty cage (E) or versus the second stranger (S2). F Social Preference index, indicating impaired social desirability, derived from the numerical difference between the time spent in the chamber with the S1 and in the empty cage (E), divided by the total time spent, multiplied by 100. G Social novelty recognition, indicated by the social novelty index (Ctrl: n = 10; Ref: n = 9; Alt: n = 11). H, I Repetitive behavior tests, shown by grooming time (H; Ctrl: n = 12; Ref: n = 11; Alt: n = 9) and number of buried marbles (I; Ctrl: n = 8; Ref: n = 9; Alt: n = 10). All data represent as means ± standard deviations (SD). One-way ANOVA followed by Tukey’s multiple comparison test was performed to generate adjusted P-values for the indicated comparisons, except for panel E, where P-values were calculated using a two-tailed Student’s t test. Source data are provided as a Source Data file.