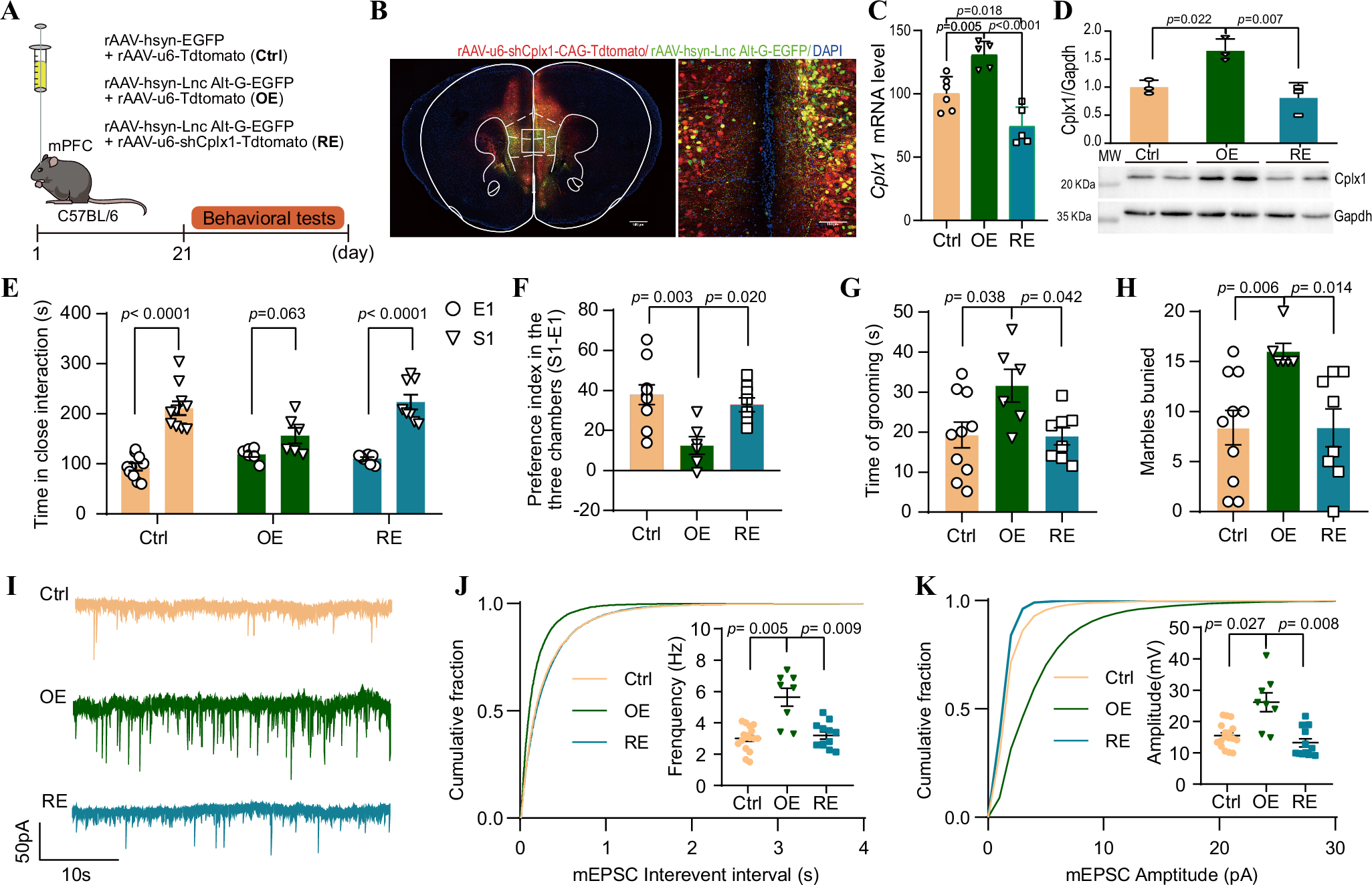
Fig. 7: Knockdown of Cplx1 expression ameliorates behavioral and synaptic deficits induced by the gain of LINC02449 alternative G allele in mice.

A–D rAAVs carrying the LINC02449 alternative G allele (rAAV-hsyn-LINC02449 alt-G-EGFP, OE), Cplx1-shRNA (rAAV-u6-shCPLX1-Tdtomato for rescue of Cplx1 expression in OE mice, RE), or rAAV control vectors (rAAV-u6-Tdtomato, Ctrl) were cloned into the rAAV expression vector and injected into the mPFC regions of C57BL/6 wild-type mice (A). Expression levels were examined by immunofluorescence analysis of brain slices (B), qRT-PCR analysis of Cplx1 mRNA levels (C), and Western blotting analysis of Cplx1 protein levels, with molecular weight (MW) indicated (D). The timeline for each behavior test is indicated. Green signal represents EGFP, while red signal indicates Tdtomato cells. Scale bars represent 500 μm (left) and 100 μm (right). Data from six Ctrl, five OE, and five RE mice. E–H Social desirability is indicated by the time spent in close interaction (E) and the social preference index (F), and repetitive behavior tests are shown by grooming time (G) and number of buried marbles (H) in Ctrl (n = 10), OE (n = 6), and RE (n = 8) mice. I–K Representative traces (I) and cumulative probability plots of the frequencies (J) and amplitudes (K) of mEPSCs recorded in the NAc neurons from Ctrl mice (17 neurons), OE mice (8 neurons), and RE mice (12 neurons). Data are means ± SEMs. Adjusted P-values were calculated using one-way ANOVA followed by Tukey’s multiple comparison test (panels C, D, F, and G), or Brown-Forsythe and Welch’s ANOVA test followed by Dunnett’s T3 multiple comparisons test (panels H, J, and K), except for panel (E), where P-values were calculated using a two-tailed Student’s t test, for the indicated comparisons. Source data are provided as a Source Data file.