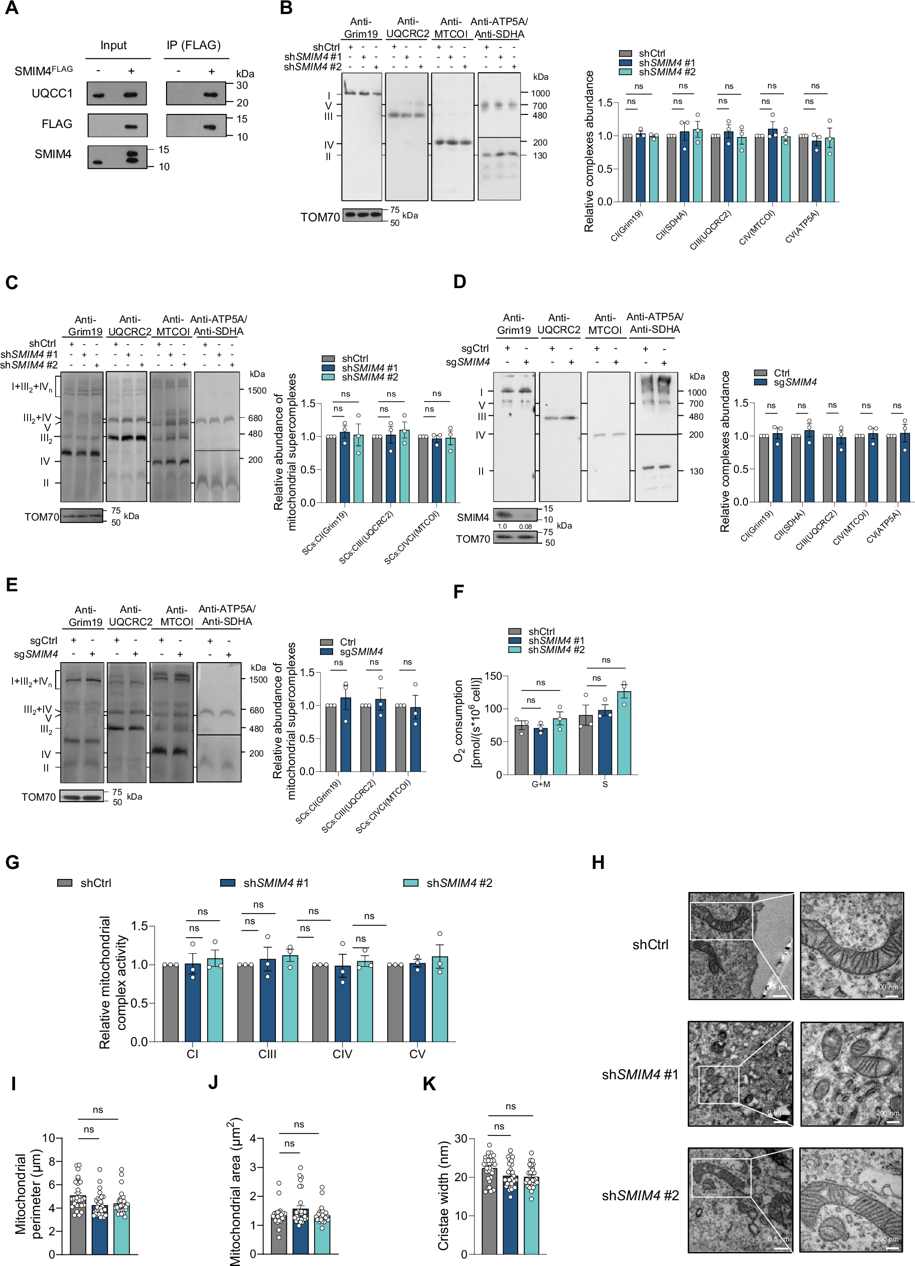
Fig. 2: Mitochondrial respiration is minimally affected by SMIM4 depletion in PDAC cells.

A Immunoprecipitations of SMIM4FLAG. Eluates were analyzed by SDS-PAGE followed by western blotting with indicated antibodies. Representative images are from three independent biological replicates. B Steady-state levels of OXPHOS complexes were analyzed in MIA PaCa-2 cells with or without SMIM4 depletion (n = 3 biologically independent samples). Triton ×-100 solubilized protein was separated by 3.5%–16% BN-PAGE. C Respiratory supercomplexes were analyzed in MIA PaCa-2 cells with or without SMIM4 depletion (n = 3 biologically independent samples). Digitonin-solubilized protein was separated by 3%–11% BN-PAGE. D Steady-state levels of OXPHOS complexes were analyzed in MIA PaCa-2 cells with or without CRISPR/Cas9-mediated SMIM4 knockout (n = 3 biologically independent samples). Triton ×-100 solubilized protein was separated by 3.5%–16% BN-PAGE. E Respiratory supercomplexes were analyzed in MIA PaCa-2 cells with or without CRISPR/Cas9-mediated SMIM4 knockout (n = 3 biologically independent samples). Digitonin-solubilized protein was separated by 3%-11% BN-PAGE. F Glutamate and malate (G + M)-dependent, succinate (S)-dependent respiration of MIA PaCa-2 cells with or without SMIM4 depletion (n = 3 biologically independent samples). G Relative activities of mitochondrial OXPHOS complexes I–V measured in MIA PaCa-2 cells with or without SMIM4 depletion and normalized against CII activity (n = 3 biologically independent samples). H Mitochondrial morphology observed by electron microscopy of MIA PaCa-2 cells with or without SMIM4 depletion. ×15,000 magnification, scale bar: 0.5 μm; ×50,000 magnification, scale bar: 200 nm. I–K Quantitative analysis of mitochondrial perimeter (I), the area of individual mitochondria (J), and the width of cristae (K) in MIA PaCa-2 cells with or without SMIM4 depletion (n = 30 mitochondria per group). Data are presented as means ± SEM for bar graphs from at least three independent experiments. Statistical significance was determined by unpaired two-tailed Student’s t-test for (B–G and I–K). ns not significant. Source data are provided as a Source Data file.