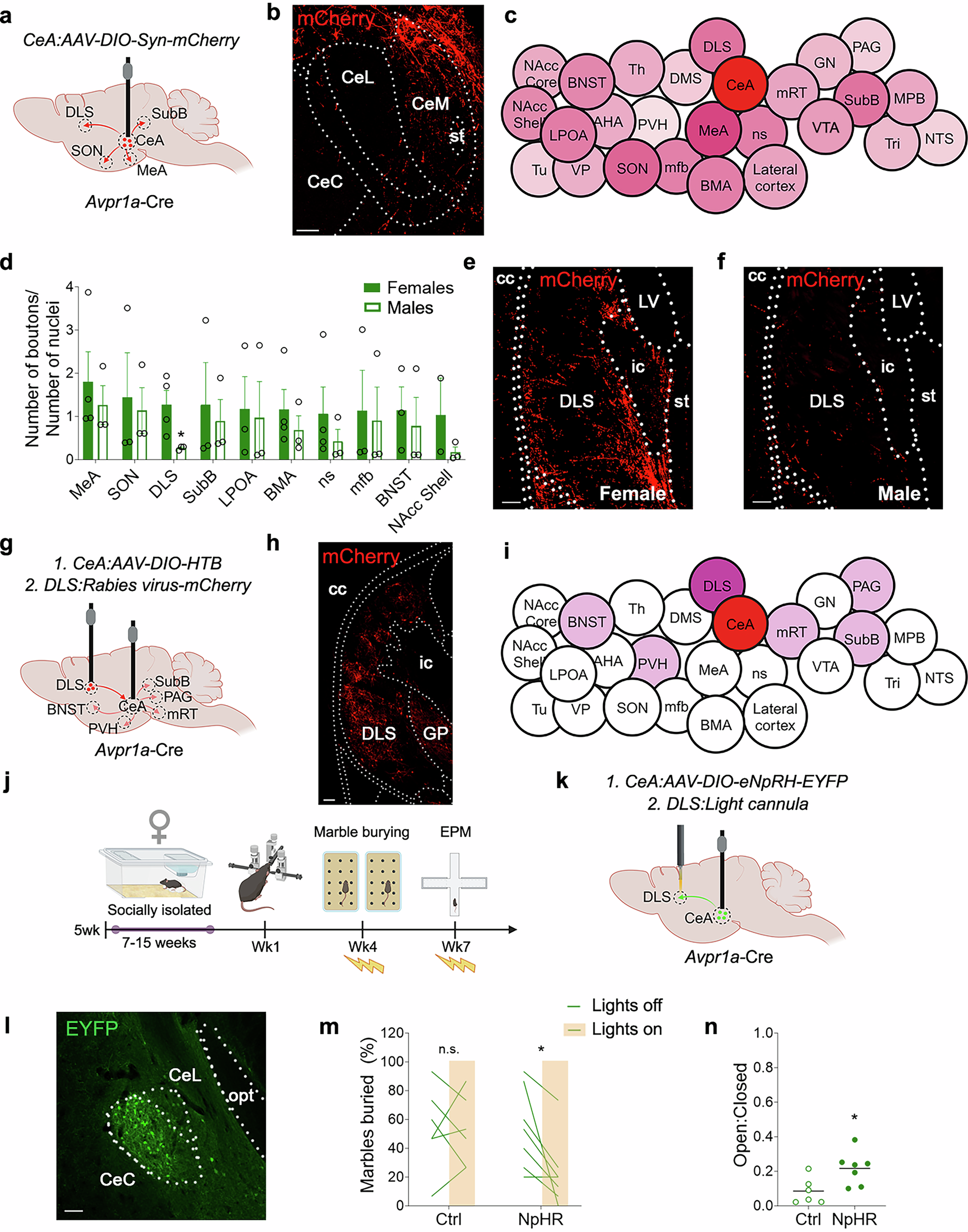
Fig. 4: AVPR1ACeA → DLS circuits mediate behavioral adaptations to CSIS in females.
From: Amygdala AVPR1A mediates susceptibility to chronic social isolation in female mice

a Schematic of viral injection for anterograde tracing from AVPR1ACeA neurons. b Representative expression of the viral mCherry reporter in the CeA (n = 7). c Overview of AVPR1ACeA neuronal projections in females, with colors corresponding to the heatmap shown in Supplementary Fig. 6. d DLS is the only region with a higher density of synaptic boutons from AVPR1ACeA neuronal projections in females compared to males (P = 0.04818, n = 2 female NAcc, n = 3 female SON, SubB, LPOA, mfb, BNST, n = 4 female MeA, DLS, BMA, ns, n = 3 males). e, f Representative expression of the viral mCherry reporter in the DLS in females (e) and males (f). g Schematic of viral injections for rabies tracing of AVPR1ACeA → DLS collateral projections. h Representative expression of the viral mCherry reporter in the DLS (n = 5). i Overview of AVPR1ACeA neuronal projections with collaterals to the DLS. j Experimental design to assess the effect of optogenetic inhibition of AVPR1ACeA → DLS projections on CSIS-induced anxiety-related behaviors. k Schematic of viral injection into the CeA and fiber placement in the DLS of Avpr1a-Cre females. l Representative expression of the viral EYFP reporter in the CeA (n = 13). m, n Exposure to light with a wavelength of 590 nm to inhibit AVPR1ACeA → DLS projections expressing halorhodopsin (NpHR), but not control virus, reduced marble burying (m) and increased time spent in the open arms of the EPM (n) in females exposed to CSIS (marble burying: Ctrl P = 1, NpHR P = 0.0355; EPM: P = 0.0205, n = 6 controls, n = 7 NpHR). Data are presented as means +/− SEM in (d). Multiple unpaired t-tests were used in (d). Paired Wilcoxon signed rank test with continuity correction was used in (m). Unpaired two-tailed t-test was used in (n). n denotes the number of mice in each group. Scale bars represent 100 μm. Schematics in (a), (g), (j) and (k) were generated using BioRender icons49.