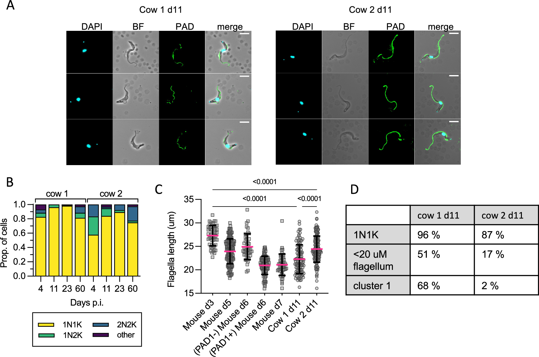
Fig. 4: Cell morphology of cattle derived bloodstream form T. b. brucei.

A Representative cell images of parasites isolated on d11 p.i. in cow 1 and cow 2, showing an absence of cell surface PAD1 staining (except the flagella). B KN counts of parasites in each cow at each time point. C The distribution of flagellar measurements from parasites in both cows on d11 p.i. compared to controls taken from mice. On d3 (n = 1, on d3 p.i. blood parasites are absent in most mice), all mouse parasites are slender, PAD1 negative, and fully replicative; on d5 (n = 3) all appear slender, are PAD1 negative, and only some are replicative, on d6 (n = 3) some parasites are PAD1 positive, very few are replicative; on d7 (n = 3) all are PAD1 positive and non-replicative. Parasites from the cows on d11 were significantly different from d3 true slender forms from mice, and from each other. P-values indicated show the result of two-sided Dunn’s multiple comparison tests between samples. Data are presented as mean +/− SD. D A comparison table of the proportion of cells belonging to stumpy-like cluster 1, the proportion having a flagellar length most similar to mouse derived stumpy forms (< 22 μm) and number of non-dividing (1K1N) cells, showing the difference between cow 1 and cow 2 on d11 p.i. Source data are provided as a Source data file.