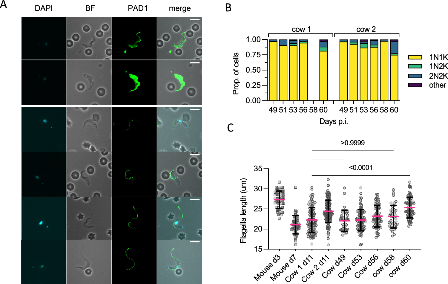
Fig. 5: Chronic stage parasites have a morphology consistent with differentiation.

A Representative cell images of parasites isolated from d49 to d60 p.i. Only two parasites (both shown) were scored as PAD1 positive, with most cells showing similar slender-intermediate morphology of those seen on d11 p.i. B Kinetoplast (K) and nucleus (N) configuration counts for each sample. C The distribution of flagella measurements in both cows in the chronic phase vs controls from d11 p.i. and mouse slender forms (day 3, n = 1 mouse) or stumpy forms (day 7, n = 3 mice). P-values indicated show the result of two-sided Dunn’s multiple comparisons tests between cow d11 p.i. (which contains a high proportion of stumpy-like forms) and the samples taken in the late stage of infection (combined cow 1 and cow 2 replicates). Data are presented as mean +/− SD. Source data are provided as a Source data file.