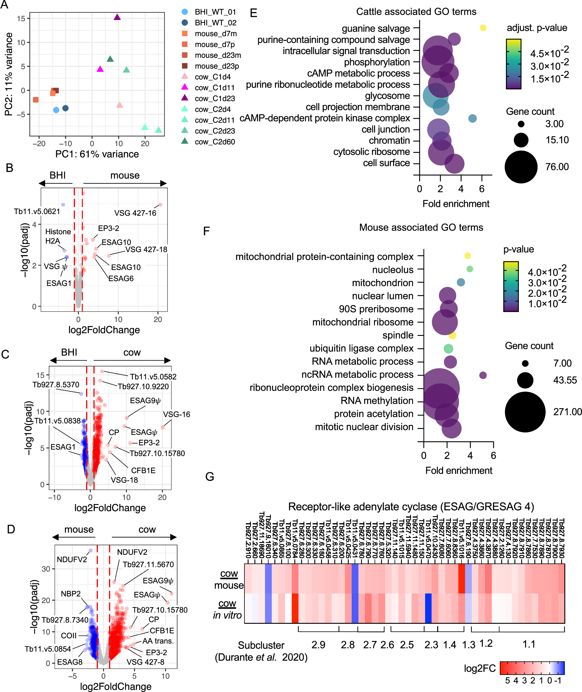
Fig. 6: Host specific changes in T. brucei bloodstream forms.

A PCA plot of all in vitro (circles, ref. 21), mouse (squares, ref. 13) and cattle (triangles) derived single cell transcriptomic samples, that have been pseudo bulked. Volcano plots of adjusted p value (y-axis, −log10(padj) and fold change (x-axis, log2(fold change)) of differentially expressed genes between pseudo-bulked (B) BHI treated in vitro and mouse derived samples, C BHI treated in vitro and cattle derived samples and D mouse and cattle derived samples. In each case all samples and time points, as shown in (A), are used for each host environment and padj values are Benjamini-Hochberg adjusted p-values from Wald tests. E Enriched GO terms in genes over expressed in cattle derived samples compared to mouse derived samples. F Enriched GO terms in genes over expressed in mouse derived samples compared to cattle derived samples. GO term adjusted p values are Benjamini-Hochberg adjusted p-values from Fisher’s exact test. G Fold change (log2) in ESAG4/GRESAG4 transcript levels encoding receptor-like adenylate cyclase proteins, for parasites isolated from cattle relative to mice (top) in vitro culture (bottom). Clade and subcluster of each gene previously identified33 are shown below.