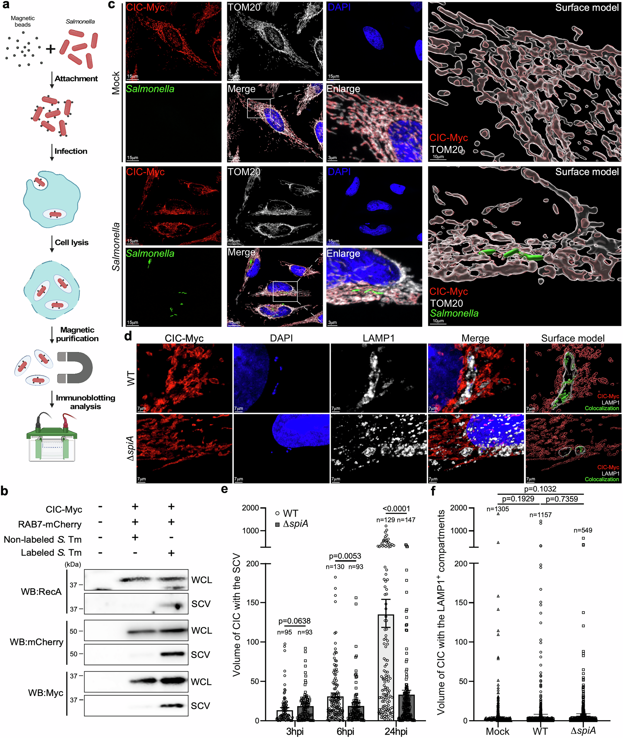
Fig. 1: Recruitment of mitochondrial CIC to the Salmonella-containing vacuole.
From: Intracellular Salmonella hijacks the mitochondrial citrate carrier to evade host oxidative defenses

a, b Schematic workflow for magnetic isolation of Salmonella-containing vacuoles (SCVs). HEK293T cells transiently expressing CIC-Myc and RAB7-mCherry were infected with magnetic bead-labeled S. Typhimurium SL1344 at a multiplicity of infection (MOI) of 50. At 24 h post-infection, cells were lysed and Salmonella-containing vacuoles (SCVs) were isolated using magnetic separation. Western blot analysis of the purified SCV fraction using antibodies against RecA (bacterial marker), mCherry (RAB7), and Myc (CIC). Cells infected with unlabeled Salmonella at MOI 10 served as a negative control for magnetic isolation. The experiment was independently repeated three times with representative blots shown in (b). The figure was created in BioRender. c HeLa cells stably expressing Myc-tagged CIC were either mock-treated or infected with S. Typhimurium constitutively expressing sfGFP. Cells were stained with DAPI, anti-Myc, and anti-TOM20 antibodies. Enlarged images show CIC localized to mitochondria in mock-treated cells and co-localizing with Salmonella in infected cells. Surface-rendered views further highlight CIC localization within TOM20-positive mitochondria under mock conditions and the close spatial association of Salmonella (green) with CIC and mitochondria in infected cells. Three-dimensional reconstructions were generated and analyzed using the Surface module in Imaris. The experiment was independently repeated three times with a representative image show. d–f Post-expansion microscopy (ExM) images of cells stably expressing Myc-tagged CIC infected for 24 h with either wild-type (WT) Salmonella or the ∆spiA mutant. Cells were stained with DAPI and antibodies against Myc and LAMP1, as described in the “Methods”. Three-dimensional surface models were generated using the Surface module in Imaris. Green surfaces mark regions where CIC colocalizes with SCVs. Scale bar, 7 μm (d). Quantification of CIC colocalization with SCVs, defined as Salmonella DNA within LAMP1-positive compartments, in infected cells at the indicated time points is shown in (e). CIC association with LAMP1-positive compartments lacking Salmonella is also shown for mock, WT, and ∆spiA-infected cells after 24 h. Data are presented as mean ± SEM of three independent experiments (f). Statistical analysis was performed using an unpaired two-sided t-test. Source data are provided as a Source Data file.