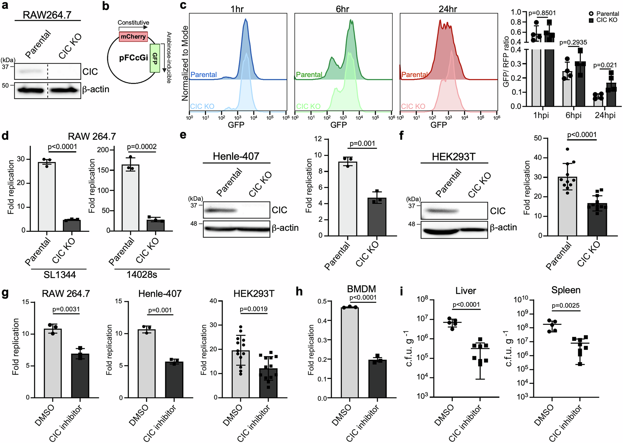
Fig. 2: Loss of CIC impairs the intracellular growth of Salmonella.
From: Intracellular Salmonella hijacks the mitochondrial citrate carrier to evade host oxidative defenses

a Western blot analysis of CIC expression in parental RAW264.7 macrophages and CIC-deficient cells generated by CRISPR/Cas9 genome editing. β-actin served as a loading control. Dotted lines indicate where lanes from the same gel were spliced for presentation. b, c Intracellular replication of Salmonella in CIC-deficient macrophages assessed using the pFCcGi plasmid (b), which constitutively expresses mCherry and inducible GFP. Parental and CIC knockout (KO) RAW264.7 cells were infected with S. Typhimurium harboring pFCcGi. Bacteria were precultured with arabinose to induce GFP, then used to infect host cells in arabinose-free medium. GFP dilution relative to RFP was analyzed by flow cytometry at 1, 6, and 24 h post-infection. Replication was quantified as the GFP/RFP geometric mean fluorescence intensity ratio (c). Data represent mean ± s.d. from four independent experiments. d Intracellular growth of S. Typhimurium SL1344 (MOI 5) or 14028s (MOI 1) in parental and CIC KO RAW264.7 cells. CFUs were determined at 1 and 24 h post-infection, and fold replication calculated as CFUs at 24 h relative to 1 h. Data are mean ± s.d. from three independent experiments. e, f CIC expression (western blot, left) and intracellular replication of S. Typhimurium in parental Henle-407, HEK293T, and their CIC KO derivatives. Data are mean  ± s.d. from three independent experiments (e) and eleven independent experiments (f). g, h RAW264.7, Henle-407, HEK293T, and primary bone marrow-derived macrophages (BMDMs) pretreated with DMSO or CIC inhibitor (0.25 mM, 6 h) prior to infection (MOI 5). CFUs were determined at 1 and 24 h, and fold replication calculated as above. Data are mean ± s.d. from three independent experiments for RAW264.7, Henle-407 cells, and BMDMs, and thirteen independent experiments for HEK293T cells. i C57BL/6J mice were injected intraperitoneally with DMSO or CIC inhibitor and infected with S. Typhimurium (102 CFU). Bacterial loads in liver and spleen were measured 5 days later. Each circle or square represents CFU counts from an individual animal. Data are mean ± s.d. (unpaired two-sided t-test). Source data are provided as a Source Data file.