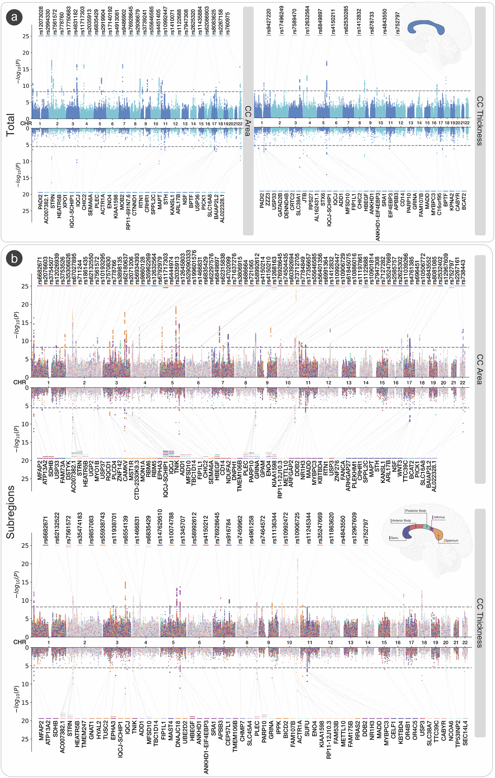
Fig. 2: GWAS meta-analysis of midsagittal corpus callosum area and thickness.
From: The Genetic Architecture of the Human Corpus Callosum and its Subregions

a Miami plot for SNPs (top) and genes (bottom) based on MAGMA gene analysis for total area and total mean thickness. b Miami plot for SNPs (top) and genes (bottom) based on MAGMA gene analysis for area of thickness of the CC split by the Witelson parcellation scheme23. Results shown on the upper panels of (a) and (b) are from an inverse-weighted random-effects meta-analysis (DerSimonian-Laird method). Reported -log10(p-values) are two-sided. All loci are significant at the Bonferroni corrected, experiment-wide threshold of p < 6.13 × 10−9. Results shown on the lower panels of (a) and (b) are from the MAGMA gene-based analysis. Reported -log10(p-values) are two sided from the Z-statistic. All significant genes are shown at the Bonferroni corrected threshold of p < 2.74 × 10−6. Significant SNPs and genes are color-coded by CC traits. Created in part by using Biorender.com (agreement number PT28RS3SIJ).