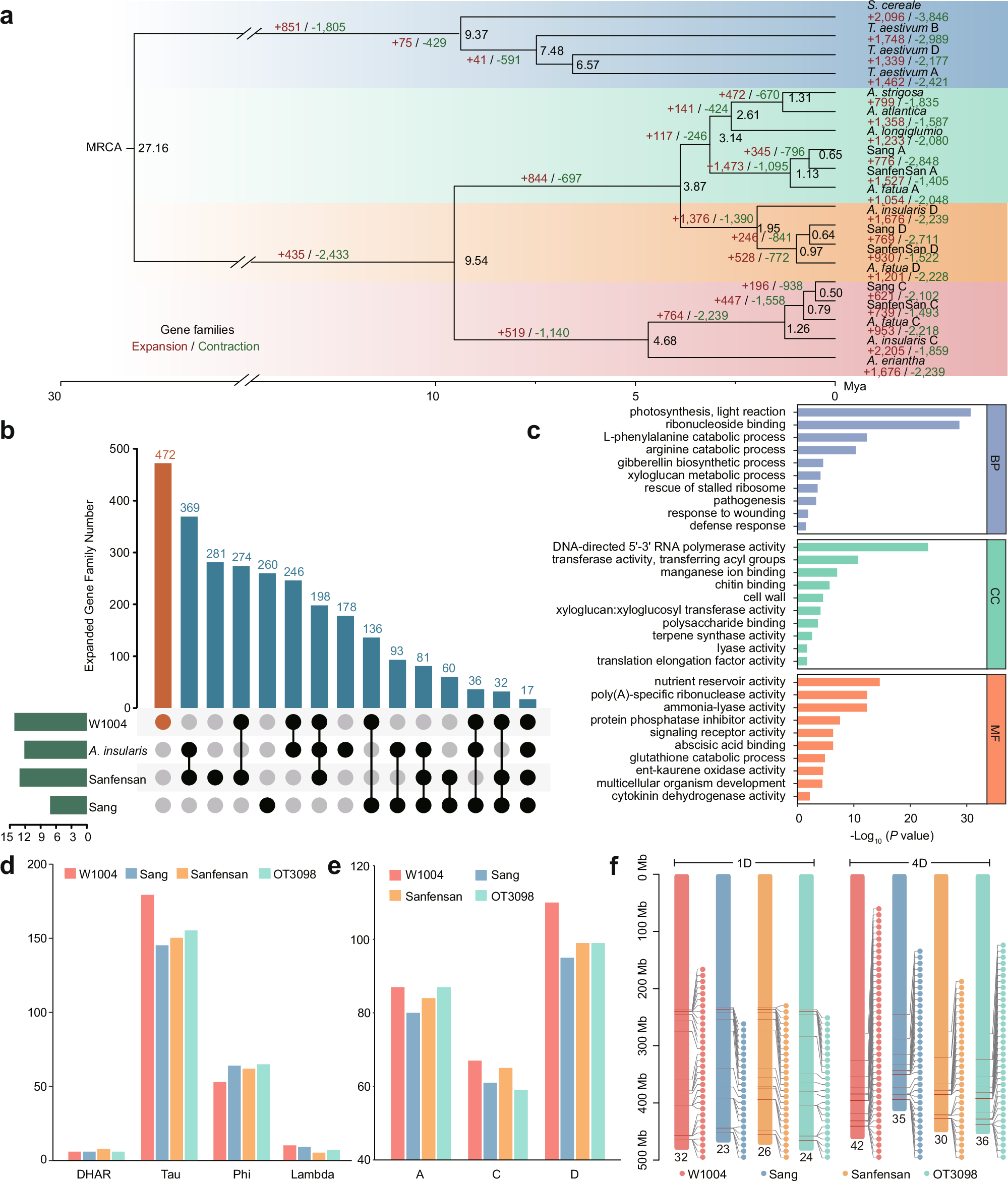
Fig. 2: Phylogeny of Avena genomes and gene family analysis in A. fatua accession W1004.

a Phylogenetic relationship of 19 subgenomes from 10 species based on single-copy orthologs. Numbers in black represent the divergence time of each node (MYA, million years ago). The numbers of gene family expansion and contraction are enumerated below the species names in red and green, respectively. b Cluster analysis of gene families in four oat genomes. c Gene ontology enrichment analyses of expanded gene families in A. fatua (W1004). d The number of different types of GSTs in four oat genomes. e The number of Tau genes in the A, C and D subgenomes of four oat genomes. f GSTs located on the 1D and 4D chromosomes in A. fatua (W1004), Sang, Sanfensan, and OT3098. Red lines indicate GST genes. Source data are provided as a Source Data file.