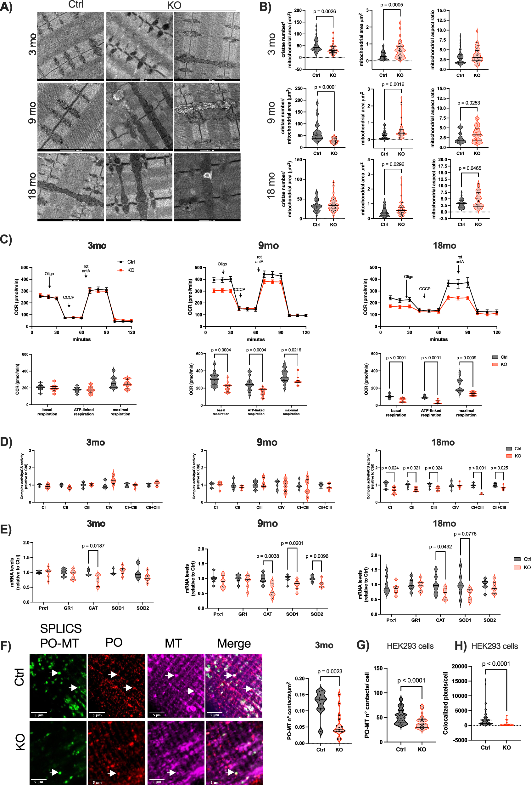
Fig. 4: Progressive mitochondrial ultrastructural and functional alterations in Pex5-null muscle.
From: Alterations in peroxisome-mitochondria interplay in skeletal muscle accelerate muscle dysfunction

A Representative EDL muscles electron micrographs of Ctrl and KO mice. B EDL muscle quantification of left: cristae number normalized to mitochondrial area; middle: mitochondrial area normalized to fiber area (m2); right: mitochondrial aspect ratio. Each dot represents a single mitochondrion analyzed, considering 10 mitochondria from 4 muscles per genotype at 3, 9 and 18mo. C Respiratory capacity in KO FDB myofibers compared to controls. Upper panel: representative traces, data shown as mean ± SEM. Lower panel: OCR quantification. Each dot represents a single FDB fiber analyzed (3mo: Ctrl n = 9, KO n = 8; 9mo: Ctrl n = 17, KO n = 16; 18mo: n = 12 Ctrl/KO). D Respiratory complex single enzyme activity normalized to citrate synthase activity. Each dot represents a single muscle analyzed (3mo: n = 4 Ctrl/KO; 9mo: n = 6 Ctrl/KO; 18mo: n = 7 Ctrl/KO). E Antioxidant enzymes mRNA levels in TA of 3, 9 and 18mo Ctrl and KO mice. PRX1 peroxiredoxin 1, GR1 glutathione reductase, CAT catalase, SOD1 and SOD2 superoxide dismutase 1 and 2. Each dot represents a single muscle analyzed (3mo: Ctrl n = 4; KO n = 7; 9mo and 18mo: n = 7 Ctrl/KO). F Left: Representative images of 3mo Ctrl and KO FDB fibers expressing SPLICSs-P2APO-MT probe. Co-localization of GFP fluorescent dots (SPLICS PO-MT) with anti-PMP70, labeling peroxisomes (PO), and anti-Tom20, labeling mitochondria (MT). Right: quantification of SPLICS PO-MT signal. Each dot represents a single FDB fiber analyzed (Ctrl n = 10; KO n = 15). G Number of PO-MT contacts in Ctrl and Pex5 KO HEK293 cells transfected with the SPLICS PO-MT probe. Each dot represents a single cell analyzed (Ctrl n = 48; KO n = 37). n = 3 replicates. H STED microscopy quantification of PMP70 and Tom20 colocalizing pixels per cell. Each point represents a single cell (Ctrl n = 55; KO n = 38). n = 3 replicates. Data are presented as violin plots (with individual data points). 3mo, 9mo and 18mo refer to samples from 3-, 9-, and 18-month-old mice. Two-sided Mann–Whitney test (B, F, G, and H), and multiple unpaired two-sided Welch’s t tests (C–E) were used when comparing two groups. Source data are provided as a source data file.