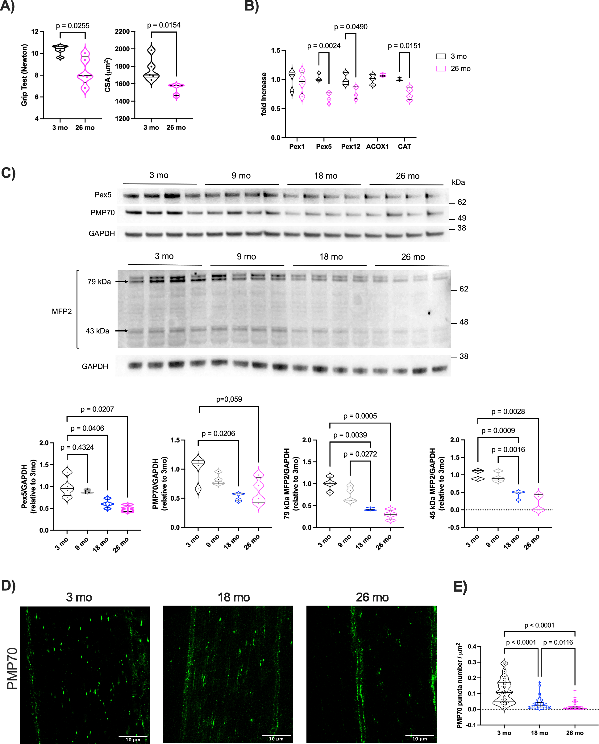
Fig. 8: Progressive age-dependent alterations in peroxisomal content and size.
From: Alterations in peroxisome-mitochondria interplay in skeletal muscle accelerate muscle dysfunction

A Left: Muscle force assessed by grip test; right: TA fiber size assessed by CSA analysis. Each dot represents one mouse (left) or muscle (right) (n = 5 Ctrl/KO). B mRNA levels of peroxisomal genes involved in peroxisomal biogenesis (Pex1, Pex5, and Pex12), peroxisomal β-oxidation (ACOX1), and ROS detoxification (catalase (CAT)) in TA muscles from 3, and 26mo control mice. Each dot represents one muscle (3mo: n = 3 mice; 26mo: n = 4). C Upper panel: Immunoblot images of total TA muscle lysates from 3, 9, 18, and 26mo control mice, probed with anti-Pex5, PMP70, and MFP2, normalized to GAPDH levels. Lower panel: Densitometric quantification of Pex5, PMP70, and both the cytosolic 79 kDa and peroxisomal-processed 45 kDa (indicated at 43 kDa) forms of MFP2. Each dot represents one muscle (n = 4 per group). D Representative STED microscopy images of longitudinal sections of TA showing endogenous peroxisomes, immunostained with anti-PMP70, from 3, 18, and 26mo control mice. The 26 months panel shows two muscle fibers positioned side by side. E Quantification of the number of PMP70-positive structures normalized to muscle fiber area. Each dot represents a single TA muscle fiber analyzed (3mo: n = 69; 18mo: n = 73; 26mo: n = 54). Three muscles for each age were analyzed. Data are presented as violin plots (with individual data points). 3mo, 9mo,18mo, and 26mo refer to samples from 3-, 9-, 18-, and 26-month-old mice. Statistical tests: Unpaired two-sided Welch’s t tests (A); multiple unpaired two-sided Welch’s t tests (B); Brown–Forsythe and Welch ANOVA test (C); and non-parametric Kruskal–Wallis test (E). Source data are provided as a source data file.