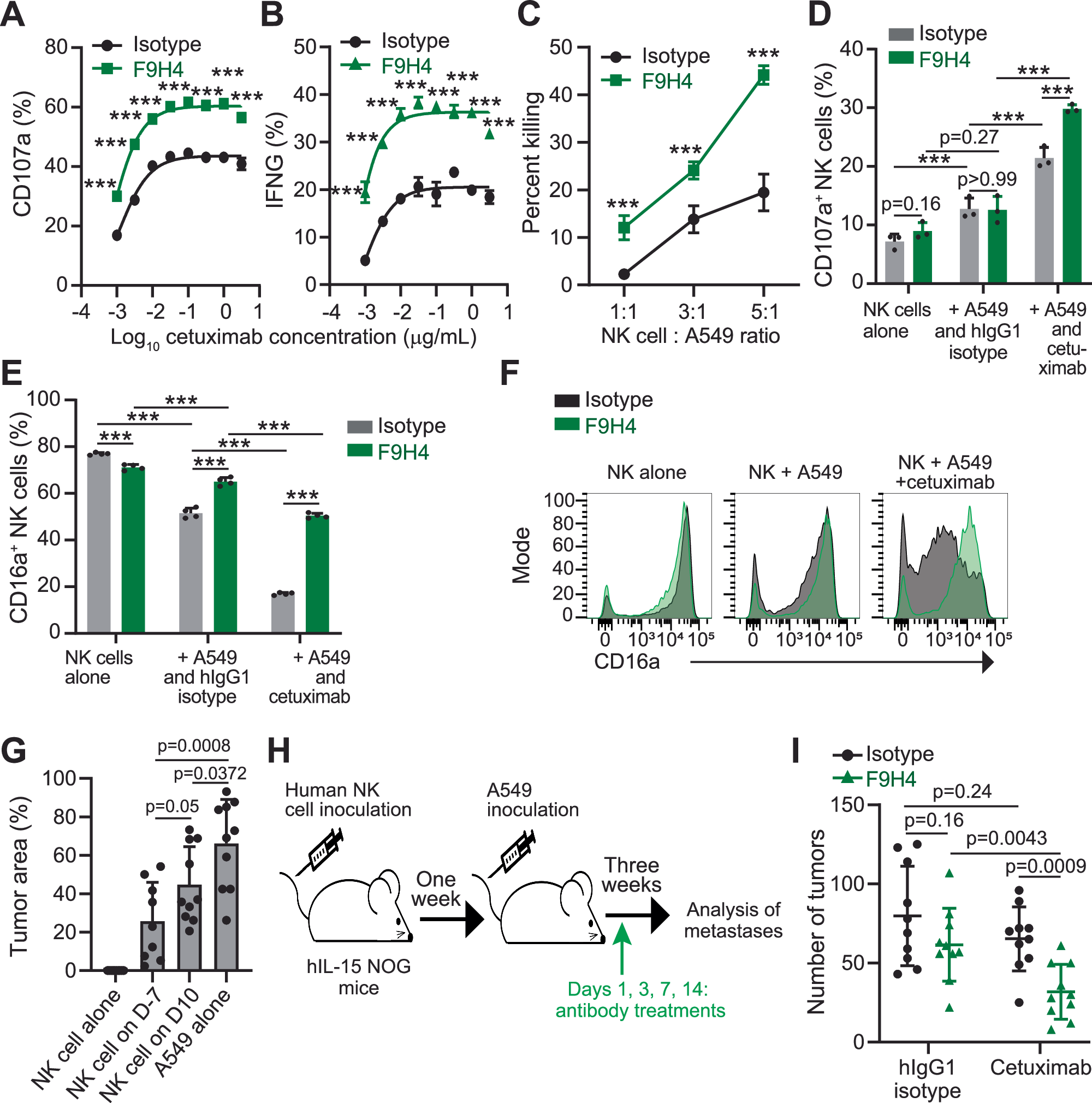
Fig. 3: F9H4 + cetuximab promote ADCC by human NK cells and inhibit metastases.

A–F NK cells were co-cultured for 4 h with A549 cells at 1:1 effector-to-target ratio (A, B, D–F) or as indicated (C) in the presence of the indicated antibodies, followed by flow cytometry analyses. NK cells were identified as human CD45+ alive single cells. A Analysis of CD107a externalization by NK cells. B Analysis of intracellular interferon-γ (IFNG) in NK cells. C Analysis of A549 cells killed by NK cells, based on the labeling with 7-AAD and correction, by subtraction, for dead A549 cells in the absence of NK cells. NK cells were gated out by using CD56 as marker. D CD107a externalization assay with additional control groups. E, F Expression of surface CD16a in NK cells after co-culture with A549 (or NK cell alone) in the presence of the indicated antibodies. The histograms in (F) represent the data in (E). G–I The A549 lung cancer model in mice reconstituted with human NK cells. G Male 6–8 week old mice were inoculated intravenously with 1 × 106 NK cells from the blood of volunteer donors, on days (D) −7 or 10 relative to A549 inoculation. Analyses of A549 metastases were done by histopathology on day 21. H A cartoon illustrating the experimental details. I Male 6–8-week old mice were inoculated intravenously with 1 × 106 human NK cells from the blood of volunteer donors. One week later, the mice were inoculated intravenously with 1.5 × 106 A549 cells. On days 1 and 2, and once per week after A549 inoculation, the mice were treated with 0.1 mg of each one of the indicated antibodies. Analyses of tumors were done on day 21 by histopathology. Data represent three (A–F) or are pooled of two (G, I) independent experiments, and are mean ± standard deviation (A, B, D, E, G, I) or standard error (C) of triplicates (A–E) or, in G, n = 9 in “NK cell on D-7” or n = 10 in all other groups in (G) and (I). Each dot represents one mouse (G, I). Data were analyzed by two-sided rank-based multiple test procedures and simultaneous confidence intervals (A–E), or two-sided unpaired Student’s t test (G, I). *p < 0.05, **p < 0.01, ***p < 0.001.