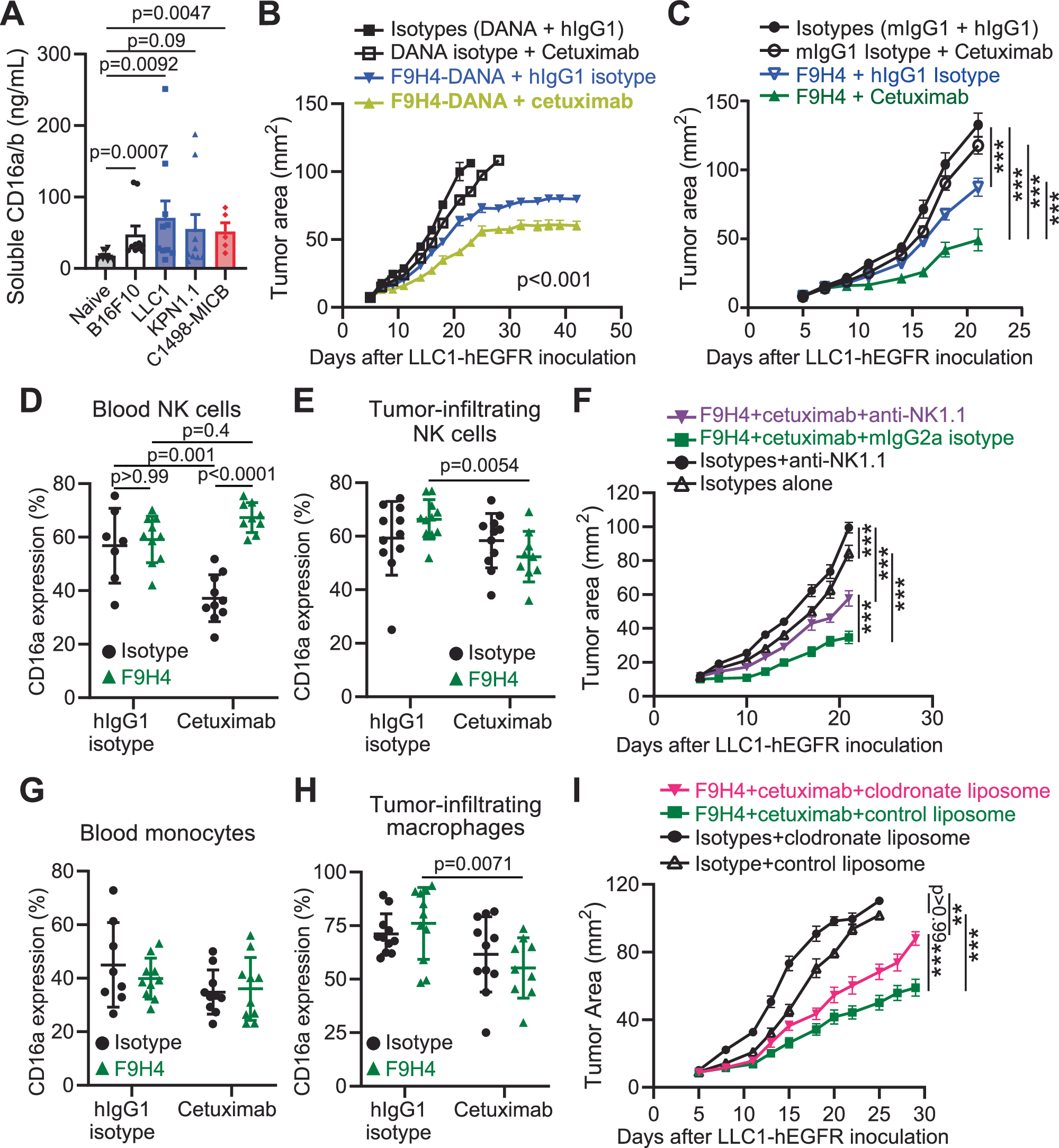
Fig. 4: F9H4 + cetuximab inhibit tumor growth in immunocompetent mice.

A Female adult hFcR mice were inoculated intravenously with B16F10 or C1498-MICB, or inoculated subcutaneously with LLC1 or KPN1.1, or were not inoculated (Naïve). Analyses of serum CD16a/b were done by ELISA 2 weeks (for the B16F10 model) or 3 weeks (for the C1498-MICB, LLC1, and KPN1.1 models) after cancer cell line inoculations. N = 10 mice per group, except in C1498-MICB that is with n = 5 mice. B–I Male adult hFcR mice were inoculated subcutaneously with 1.5 × 106 LLC1-hEGFR cells. Tumors were measured by digital caliper (B, C, F, I). Treatments with the indicated versions of F9H4, cetuximab, and isotype controls (0.1 mg/antibody/per mouse) were done on days 5, 6, and once per week. Treatments with anti-NK1.1 and mIgG2a isotype were done on days −1, 0, and once per week relative to tumor cell inoculation (F). Treatments with control or clodronate liposomes were on days 5, 6, and once per week (I). In B, DANA isotype + cetuximab n = 12, Isotype (DANA + hIgG1) n = 11, F9H4-DANA + cetuximab n = 12, F9H4-DANA + hIgG1 isotype n = 12. In C, Isotype + hIgG1 isotype n = 11, Isotype + cetuximab n = 12, F9H4 + hIgG1 isotype n = 12, F9H4 + cetuximab n = 12. In F, F9H4 + cetuximab + anti-NK1.1 n = 10, F9H4 + cetuximab + mIgG2a isotype n = 10, Isotypes + anti-NK1.1 n = 10, Isotypes alone n = 9. In I, F9H4 + cetuximab + clodronate liposome n = 17, F9H4 + cetuximab + control liposome n = 15, Isotypes + clodronate liposomes n = 16, Isotype + control liposome n = 14. Percentage of CD16a expression in blood NK cells (D) and tumor-infiltrating NK cells (E) by flow cytometry. hFcR were subjected to the LLC1-hEGFR model and antibody treatments. On day 21, mice were euthanized and tumor and blood processed for analyses. In D, Isotype + hIgG1 isotype n = 7, Isotype + cetuximab n = 9, F9H4 + hIgG1 isotype n = 10, F9H4 + cetuximab n = 9. In E, Isotype + hIgG1 isotype n = 10, Isotype + cetuximab n = 10, F9H4 + hIgG1 isotype n = 11, F9H4 + cetuximab n = 9. Percentage of CD16a expression in blood monocytes (G) and tumor-infiltrating macrophages (H) by flow cytometry. hFcR mice were under the LLC1-hEGFR model as above. Analyses on day 21. In G, Isotype + hIgG1 isotype n = 8, Isotype + cetuximab n = 10, F9H4 + hIgG1 isotype n = 10, F9H4 + cetuximab n = 10. In H, Isotype + hIgG1 isotype n = 11, Isotype + cetuximab n = 11, F9H4 + hIgG1 isotype n = 11, F9H4 + cetuximab n = 9. Data are mean ± standard error (A–C, F, I) or standard deviation (D, E, G, H). Each dot represents one mouse (A, D–F, G, H). Data represent (A) or are pooled of (B–I) two independent experiments and were analyzed by two-tailed Mann–Whitney test (A) or two-way ANOVA with Bonferroni’s test (B–I).