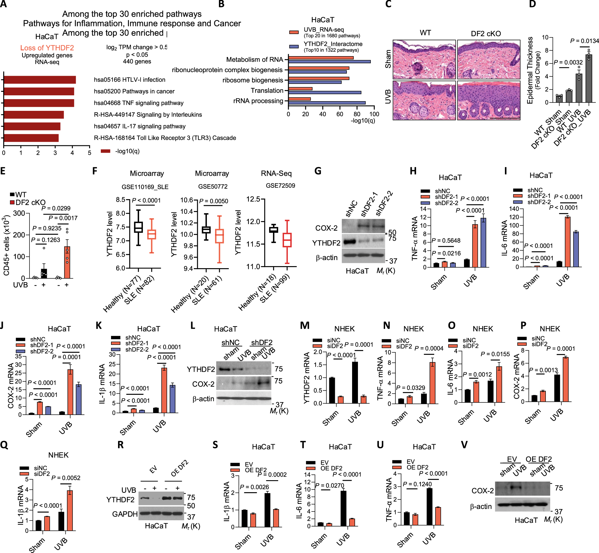
Fig. 1: YTHDF2 controls inflammatory gene expression.
From: YTHDF2 regulates self non-coding RNA metabolism to control inflammation and tumorigenesis

A Pathway enrichment of genes upregulated upon YTHDF2 knockdown in HaCaT cells (RNA-seq, q < 0.05, DESeq2). B Overlap between the top 20 UVB-induced pathways (RNA-seq) and the top 10 pathways of YTHDF2-interacting proteins (mass spectrometry, 1 h post-sham or -UVB). C Representative H&E staining of skin sections 24 h after sham or UVB exposure in WT (YTHDF2flox/flox) and DF2 cKO (K14Cre; YTHDF2flox/flox) mice. Scale bar, 200 μm. n = 3 mice per group. D Quantification of epidermal thickness (n = 3). E CD45+ cell counts in skin of sham- and UVB-irradiated WT and DF2 cKO mice (n = 5). F Box plots of YTHDF2 expression across systemic lupus erythematosus (SLE) datasets. Centre line, median; box, interquartile range; whiskers, minimum to maximum. Statistical analyses were conducted using a two-tailed unpaired Student’s t-test, with P values indicated (ns, P > 0.05). G Immunoblot of COX-2 and YTHDF2 in HaCaT cells with or without YTHDF2 knockdown. H–K qPCR analysis of TNF-α, IL-6, COX-2 and IL-1β mRNAs in HaCaT cells transduced with shNC (short hairpin RNA negative control), shDF2-1 or shDF2-2 (short hairpin RNAs targeting YTHDF2), with or without UVB. L. Immunoblot analysis of YTHDF2 and COX-2 in HaCaT cells with or without YTHDF2 knockdown, with or without UVB. M–Q qPCR analysis of YTHDF2, TNF-α, IL-6, COX-2 and IL-1β in NHEK cells transfected with siNC (small interfering RNA negative control) or siDF2 (siRNA targeting YTHDF2), with or without UVB. R Immunoblot of YTHDF2 in HaCaT cells expressing EV (empty vector) or OE DF2 (YTHDF2 overexpression), with or without UVB. S–U. qPCR analysis of IL-1β, IL 6 and TNF-α in cells as in R. V Immunoblot of COX-2 in cells as in R. β-actin served as internal control for qPCR (H–K, M–Q, S–U). Statistical analyses were conducted using a two-tailed unpaired Student’s t-test, with P values indicated (ns, P > 0.05). Data are shown as mean ± SE (n = 5 for E; n = 4 for H–K, M–Q, S–U) or mean ± SD (n = 3 for D). All experiments were conducted using biologically independent samples.