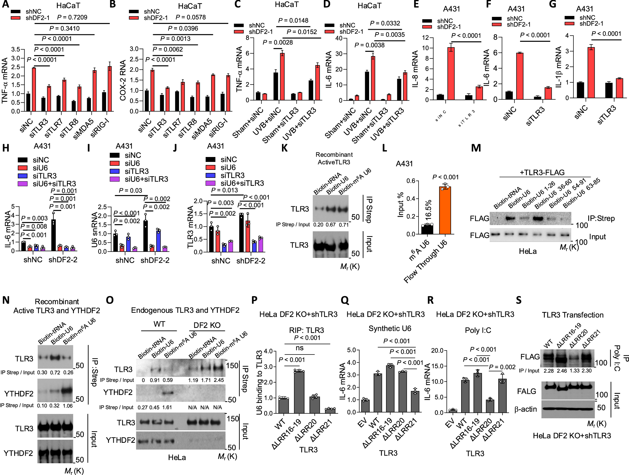
Fig. 4: YTHDF2 interacts with m6A U6 and thus inhibits m6A U6 binding to TLR3.
From: YTHDF2 regulates self non-coding RNA metabolism to control inflammation and tumorigenesis

A, B qPCR of TNF-α and COX-2 mRNAs in shNC and shDF2 HaCaT cells transfected with siNC, siTLR3, siTLR7, siTLR8, siMDA5 or siRIG-I (siRNAs targeting TLR3, TLR7, TLR8, MDA5 and RIG-I, respectively). C, D qPCR of TNF-α and IL-6 mRNAs in shNC and shDF2 HaCaT cells transfected with siNC or siTLR3, 6 h after sham or UVB irradiation. E-G. qPCR of IL-8, IL-6 and IL-1β mRNAs in shNC and shDF2 A431 cells. H–J qPCR of IL-6, U6 snRNA and TLR3 in A431 cells with or without U6 and/or TLR3 knockdown. K Pull-down showing interaction between biotin-labelled U6 or m6A-U6 and recombinant TLR3. L qPCR of U6 snRNA in m6A-IP or flow-through fractions in A431 cells, showing the proportion of m6A-modified U6. M Pull-down of biotin-labelled tRNA, U6 or truncated U6 oligos (1–26, 36–60, 54–91, 63–85) with TLR3 in lysates of HeLa cells overexpressing TLR3–FLAG. N Pull-down of biotin-labelled tRNA, U6 or m6A-U6 with recombinant YTHDF2 and TLR3. O. Pull-down of biotin-labelled tRNA, U6 or m6A-U6 with YTHDF2 or TLR3 in lysates from WT and DF2 KO HeLa cells overexpressing TLR3–FLAG. P RIP of U6 interaction with TLR3 (WT and mutants) in DF2 KO HeLa cells. Q–R qPCR of IL-6 mRNA in DF2 KO HeLa cells with TLR3 knockdown and overexpression of WT or mutant TLR3, following treatment with synthetic U6 or poly I:C (polyinosinic–polycytidylic acid, synthetic dsRNA analog). S Pull-down of biotin-labelled poly I:C with WT or mutant TLR3 in DF2 KO HeLa cells with TLR3 knockdown and overexpression of WT or mutant TLR3–FLAG. Housekeeping genes: HPRT1 (A–G, Q–R), GAPDH (H, J) and 18S rRNA (I). Statistical analyses were performed using a two-tailed unpaired Student’s t-test. Data are shown as mean ± SE (n = 4 for A–G) or mean ± SD (n = 3 for H–J, L, P–R). All experiments used biologically independent samples.