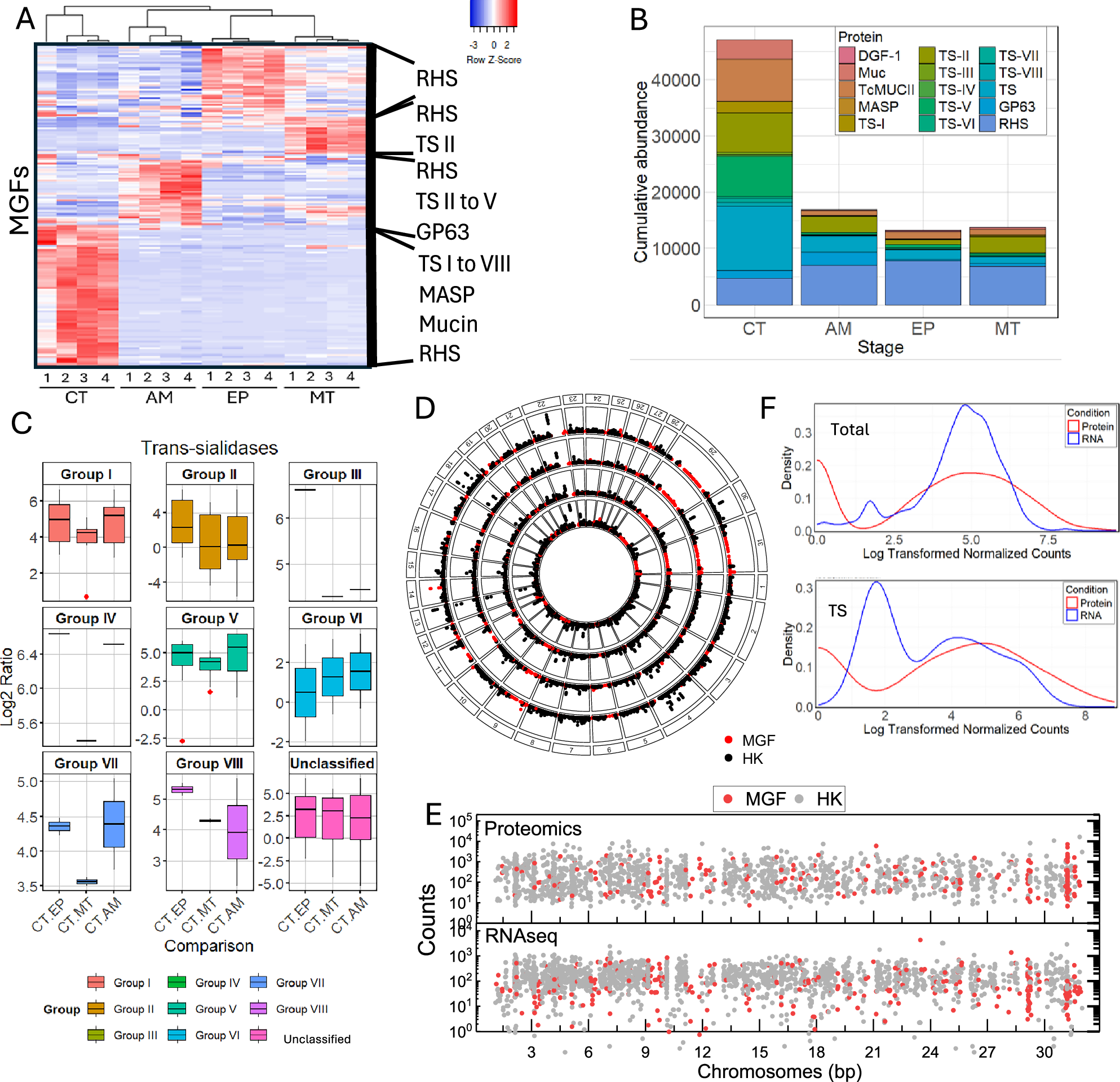
Fig. 3: MGF proteins are expressed from various chromosome loci.

A Heatmap of MGF protein expression by TMT-labeling proteomics. Predominant protein groups are indicated on the right. B Cumulative abundance of MGF proteins quantified by TMT-labeling proteomics in each life cycle stage. C Quantitative comparison of TS protein subgroups between CT vs EP, CT vs MT, and CT vs AM. The boxplot shows the distribution of log2 abundance ratios for different TS groups comparing T. cruzi life stages. The horizontal line within the box indicates the median; box limits, the 25th and 75th percentiles; whiskers, the minima and maxima within 1.5x the interquartile range; outliers are plotted as individual red points. n corresponds to the number of proteins within four biological replicates. See Supplementary data 1 for exact values. D The circular plot shows the chromosome location associated with the MGF protein expressed. MGF multigene family proteins (red); HK core housekeeping proteins (black). Data show protein expression means of four biological replicates for each parasite life stage. E Mean RNA and protein abundance counts in all chromosomes MGF (red) and HK (gray). F Distribution of total cell transcriptome (top) and TSs (bottom) in CTs. RNA distribution (blue) and protein distribution (red). The data show the results of four biological replicates.