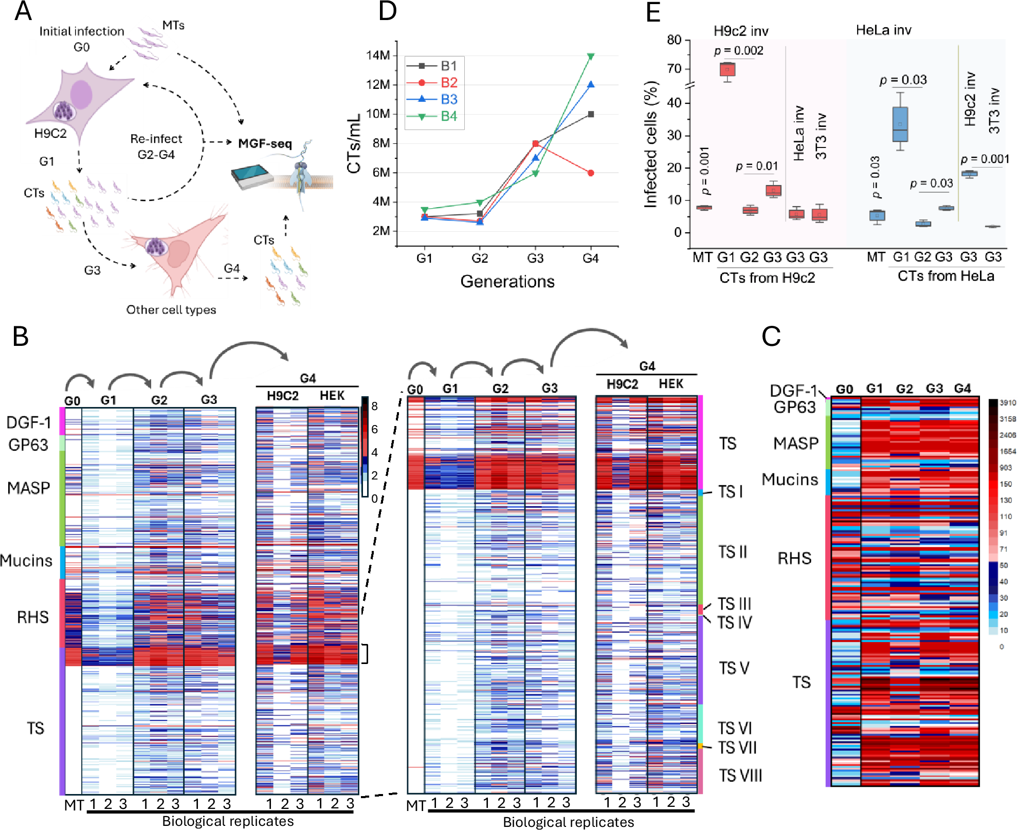
Fig. 4: Variation in MGF gene expression in trypomastigotes.

A Diagram of MGF-seq experimental design. H9-C2 cardiomyocyte cells were infected with MTs, and CTs were collected from the supernatant and used to re-infect H9-C2 cells. The process was repeated four times, and CTs were collected for MGF-seq each time. After the third round of infection, HEK293T cells were infected, and CTs were collected for MGF-seq. G, generation. CTs, cell-derived trypomastigotes; MTs, metacyclic trypomastigotes. Created in BioRender. Cestari, I. (2025) https://BioRender.com/937c2v0. B Heatmap of MGF-seq from MTs and CTs. Each round of infection (G) and biological replicate is shown. On the right is an analysis of TS expression by subgroups. Unclassified TSs are labeled TS. The heatmap shows a log2 scale of normalized read counts. The vertical line color indicator in the heatmap (left) shows disperse gene family 1 (DGF1, pink), surface glycoprotein of 63 kDa (GP63, light blue), mucin-associated surface protein (MASP, green), mucins (blue), retrotransposon hot spot (RHS, red), and trans-sialidase (TS, purple). The vertical color line in the heatmap (right) shows TS-unclassified (pink), TS-I (blue), TS-II (green), TS-III (red), TS-IV (yellow), TS-V (purple), TS-VI (light blue), TS-VII (orange), and TS-VIII (light red). C Quantification of MGF proteins from MTs (G0) and CTs (G1-G4) by TMT-labeling and LC-MS/MS at multiple generations as described in (A). The heatmap shows a linear scale of protein relative abundance. The same identifier colors as the heatmap (left) in (B) were used. D Quantification of CTs produced and released into the host cell supernatant each round of infection from (B). In each round, 30,000 H9-C2 cells were infected (1:10, cells to parasites), and CTs were collected every 6 days post-infection. M millions. E Invasion assay with H9-C2 and HeLa, or 3T3 cells for T. cruzi MTs or CTs (produced at multiple generations in H9-C2 (light red shading) or HeLa cells (light blue shading). 30,000 cells were incubated with 10 parasites per cell for 3 h. The boxes in the graph display a 25–75% distribution; the horizontal line within the box represents the mean; vertical lines represent the standard deviation for three biological replicates. The p-values, indicated in the figure, show comparisons between subsequent generations and were performed using pairwise t-tests (two-sided) with a 95% confidence level based on three biological replicates.