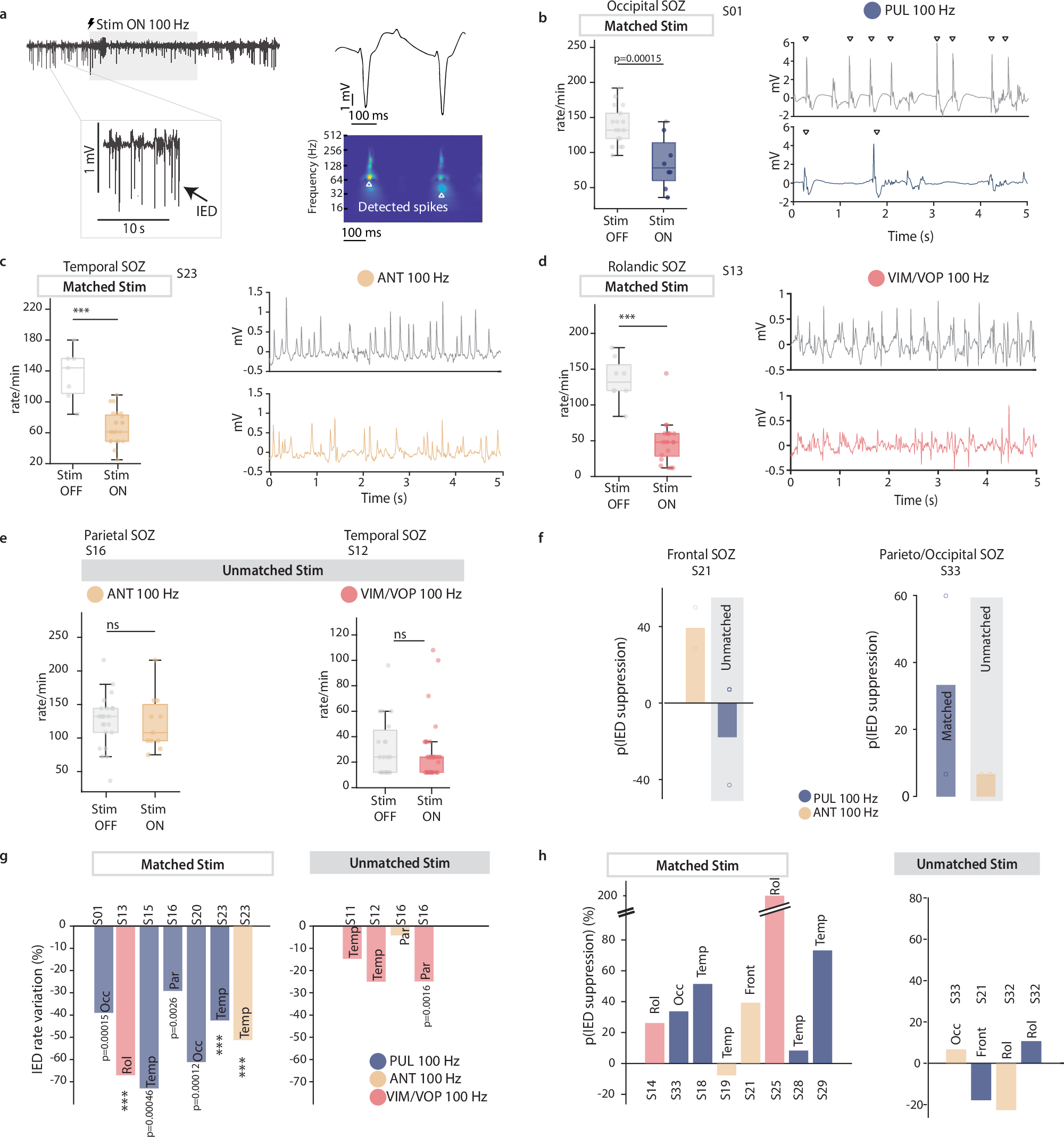
Fig. 5: Hodologically-matched electrical stimulation of the thalamus better reduces pathological IEDs.
From: Thalamocortical hodology to personalize electrical stimulation for focal epilepsy

a Representative example of an interictal SEEG recording of a SOZ contact, with clearly visible IED (spikes) and their time-frequency representation exploited for automatic detection. b (Left) boxplot for IED rate/minute in stimulation OFF (n = 18 epochs) and stimulation ON (n = 8 epochs) of the PUL (matched nucleus). (Right) representative stim OFF (top) and stim ON epoch (bottom) with matched PUL stimulation shows immediate suppression of IED. c Representative example, as in (b), for matched ANT stimulation (n = 7 and n = 24 epochs for stimulation OFF and ON, respectively). d Representative example, as in (b and c), for matched VIM/VOP stimulation (n = 8 and n = 21 epochs for stimulation OFF and ON, respectively). e Boxplot of representative examples of unmatched thalamic stimulation on IED rate for ANT (left, n = 24 vs n = 11 for stimulation OFF and ON, respectively), and VIM/VOP (right, n = 19 vs n = 41 for stimulation OFF and ON, respectively). f Percentage change relative to baseline of the probability of IEDs suppression in matched and unmatched thalamic stimulation in two representative patients. g All-subject analysis of the IED rate percentage variation to baseline with matched (left) and unmatched (right) stimulation. h All-subject analysis of the percentage change relative to baseline of the probability of IEDs suppression in matched (left) and unmatched (right) stimulation. For all boxplots, the whiskers extend to the maximum spread not considering outliers, central, top, and bottom lines represent median, 25th, and 75th percentile, respectively. For all panels, statistical significance and rejection of the null hypothesis of no difference of means with a 95% CI, was assessed with two-tail bootstrapping with Bonferroni correction. Triple asterisks indicate p << 0.0001.