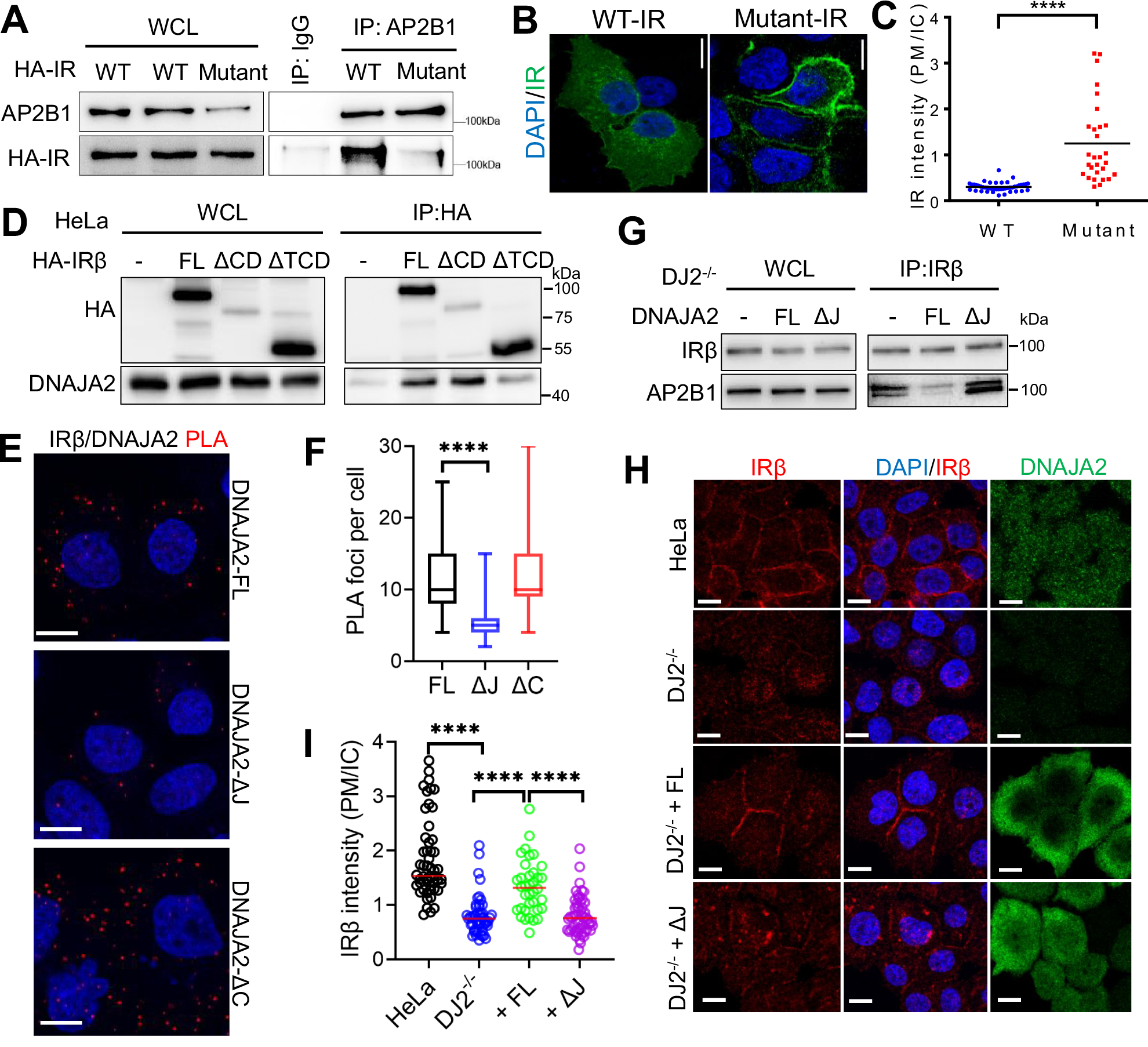
Fig. 5: The J domain of DNAJA2 inhibits spontaneous IR endocytosis by blocking the AP2-IR interaction.

A Co-IP assay showing the interactions between AP2B1 and WT or mutant HA-tagged IR. WT or mutant IR (AP2 binding motif 1 mutant) was expressed in HeLa cells and an AP2B1 antibody was used for IP experiments. B Immunoflorescence analyses of the subcellular localization of WT and mutant IR. C Quantifications of the ratios of IR localized on the plasma membrane (PM) to those in intracellular compartment (IC), as shown in (B). D Co-IP assay showing the interactions between HA-tagged IRβ fragments and DNAJA2 in HeLa cells expressing full-length (FL) IRβ or an IRβ deleted of the C-terminal domain (ΔCD) or both the C-terminal and tyrosine kinase domains (ΔTCD). Representative images (E) and quantifications (F) of the PLA assay showing the interaction between IRβ and various forms of DNAJA2s (FL DNAJA2, or J domain-deleted (ΔJ) DNAJA2 or C terminal domain-deleted (ΔC) DNAJA2. G Co-IP assay showing the interaction between IRβ and AP2B1 in DJ2−/− HeLa cells expressing empty vector (-), FL or ΔJ DNAJA2. H Immunoflorescence analysis of the subcellular localization of IRβ in WT and DJ2−/− HeLa cells, and DJ2−/− HeLa cells expressing FL or ΔJ DNAJA2. I Quantifications of the ratios of IR localized on the plasma membrane (PM) to IR in intracellular compartment (IC), as shown in (H). Scale bar, 10 μm. Data are shown as means ± SEM (C) or median (F). P values were determined by two-tailed unpaired t test with Welch’s correction. ****p < 0.0001. Source data are provided as a Source Data file.