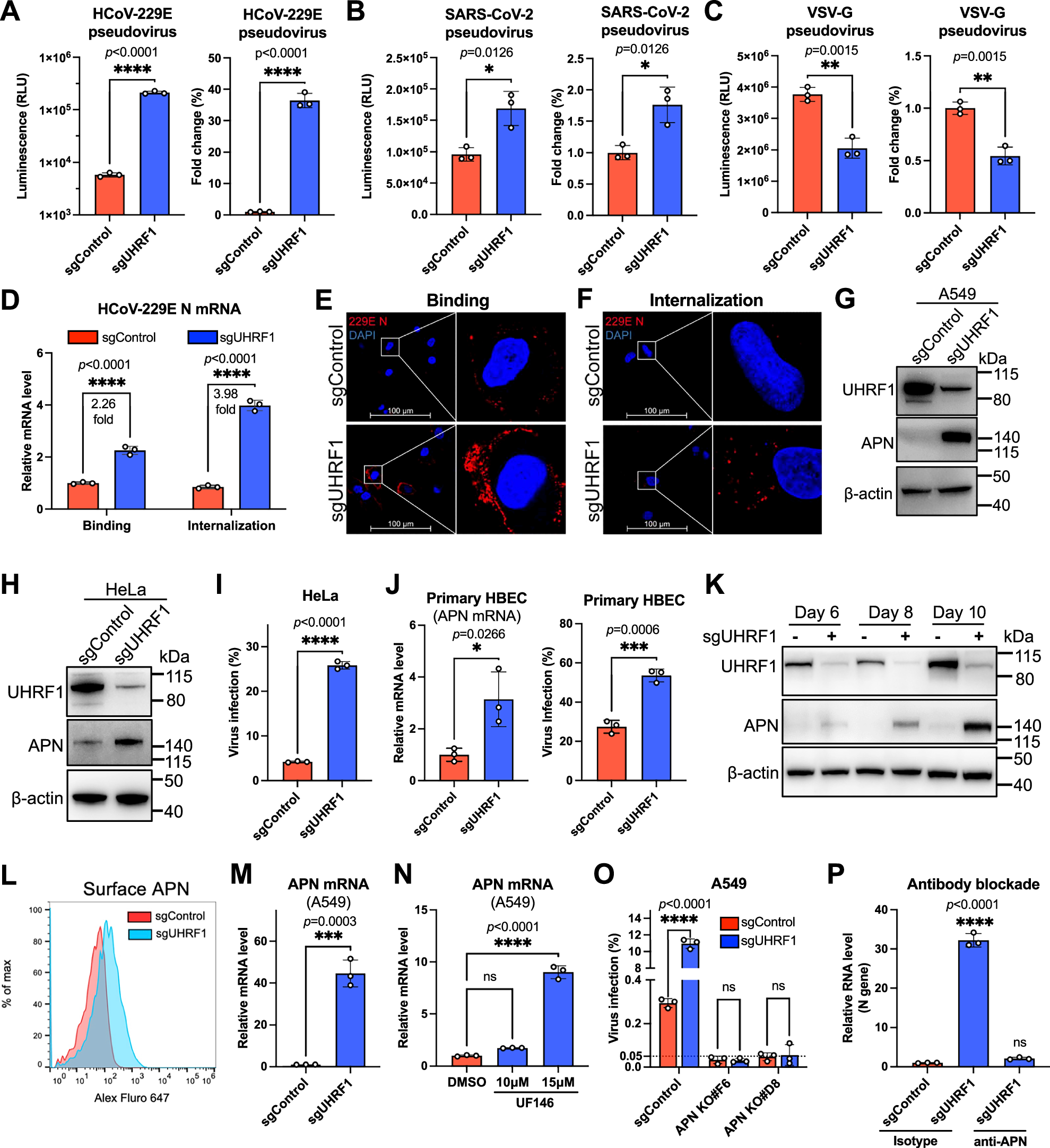
Fig. 3: UHRF1 inhibits HCoV-229E entry by suppressing APN expression.
From: UHRF1 restricts HCoV-229E infection through epigenetic silencing of the viral receptor APN

A–C Pseudovirus infection assays. Control and UHRF1-knockout A549-ACE2 cells were infected with VSV-based pseudoviruses. D–F Virus binding and internalization assays. Cells were incubated with HCoV-229E (MOI 10). Bound or internalized virions were quantified by qRT-PCR or analyzed by confocal microscopy. Representative images from three independent experiments were shown. G, H Western blotting analysis of gene expression in gene-knockout A549 or HeLa cells. Representative images from three independent experiments were shown. I Infection efficiency of HCoV-229E (MOI 0.5, 24 h) in control and UHRF1-knockout HeLa cells, determined by flow cytometry. J. Relative APN mRNA levels and infection efficiency of HCoV-229E (MOI 1, 12 h) in control and UHRF1-knockout primary human bronchial epithelial cells (HBEC). mRNA levels were analyzed by qRT-PCR, and infectivity was determined by flow cytometry. K Temporal expression of APN in UHRF1-knockout A549 cells. Cell lysates were collected at different days post-transduction of sgRNA-expressing lentivirus and analyzed by western blotting. Representative images from three independent experiments were shown. L Surface expression of APN analyzed by flow cytometry in A549 cells edited with control or UHRF1 sgRNA. M Relative APN mRNA levels analyzed by qRT-PCR in A549 cells edited with control or UHRF1 sgRNA. N Relative APN mRNA levels analyzed by qRT-PCR in A549 cells treated with UHRF1 inhibitor UF146 for 2 days. O Control and two APN-knockout A549 clonal cell lines were edited with control or UHRF1 sgRNA, and infected with HCoV-229E (MOI 0.5, 24 h). Infectivity was determined by flow cytometry. P UHRF1-knockout cells were pre-treated with 5 μg/ml APN-blocking antibody or isotype control for 1 h, then infected with HCoV-229E (MOI 0.5, 24 h) in the presence of antibody. qRT-PCR was performed to determine the relative levels of HCoV-229E N gene. Error bars represent standard deviations from three independent experiments (n = 3), and each performed in duplicate. Unpaired, two-sided t-test (A–C, I, J, M); two-way ANOVA with Sidak’s test (D, O); one-way ANOVA with Sidak’s test (N, P); mean ± s.d.; *P < 0.05; **P < 0.01; ***P < 0.001; ****P < 0.0001; ns, not significant.