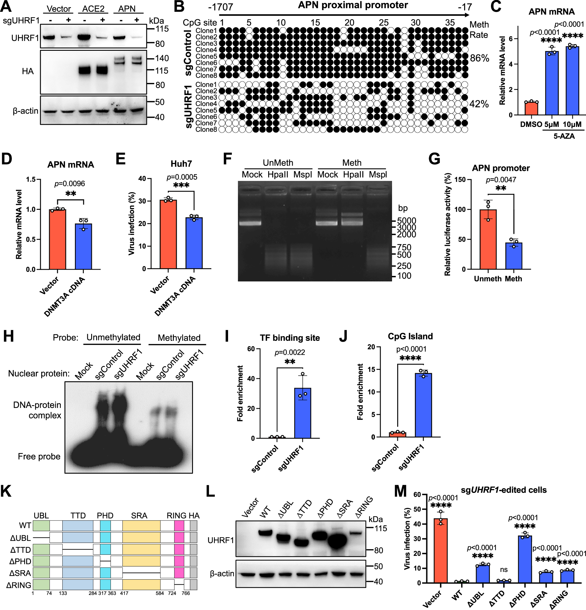
Fig. 4: UHRF1 inhibits HCoV-229E infection by maintaining APN promoter methylation.
From: UHRF1 restricts HCoV-229E infection through epigenetic silencing of the viral receptor APN

A UHRF1 does not regulate the expression of exogenous HA-tagged APN and ACE2 from transiently transfected plasmids. Representative Western blotting images from three independent experiments were shown. B Bisulfite sequencing of CpG sites in APN proximal promoter from control and UHRF1-knockout A549 cells. The methylation (Meth) rate was calculated as the ratio of methylated sites to the total number of sites tested. C A549 cells were treated with 5-AZA for 3 days, and relative APN mRNA levels were determined by qRT-PCR. D, E Huh7 stably expressing DNMT3A were generated by lentivirus transduction. Relative APN mRNA levels were determined by qRT-PCR (D), and infectivity was detected by flow cytometry after infection with HCoV-229E (MOI 0.01, 24 h) (E). F, G In vitro methylation and dual-luciferase reporter assays. The methylation status of luciferase reporter plasmid was verified by HpaII/MspI digestion (F). Representative image from three independent experiments was shown (F). The luciferase activity of unmethylated (Unmeth) or methylated (Meth) luciferase reporter plasmid co-transfected with internal control pRL-TK was measured at 24 h post-transfection. Results were normalized to the unmethylated plasmid (G). H Electrophoretic mobility shift assay (EMSA). Nuclear extracts were incubated with biotin-labeled unmethylated or methylated APN promoter probe to detect DNA-protein complexes. Representative images from three independent experiments were shown. I, J Chromatin immunoprecipitation (ChIP) assay with c-Maf expression. qPCR was performed to detect c-Maf binding to the transcription factor (TF) binding site (I) or CpG island (J) of the APN proximal promoter. K Schematic diagram of UHRF1 truncations. L, M UHRF1-knockout A549 stably expressing wild-type or truncated UHRF1 were established by lentivirus transduction and verified by western blotting (L). Representative images from three independent experiments were shown (L). Cells were infected with HCoV-229E (MOI 0.5, 24 h) at day 10 post-transduction, and the infectivity was determined by flow cytometry (M). Error bars represent standard deviations from three independent experiments (n = 3), and each performed in duplicate. One-way ANOVA with Sidak’s test (C, M); unpaired, two-sided t-test (D, E, G, I–J); mean ± s.d.; **P < 0.01; ***P < 0.001; ****P < 0.0001; ns, not significant.