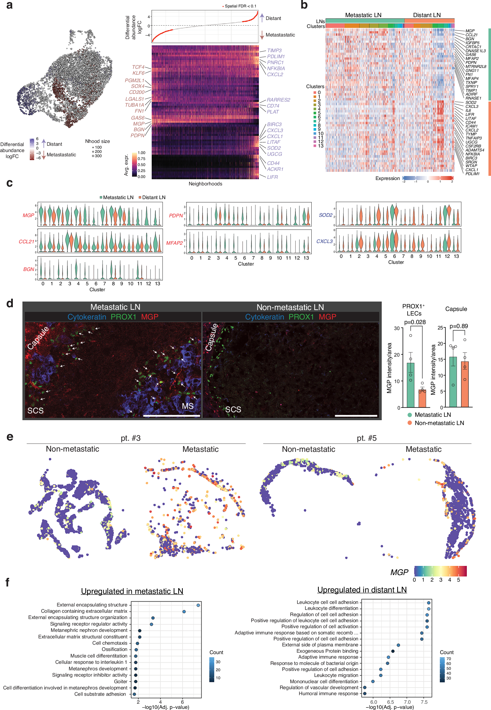
Fig. 4: Transcriptional reprogramming of metastatic LN LECs.
From: Breast cancer remodels lymphatics in sentinel lymph nodes

a Differential abundance testing using MiloR and a heatmap of differentially expressed genes between differential abundance neighborhoods in LN LECs. The UMAP plot was shown in Fig. 2c and is inserted here for clarity. In the heatmap, columns and rows represent neighborhoods and differentially expressed genes, respectively. Expression values for each gene are scaled between 0 and 1. The upper panel of the heatmap shows the neighborhood log fold change. FDR, false discovery rate. b Heatmap showing the expression of the top DEGs between metastatic and distant LNs for each cell. Bars above the heatmap indicate the tissue and cluster origin of each cell (LNs, clusters). c Violin plots displaying the top DEG expression between metastatic and distant LNs by cluster, with log-normalized expression value labeled. Nine patients’ samples were integrated for this analysis (a–c). d Immunostaining of MGP and its quantification in metastatic and distant LNs. Zoomed-in images show SCS and medullary sinuses containing cancer cells and MGP expression on PROX1+ LECs (arrows). Blue, cytokeratin; red, MGP; green, PROX1. Scale bars, 125 μm. Images are representative of four individuals with similar results. Circles in the bar plots represent biological replicates (mean ± SEM, two-tailed, unpaired Student’s t-test). Metastatic LN, n = 4 patients; non-metastatic LN, n = 4 patients. Source data are provided as a Source Data file. e MGP expression in LECs of non-metastatic and metastatic LNs detected using Visium HD. f Gene Ontology (GO) enrichment analysis of the top DEGs (Wilcoxon rank-sum test, metastatic vs. distant LNs) using the EnrichR package. FDR-corrected p values are shown.