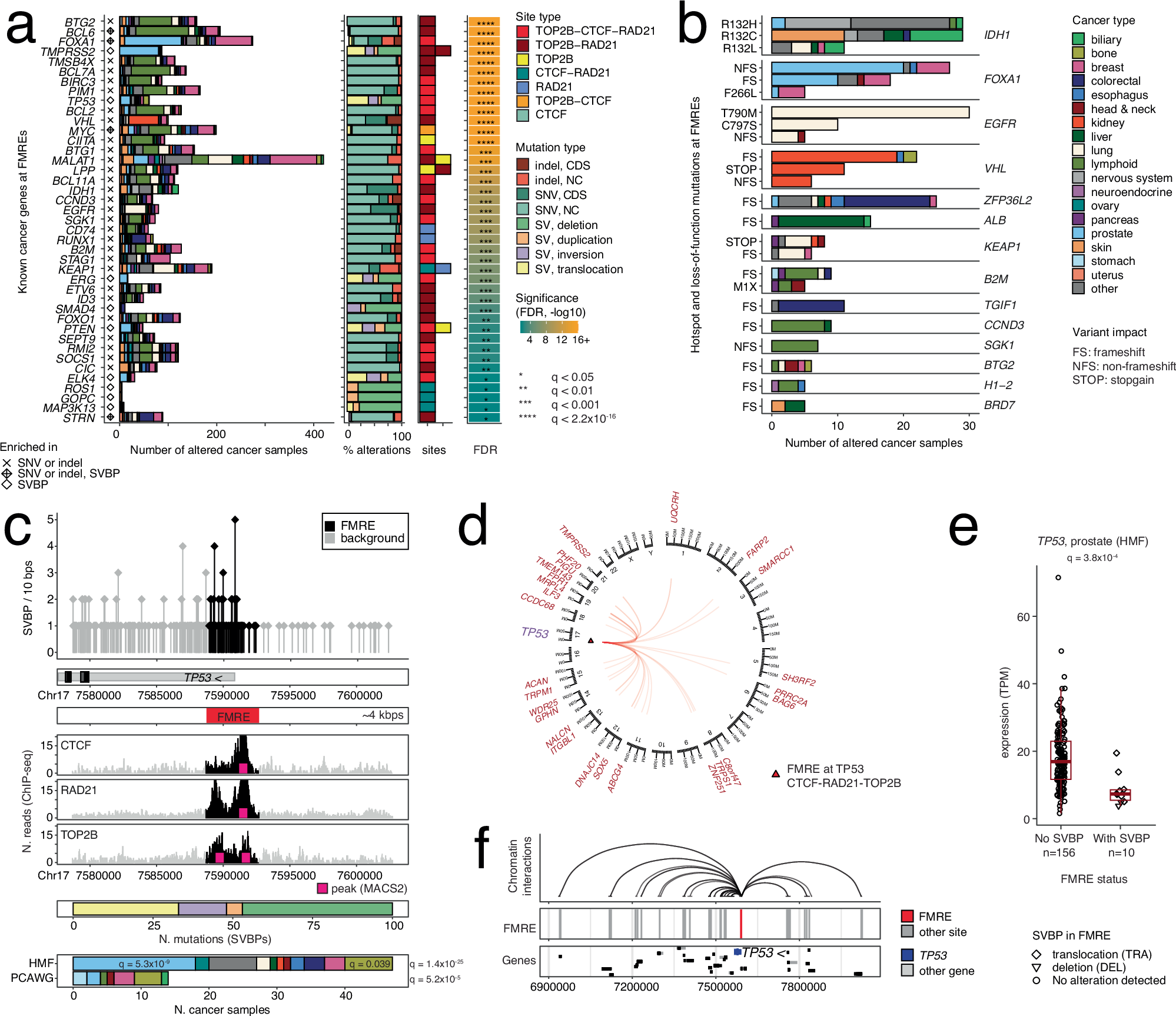
Fig. 5: TOP2B binding sites at established cancer driver mutations.

a Known cancer driver genes at frequently mutated regulatory elements (FMREs) identified from enriched small mutations or SV breakpoints (SVBPs) (one-tailed tests from ActiveDriverWGS, FDR < 0.05). Stacked barplots show cancer samples affected at each FMRE, types of mutations, and binding sites. Colors on the left indicate cancer types. b Genes with FMREs at mutational hotspots and loss-of-function mutations in known driver genes. Mutations ( ≥ 5) in affected genes are grouped by amino acid substitutions or impact (frameshift (FS), non-frameshift (NFS), or nonsense (STOP)). Colors indicate cancer types. Mutation counts are shown across primary and metastatic cancers. c–f The prominent FMRE at TP53 promoter is a TOP2B-CTCF-RAD21 binding site that is enriched in SVBPs. c Genomic locus of the FMRE at TP53 with SVBPs in the FMRE (black) and adjacent flanking sequence (grey) (top), corresponding ChIP-seq signals from representative experiments (black) and MACS2 peaks (pink) (middle). Counts of alterations and cancer samples colored by alteration types and cancer types are shown below. FDR-adjusted P-values from one-tailed tests in ActiveDriverWGS are shown. d Circos plot of translocations at the TP53 promoter FMRE. The FMRE locus is shown as a triangle and translocations involving the FMRE are displayed as arcs (brown). Putative target genes of translocations are listed. e TP53 expression in metastatic prostate cancers in samples having SVBPs at the FMRE (n = 10) and other samples (n = 156). FDR-adjusted P-value from one-tailed a F-test is shown. Boxplots span interquartile range (IQR; 25–75%), lines show median values, and whiskers show values within 1.5x IQR. f Long-range chromatin interactions at the TP53 FMRE from 27 human tissue types. Source data are provided as Source Data files.