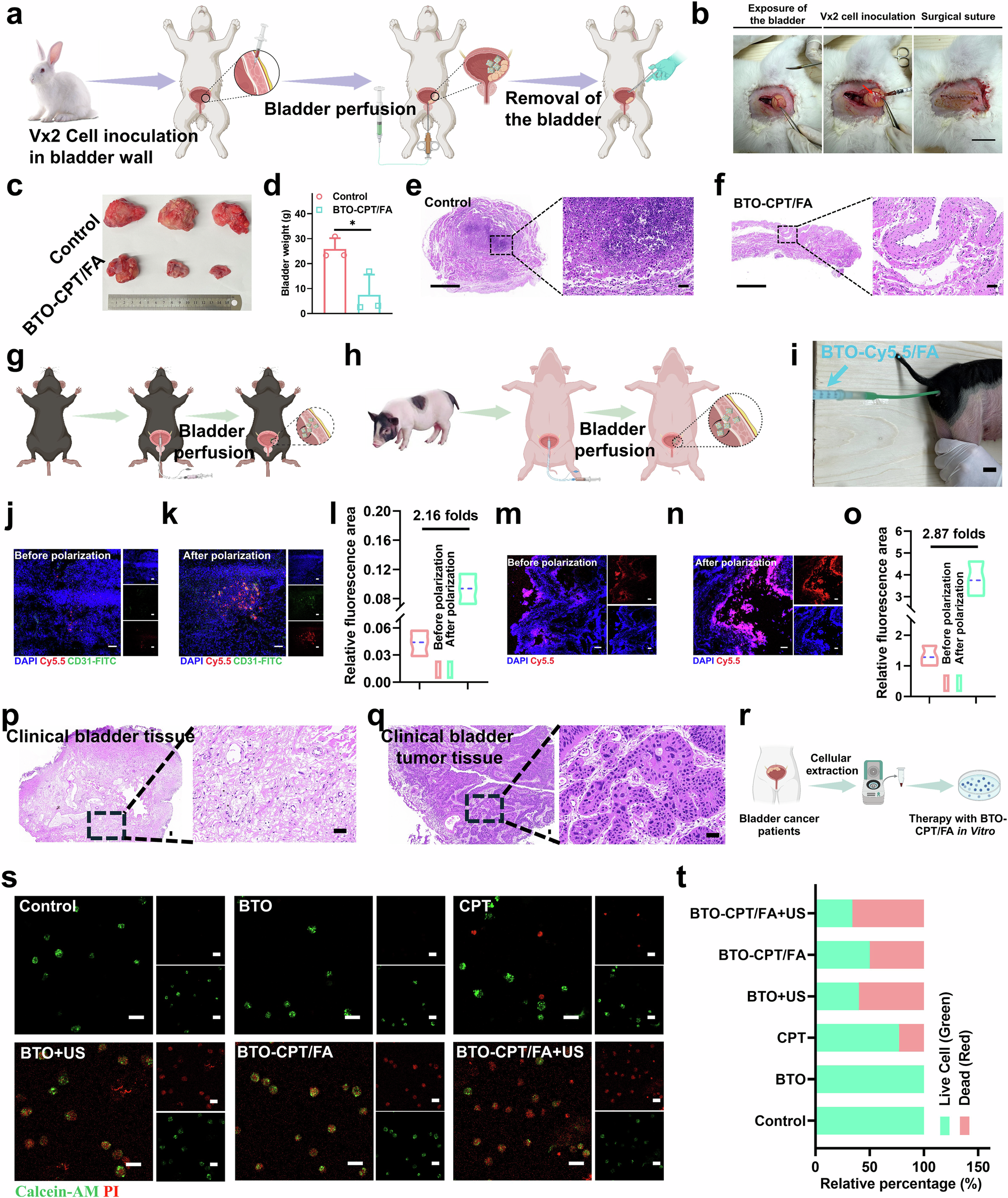
Fig. 10: Evaluation of the therapeutic efficacy of BTO-CPT/FA on orthotopic bladder cancer rabbits and tumor cells from clinical bladder cancer patients, respectively, and assessment of bladder permeability in mice and minipigs.

a Therapeutic plan for orthotopic bladder cancer rabbits. b Images of rabbit bladder wall inoculated with Vx2 tumor cells, scale bar = 3 cm. c Photograph of the isolated bladders after treatment with different groups. d Analysis of bladder weight (n = 3 rabbits for each group). *p-value = 0.0260. e, f H&E images of rabbits post-treatment with different groups, scale bar =1 mm (left), 50 μm (right). g, h Schematic diagram of the permeability evaluation in the bladder of mice and minipigs, respectively. i Image showing bladder perfusion for minipigs, scale bar = 2 cm. j, k CLSM images of frozen sections of the mouse bladder treated with unpolarized BTO NPs and polarized BTO NPs, respectively, scale bar = 50 μm. l Quantitative analysis of the Cy5.5 fluorescence area for Fig. 10j, k (n = 3 in each group). m, n CLSM images of frozen sections of the minipig bladder treated with unpolarized BTO NPs and polarized BTO NPs, respectively, scale bar = 50 μm. o Quantitative analysis of the Cy5.5 fluorescence area for Fig. 10m, n (n = 3 in each group). p, q H&E images of bladder tissue and clinical bladder cancer tissue from clinical bladder cancer patient samples, respectively, scale bar = 50 μm. r Flowchart detailing the extraction of tumor cells derived from clinical bladder cancer samples. s CLSM images of live-dead cell staining of tumor cells derived from clinical bladder cancer samples after treatment with different groups, scale bar = 20 μm. t Quantitative analysis of the proportion of live cells and dead cells after different treatments. The experiment was repeated three times, and the results were consistent (e, f, p, q, s). Data are presented as mean values ± SD. p values are calculated via t-test without adjustments. Source data are provided as a Source Data file. Figure 10a, g, h, r created in BioRender. Xixi, L. (2025) https://BioRender.com/9kog1cx, https://BioRender.com/w9kvl55, https://BioRender.com/91qmy52, respectively.