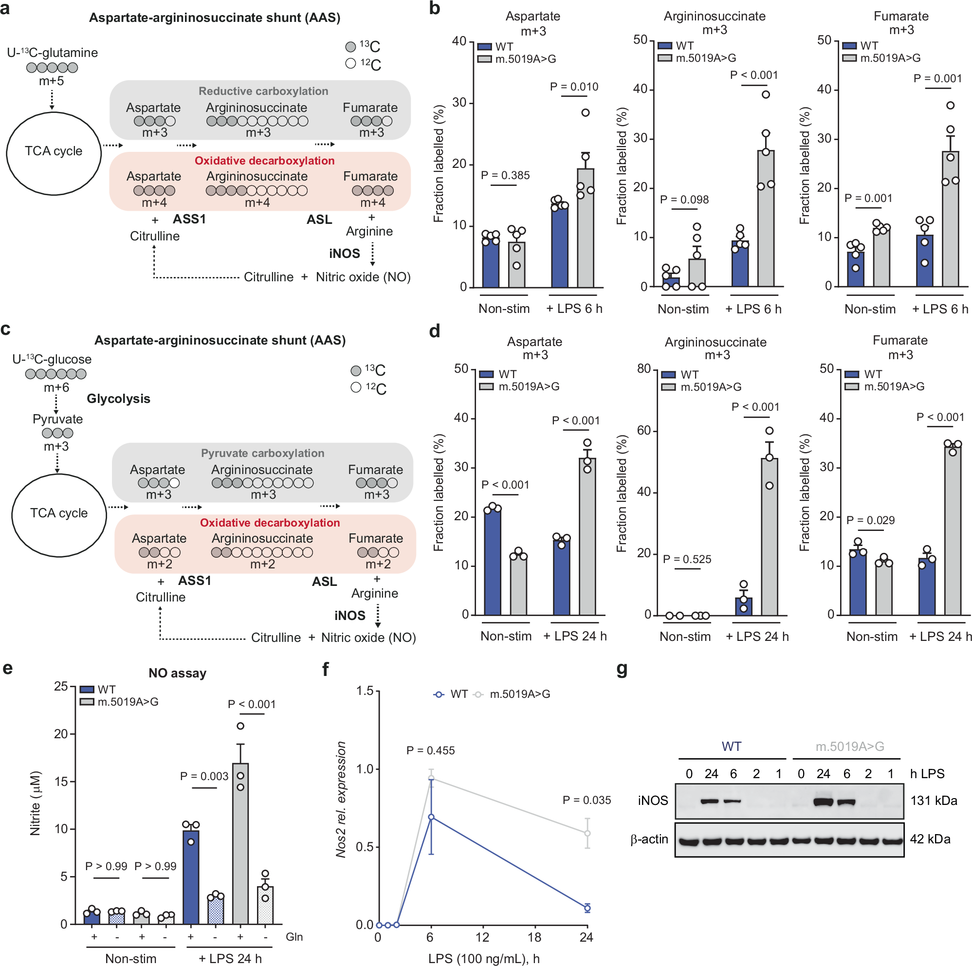
Fig. 4: Reductive glutamine and pyruvate carboxylation fuel the AAS and NO in m.5019 A>G macrophages.

a Schematic of U-13C-glutamine tracing into the aspartate-argininosuccinate shunt (AAS), indicating oxidative versus reductive labelling patterns and NO production. b m + 3 labelling from U-13C-glutamine in aspartate, argininosuccinate (P = 0.000026) and fumarate (P = 0.000005) in non-stimulated (non-stim) and lipopolysaccharide (LPS)-stimulated wildtype (WT) and m.5019A>G BMDMs (n = 5; LPS 6 h). c Schematic of U-13C-glucose tracing into the AAS indicating oxidative versus reductive labelling patterns and nitric oxide (NO) production. d m + 3 labelling from U-13C-glucose in aspartate (P = 0.000070; P = 0.000002), argininosuccinate (P = 0.000015) and fumarate (P = 0.000039) in non-stim and LPS-stimulated WT and m.5019A>G BMDMs (n = 3; LPS 24 h). e Nitrite levels in cell culture medium (CCM) in non-stim and LPS-stimulated WT and m.5019A>G BMDMs in the presence or absence of glutamine (Gln) (n = 3; LPS 24 h) (P = 0.00000007). f, g Nos2 expression and inducible nitric oxide synthase (iNOS) protein levels from LPS time course analysis in WT and m.5019A>G BMDMs (n = 3; LPS 0, 1, 2, 6 & 24 h). Representative blot shown. Data are mean ± s.e.m. n number represents independent biological replicates (mice) from a minimum of three independent experiments. P-values calculated using multiple two-tailed unpaired t tests corrected for multiple comparisons using the Benjamini, Krieger and Yekutieli method or one-way ANOVA corrected for multiple comparisons using the Tukey method.