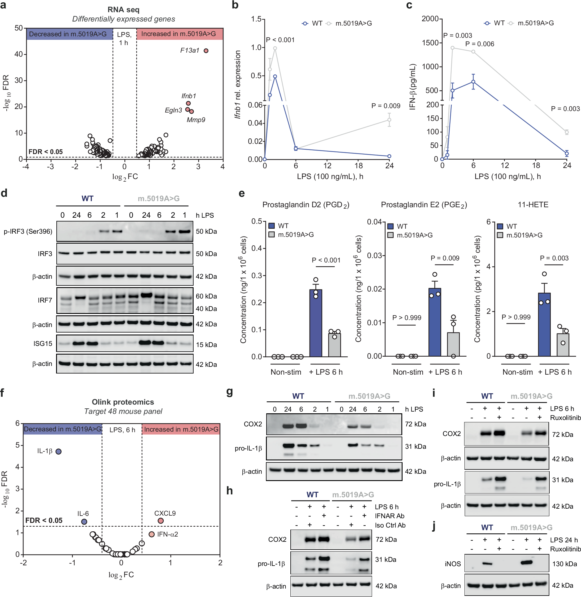
Fig. 5: Inflammatory cytokine and oxylipin production is disrupted in m.5019 A>G macrophages.

a Volcano plot of differentially expressed genes from RNA sequencing in lipopolysaccharide (LPS)-stimulated m.5019A>G vs wildtype (WT) BMDMs (n = 3; LPS 1 h). b, c Ifnb1 expression and interferon-β (IFN-β) release from LPS time course analysis in WT and m.5019A>G BMDMs (n = 3; LPS 0, 1, 2, 6 & 24 h) (P = 0.000052). d Phospho-interferon regulatory factor 3 (IRF3) (ser396), IRF3, IRF7, and interferon-stimulated gene 15 (ISG15) protein levels from LPS time course analysis in WT and m.5019A>G BMDMs (n = 3; LPS 0, 1, 2, 6 & 24 h). Representative blot shown. e Oxylipin profiling of cell culture medium (CCM) in non-stimulated (non-stim) and LPS-stimulated WT and m.5019A>G BMDMs (n = 3; LPS 6 h) (P = 0.00001417). f Olink target T48 mouse cytokine and chemokine profiling of CCM in LPS-stimulated m.5019 A > G vs WT BMDMs (n = 3; LPS 6 h). g Cyclooxygenase 2 (COX2) and pro-interleukin-1β (pro-IL-1β) protein levels from LPS time course analysis in WT and m.5019A>G BMDMs (n = 3; LPS 0, 1, 2, 6 & 24 h). Representative blot shown. h COX2 and pro-IL-1β protein levels in non-stim and LPS-stimulated WT and m.5019A>G BMDMs treated with an anti-interferon-α/β receptor (IFNAR) monoclonal antibody (Ab) or isotype control Ab (n = 3; LPS 6 h). Representative blot shown. i COX2 and pro-IL-1β protein levels in non-stim and LPS-stimulated WT and m.5019A>G BMDMs treated with Ruxolitinib or vehicle control Ab (n = 3; LPS 6 h). Representative blot shown. j Inducible nitric oxide synthase (iNOS) protein levels in non-stim and LPS-stimulated WT and m.5019A>G BMDMs treated with Ruxolitinib or vehicle control Ab (n = 3; LPS 24 h). Representative blot shown. Data are log2FC or mean ± s.e.m. n number represents independent biological replicates (mice) from a minimum of three independent experiments. P-values calculated using two-tailed Student’s t test for two group comparisons, multiple two-tailed unpaired t tests corrected for multiple comparisons using Benjamini, Krieger and Yekutieli method or one-way ANOVA corrected for multiple comparisons using Tukey method.