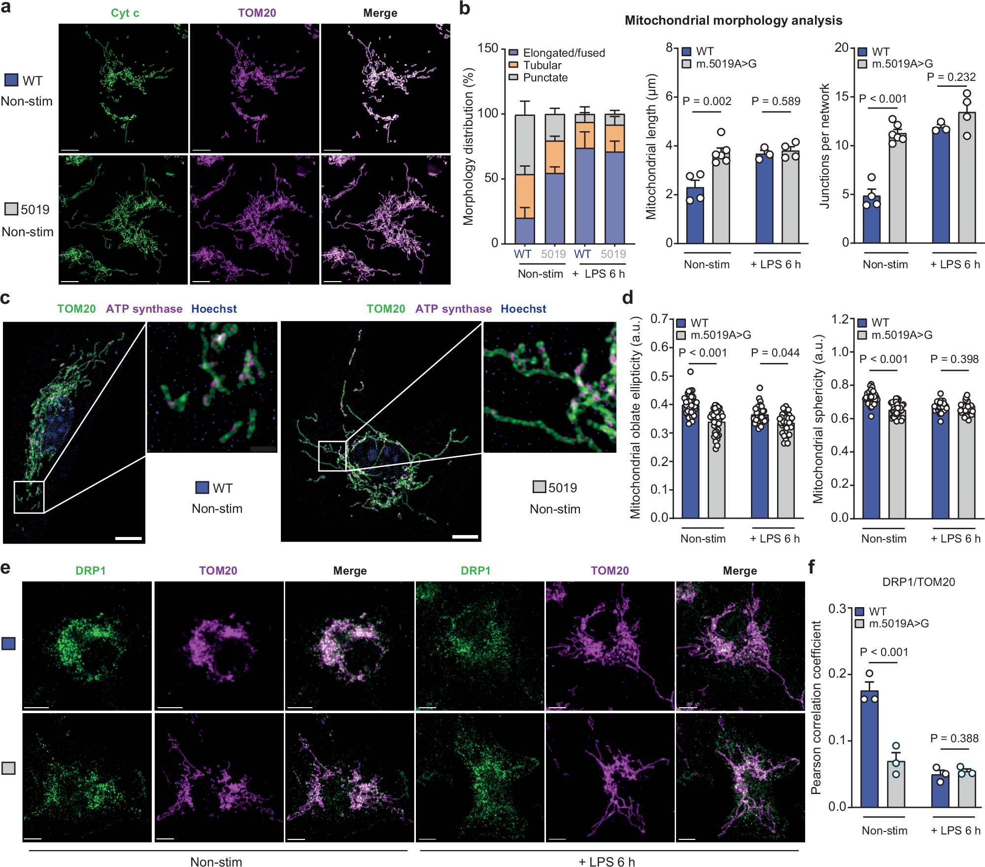
Fig. 6: Mitochondrial network remodelling in m.5019A>G macrophages.

a, b Representative immunofluorescence staining of cytochrome c (Cyt c) and translocase of the outer membrane 20 (TOM20) coupled to confocal microscopy in non-stimulated (non-stim) wildtype (WT) and m.5019A>G BMDMs (a) and mitochondrial morphology analysis in non-stim WT (n = 4), non-stim m.5019A>G (n = 6), lipopolysaccharide (LPS)-stimulated WT (n = 3) and LPS-stimulated m.5019A>G (n = 4) BMDMs (b) (LPS 6 h; minimum of 20 cells analysed per condition per biological replicate) (P = 0.000038). Scale bars: 5 μm. c, d Representative immunofluorescence staining of TOM20 and ATP synthase coupled to super-resolution microscopy in non-stim WT and m.5019A>G BMDMs (c) and mitochondrial morphology analysis of non-stim WT (n = 3), non-stim m.5019A>G (n = 3), LPS-stimulated WT (n = 2) and LPS-stimulated m.5019A>G (n = 3) BMDMs (d) (LPS 6 h; minimum of 33 cells analysed from independent biological replicates) (P = 0.000000183; P = 0.0000000003). Scale bars: 5 μm. e, f Representative immunofluorescence staining of dynamin-related protein 1 (DRP1) and TOM20 coupled to confocal microscopy (e) and Pearson r correlation analysis (f) in non-stim and LPS-stimulated WT and m.5019A>G BMDMs (n = 3; LPS 6 h; minimum of 20 cells analysed per condition per biological replicate) (P = 0.000059). Scale bars: 5 μm. Data are mean ± s.e.m or ± s.d. n number represents independent biological replicates (mice) from a minimum of two independent experiments. P-values calculated using multiple two-tailed unpaired tests corrected for multiple comparisons using the Holm-Sidak method or one-way ANOVA corrected for multiple comparisons using the Kruskal-Wallis method.