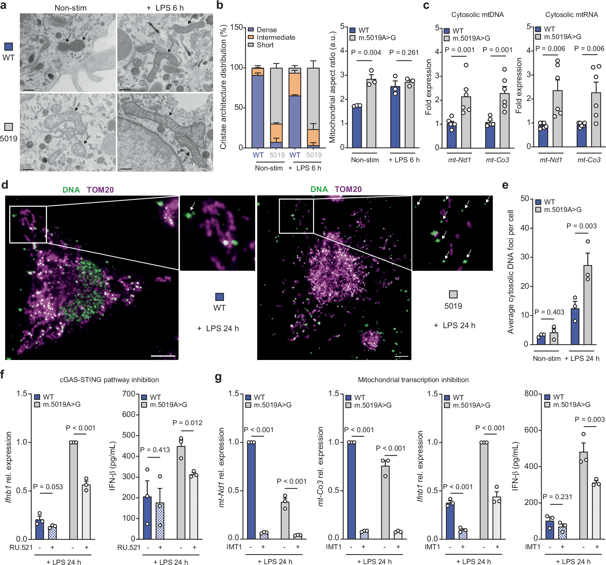
Fig. 7: Late phase type I IFN in m.5019A>G macrophages is dependent on mitochondrial nucleic acids.

a, b Representative transmission electron microscopy (TEM) images (a) and cristae and mitochondrial aspect ratio (length/width) analysis (b) of non-stimulated (non-stim) and lipopolysaccharide (LPS)-stimulated wildtype (WT) and m.5019A>G BMDMs (n = 3; LPS 6 h; mitochondria from a minimum of 9 cells were analysed per condition per biological replicate). Scale bars: 0.5 μm. Black arrows indicate mitochondria. c Mitochondrial (mt)DNA and mtRNA levels in cytosolic fraction of non-stim WT and m.5019A>G BMDMs (n = 6). d, e Representative immunofluorescence staining of DNA and translocase of the outer membrane 20 (TOM20) coupled to confocal microscopy in LPS-stimulated WT and m.5019A>G BMDMs (d) and cytosolic DNA foci quantification in non-stim and LPS-stimulated WT and m.5019 A > G BMDMs (e) (n = 3; LPS 24 h; minimum of 20 cells analysed per condition per biological replicate). White arrows indicate cytosolic DNA foci. f Ifnb1 expression (LPS 24 h) and interferon-β (IFN-β) release (LPS 6 h) in LPS-stimulated WT and m.5019 A > G macrophages pre-treated with cyclic GMP-AMP synthase (cGAS) inhibitor RU.521 or vehicle control (DMSO) for 1 h (n = 3) (P = 0.000262). g mt-Nd1 (P = 0.000000008; P = 0.000946773), mt-Co3 (P = 0.000000005; P = 0.000236469), Ifnb1 (P = 0.000402; P = 0.000402) expression and IFN-β release in LPS-stimulated WT and m.5019A>G macrophages pre-treated with inhibitor of mitochondrial transcription 1 (IMT1) or vehicle control (DMSO) for 24 h (n = 3; LPS 24 h). Data are mean ± s.e.m. n number represents independent biological replicates (mice) from a minimum of three independent experiments. P-values calculated using multiple two-tailed unpaired t tests corrected for multiple comparisons using the Benjamini, Krieger and Yekutieli method.