Fig. 4: As predicted by dGCNA, CEBPG is a regulator of beta cell UPR and a regulator of insulin secretion and gene expression.
From: Single-cell mRNA-regulation analysis reveals cell type-specific mechanisms of type 2 diabetes

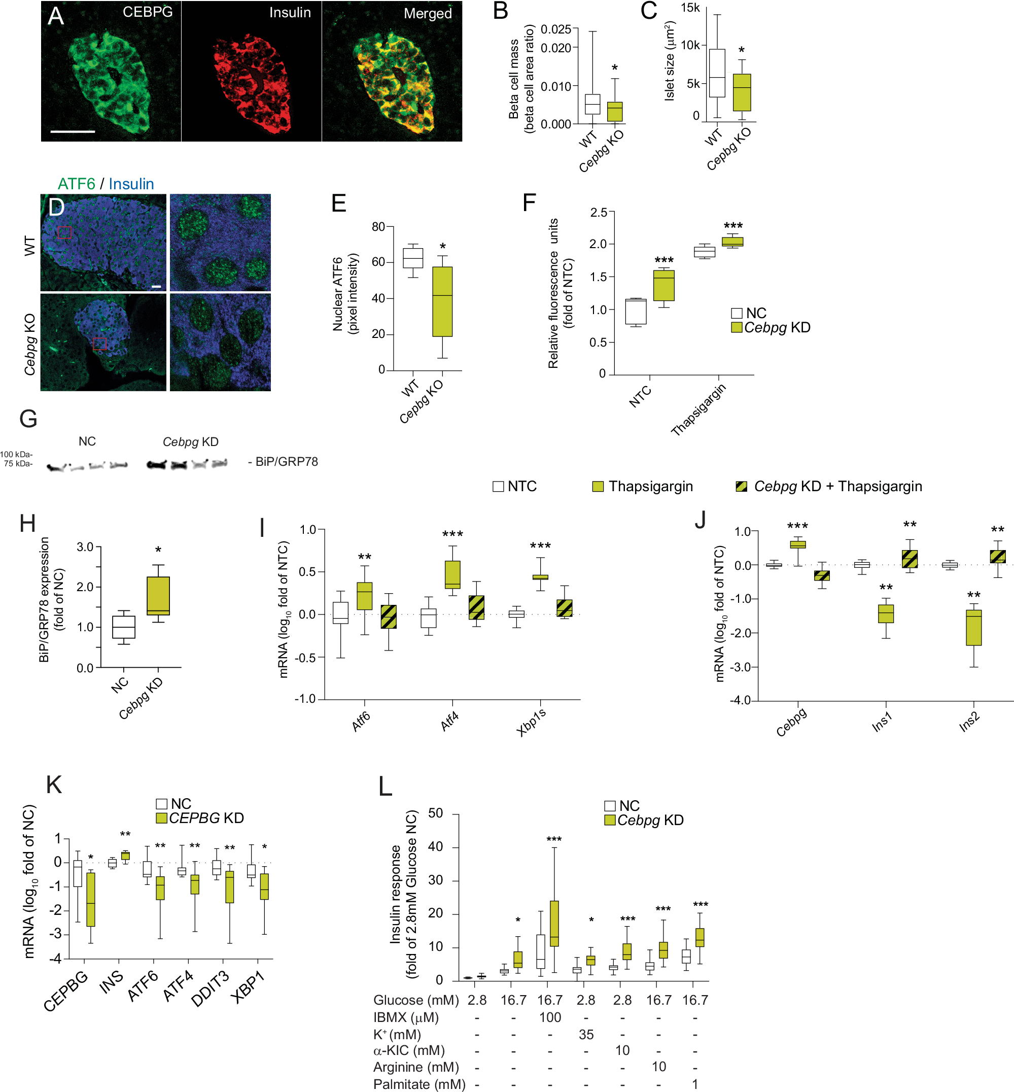
A CEBPG protein is expressed in human beta cells. Representative image. 50 islets from 5 donors were analyzed. B Reduced beta cell mass and islet size (C) in Cebpg KO mice (n = 6) compared with WT mice (n = 16). D Cebgp KO mice have reduced nuclear expression of ATF6; quantified in (E), n = 6 per group. F Thioflavin assay showing that knockdown of Cebpg in INS-1 832/13 cells causes increased protein aggregation, n = 5 per condition. G Western blot showing that Cebpg knockdown in INS-1 832/13 cells increases the expression of BiP/Grp78 (loading control in Fig. S8A); quantified in (H), n = 6 per condition. I Thapsigargin-induced increased expression of Atf6, Atf4, and Xbp1s is abolished by Cebpg knockdown in INS-1 832/13 cells, n = 6 per condition. J Increased expression of Cebpg and decreased expression of Ins1 and Ins2 in thapsigargin-treated INS-1 832/13 cells. Conversely, Ins1 and Ins2 expression is increased by thapsigargin treatment after Cebpg knockdown, n = 6 per condition. K CEBPG knockdown in human islets reduces the expression of the UPR mediators ATF6, ATF4, DDIT3, and XBP1, but increases the expression of INS, n = 5 per condition. L Cebpg knockdown causes increased insulin secretion from INS-1 832/13 cells stimulated with several different secretagogues, n = 7 per condition. NC = scrambled siRNA. NTC = non-treated cells. Data in (I, J) presented as log fold of NTC. Data in (B, C, E, F, and H–L) is presented as box plots. Hinges of the box represent the 25th and 75th percentiles, and the line in the box is the median. Whiskers are min and max values. *p < 0.05, **p < 0.01, ***p < 0.001. Two-tailed Student’s t-test was used in (B, C, E, and H). One-way ANOVA, followed by Tukey’s post hoc test, was used in (F, I–L). Scale bars = 50 µm. See also Supplementary Data 5 and Fig. S8-S9. Source data are provided as a Source Data file.