Fig. 5: The function of TMEM176A/B in beta cells corresponds to the context revealed by dGCNA.
From: Single-cell mRNA-regulation analysis reveals cell type-specific mechanisms of type 2 diabetes

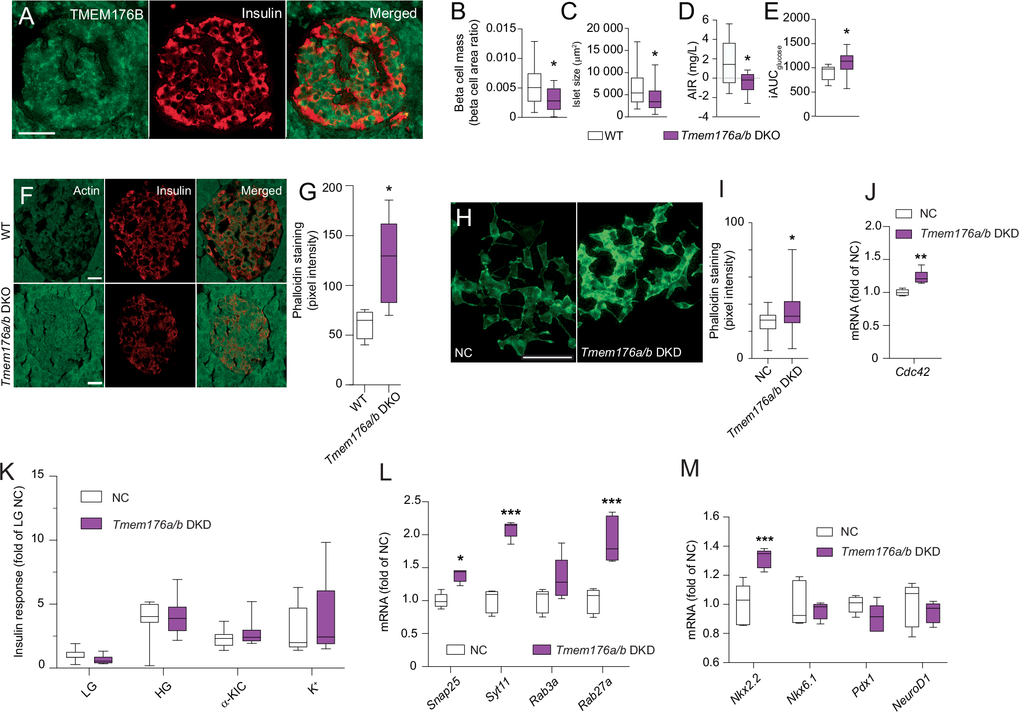
A TMEM176B protein is expressed in human beta cells. Representative image. 50 islets from 5 donors were analyzed. B Reduced beta cell mass and islet size (C) in Tmem176a/b double knockout (DKO) mice (normal diet), n = 8 per group. D Reduced acute insulin response (AIR) and higher glucose levels calculated as iAUC (E) during an IpGTT in Tmem176a/b DKO mice fed a high-fat diet (n = 10), compared with WT mice fed a high-fat diet (n = 10). F Phalloidin staining, showing 2-fold increased actin filament density in Tmem176a/b DKO mice (n = 5) beta cells, compared with WT mice (n = 4); quantified in (G). H Phalloidin staining of INS-1 832/13 cells showing higher actin filament density in Tmem176a/b knockdown (DKD) cells; quantified in (I), n = 6. J Tmem176a/b knockdown caused increased mRNA expression of the actin regulator Cdc42 in INS-1 832/13 cells, n = 5. K Tmem176a/b knockdown had no effect on insulin secretion stimulated with 16.7 mM glucose, 10 mM α-KIC, or 35 mM K+ in INS-1 832/13 cells, n = 6 per condition. L Tmem176a/b knockdown caused increased expression of genes encoding key exocytotic proteins and the insulin-regulating transcription factor Nkx2.2 (M) in INS-1 832/13 cells. L, M n = 5 per condition. Data in (B–E, G, and I–M) is presented as box plots. Hinges of the box represent 25th and 75th percentiles, and the line in the box is the median. Whiskers are min and max values. *p < 0.05, **p < 0.01, ***p < 0.001. Two-tailed Student’s t-test was used in (B–E, G, and I–J). One-way ANOVA, followed by Tukey’s post hoc test, was used in (K–M). Scale bars = 50 µm. See also Fig. S9-S10. Source data are provided as a Source Data file.