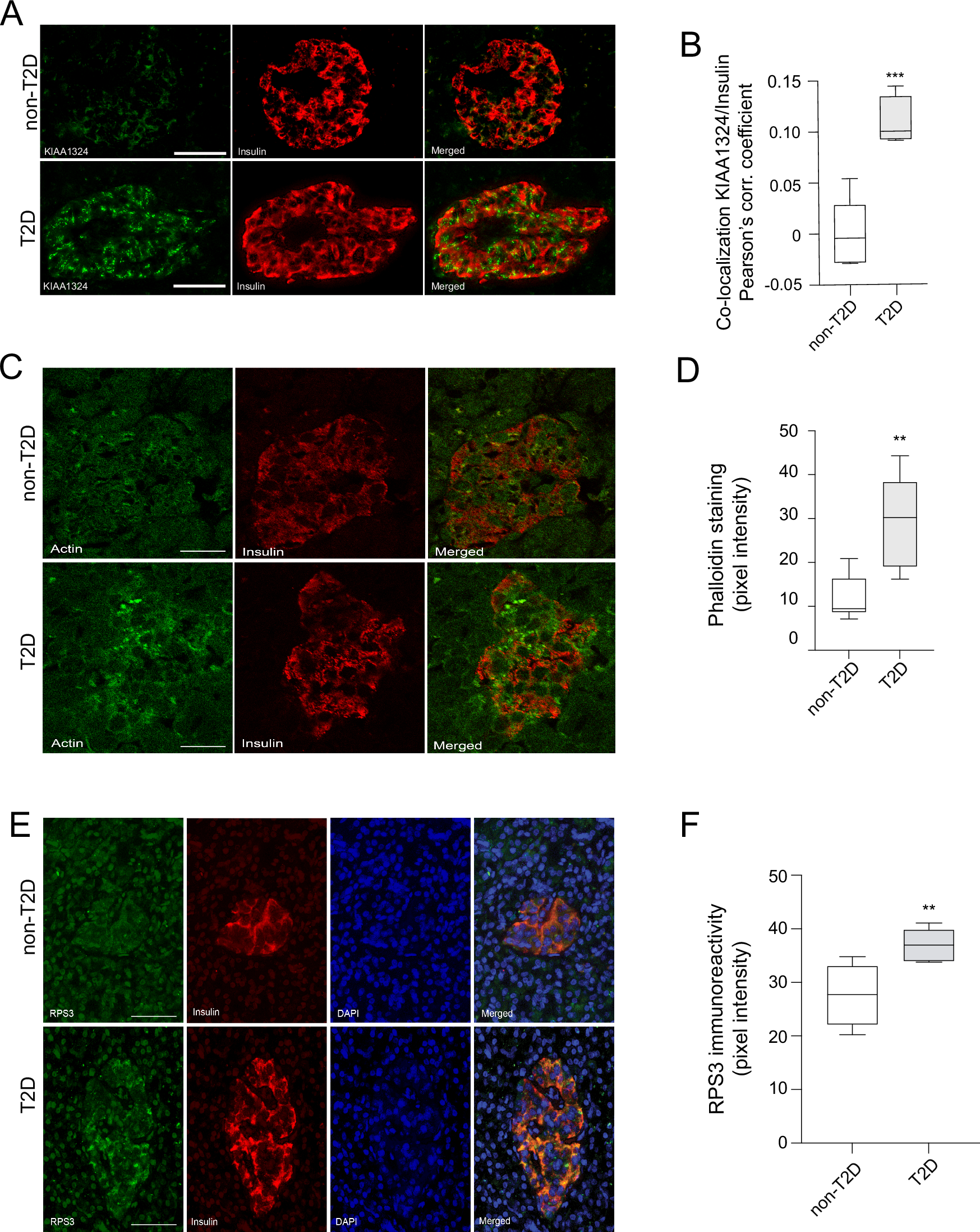
Fig. 6: Protein level confirmation of genes and markers of biological processes identified by dGCNA.
From: Single-cell mRNA-regulation analysis reveals cell type-specific mechanisms of type 2 diabetes

A T2D donors have increased beta cell immunoreactivity for KIAA1324 compared with non-T2D donors. B Quantification of colocalization of insulin and KIAA1324 in non-T2D (n = 6) and T2D donors (n = 4). C Phalloidin staining illustrating higher beta cell actin filament density in T2D donors compared with non-T2D donors; quantified as pixel intensity in (D) in non-T2D (n = 8) and T2D donors (n = 5). E Ribosome staining (RPS3 immunoreactivity) illustrating more ribosome content in T2D donors compared with non-T2D donors; quantified as pixel intensity in (F) in non-T2D (n = 4) and T2D donors (n = 6). Data in (B, D, and F) is presented as box plots. Hinges of the box represent the 25th and 75th percentiles, and the line in the box is the median. Whiskers are min and max values. *p < 0.05, **p < 0.01, ***p < 0.001. Two-tailed Student’s t-test was used in (B, D, and F). Scale bars = 50 µm. Source data are provided as a Source Data file.