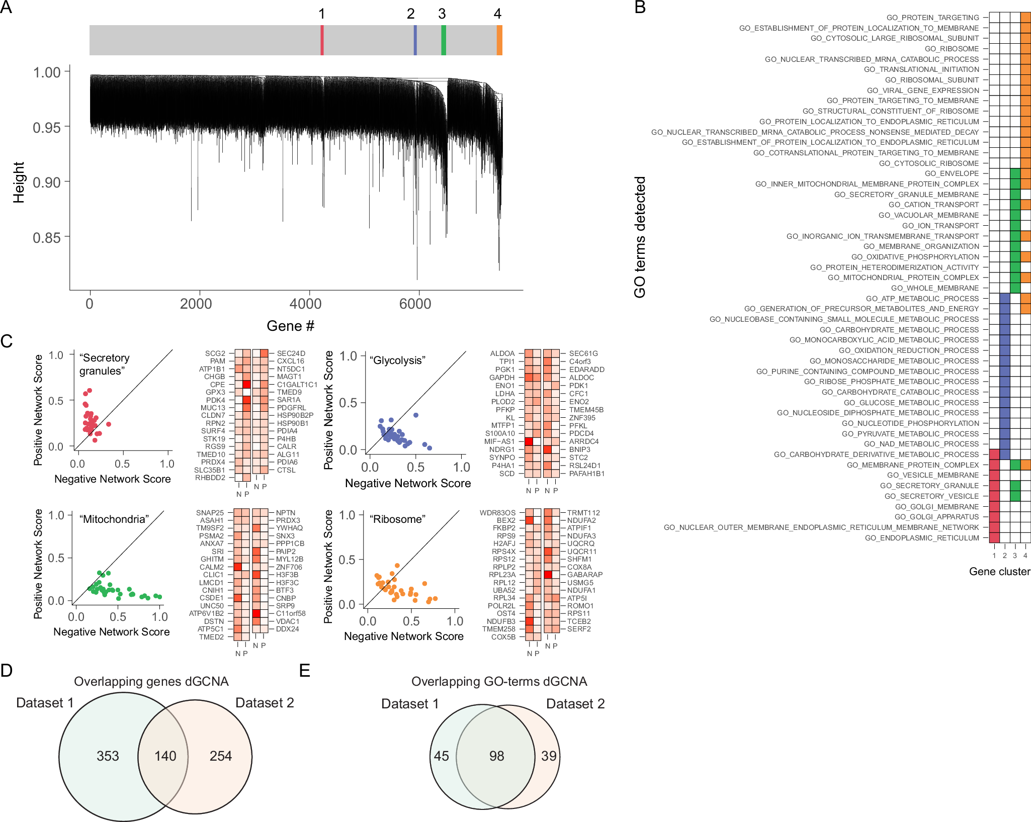
Fig. 7: dGCNA uncovers non-canonical T2D NDCGs in alpha cells.
From: Single-cell mRNA-regulation analysis reveals cell type-specific mechanisms of type 2 diabetes

A Dendrogram of four NDCGs in alpha cells. B GO-term (Biological process) enrichment is highly specific for each NDCG. Columns represent NDCGs and rows are top GO-terms. C Scatter plots representing coordination rank scores for genes at the tip of each NDCG, with negative (N) and positive (P) scores indicated. D Venn diagram of the overlap of genes in alpha cells between dataset 1 and dataset 2. E Venn diagram of the overlap of GO-terms for dGCNA genes in alpha cells between dataset 1 and dataset 2. See also Supplementary Data 6, Fig S4 and Fig. S11.