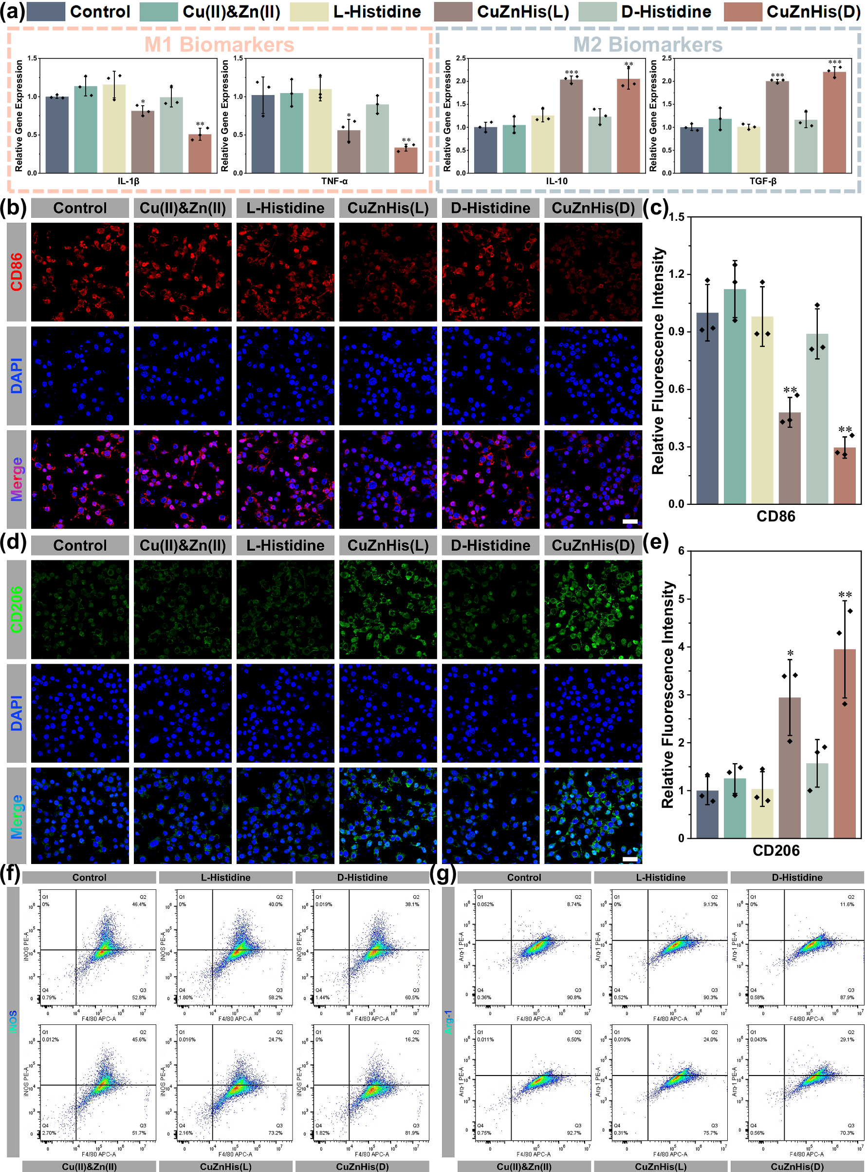
Fig. 6: Effect of CuZnHis assemblies on the expression of inflammatory factors in macrophages.

a The relative mRNA expression tested by qRT-PCR of pro-inflammatory factors related genes (IL-1β and TNF-α) and anti-inflammatory factors related genes (IL-10 and TGF-β) in lipopolysaccharide (LPS)-induced RAW264.7 cells after different treatments. Immunofluorescent staining (b) and quantitative analysis of fluorescence intensity (c) of CD86 in LPS-induced RAW264.7 cells after different treatments. Immunofluorescent staining (d) and quantitative analysis of fluorescence intensity (e) of CD206 in LPS-induced RAW264.7 cells after different treatments. The scale bar is 50 μm. The expression of iNOS (f) and Arg-1 (g) in LPS-induced RAW264.7 cells after different treatments measured by flow cytometry, the gate strategies were shown in Source Data. In Fig. 6a–e, data are presented as mean ± SD (n = 3), and *p < 0.05, **p < 0.01, ***p < 0.001 versus the Control group. Statistical significance was calculated via Student’s t-test.